Добавить в корзинуПозвонить
Найти в Дзене
Елена Шаврак

ЕГЭ по химии-2025: пробник от 24.12.24(часть 2)

Здравствуйте, уважаемые читатели! Сегодняшняя статья посвящена разбору второго из вариантов ЕГКР от 24.12.24. Итак: Примечания: типовые задания базового уровня сложности Примечания: типовые задания Примечания: типовые задания Примечания: простое задание, но- хотела бы обратить ваше внимание на реакцию Г. Вероятность ее протекания в растворе с образованием продуктов ответа 6 можно обсуждать, но я о другом: о перспективной возможности использования этой реакции в реальных КИМах 2025 (цепочки, 34 задачи). Примечания: базовое задание. Примечания: типовое задание. Но: вещество с молекулярной формулой Б может относиться к двум классам вв: спирты (двухатомные) и простые монозамещенные эфиры (например, 2- метоксиэтанол). Таким образом, в задании одному вву (Б) соответствует два ответа (1 и 3). Примечания: типовое задание. Примечания: типовое задание. Примечания: типовое задание. Примечания: типовое задание. Примечания: типовые задания. Примечания: задание нового формата. Основным

Здравствуйте, уважаемые читатели!

Сегодняшняя статья посвящена разбору второго из вариантов ЕГКР от 24.12.24.

Итак:

-2

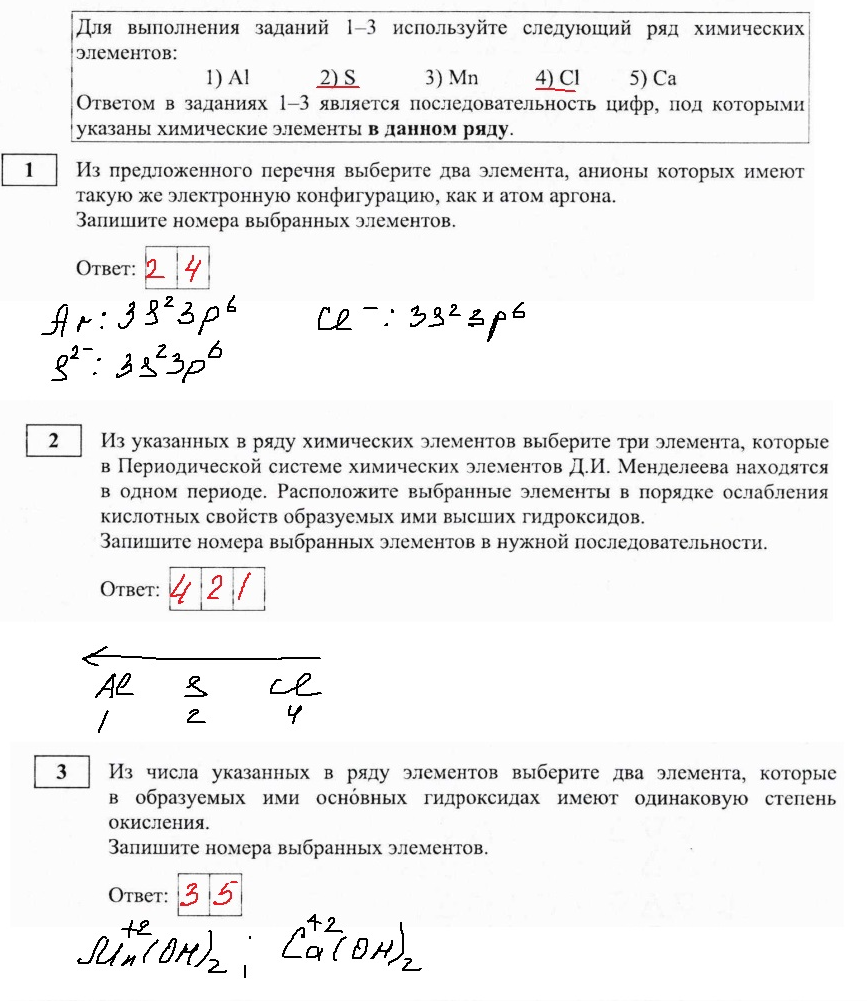
Примечания: типовые задания базового уровня сложности

-3

Примечания: типовые задания

-4

Примечания: типовые задания

-5

Примечания: простое задание, но- хотела бы обратить ваше внимание на реакцию Г. Вероятность ее протекания в растворе с образованием продуктов ответа 6 можно обсуждать, но я о другом: о перспективной возможности использования этой реакции в реальных КИМах 2025 (цепочки, 34 задачи).

-6

Примечания: базовое задание.

-7

Примечания: типовое задание. Но: вещество с молекулярной формулой Б может относиться к двум классам вв: спирты (двухатомные) и простые монозамещенные эфиры (например, 2- метоксиэтанол). Таким образом, в задании одному вву (Б) соответствует два ответа (1 и 3).

-8

Примечания: типовое задание.

-9

Примечания: типовое задание.

-10

Примечания: типовое задание.

-11

Примечания: типовое задание.

-12

Примечания: типовые задания.

-13

Примечания: задание нового формата. Основным при его выполнении является контроль за выполнением обоих заданных признаков (из рекомендаций ФИПИ).

-14

Примечания: типовые задания

-15

Примечания: типовое задание

-16

Примечания: типовое задание. Хочу обратить внимание на то, что в качестве одного из факторов воздействия практически во всех последних (полу)официальных пробниках рассматриваются вещества, не входящие в равновесную систему.

-17

Примечания: типовое задание.

-18

Примечания: задание понравилось.

-19

Примечания: типовые задания.

-20

Примечания: Года три назад подобная реакция была основой 34-й задачи в (полу)официальном пробнике. Большинство детей стало рассматривать ее как совместный гидролиз и это решение было признано ошибочным. Много поломано копий в разного рода обсуждениях этой реакции. Основное в дебатах было то, что, в зависимости от порядка приливания реактивов, может происходить либо ОВР, либо РИО. Для себя определила четко: трехвалентное железо с сульфидами и сульфитами - ОВР.

-21

Примечания: нерастворимый гидроксид будет выпадать в четырех реакциях: между соляной ктой и силикатом (выбранная реакция), между нитратом алюминия и сульфитом натрия (но здесь будет еще и газ), между нитратом алюминия и силикатом натрия (здесь будет два нерастворимых гидроксида в осадке), между хлоридом железа 3 и силикатом (тоже в осадке - два нерастворимых гидроксида)

-22

Примечание - типовая цепочка

-23

Примечание - типовая цепочка. Не отказала себе в возможности использовать ЭИБ для уравнивания ОВР.

-24

Примечание - типовая задача. Циклобутен - реально существующее вещество, очень реакционноспособное, используется во многих оргсинтезах.

-25

Примечание - типовая задача. Логическая подсказка в условии задачи (о том, что не осталось ионов бария и сульфат-ионов) - принципиальной новизной не обладает. Подобные задачи уже встречались раньше.

Подводя итог; второй вариант тоже вполне решабелен. Но, в отличие от варианта, рассмотренного в предыдущей статье, в этом - отмечается вариативность в выборе ответов.

Заранее благодарна за конструктивные замечания и дополнения.

Кстати, все больше переношу область своей деятельности в ТГ - каналы. Их три:

а)

Материалы к ЕГЭ(ОГЭ) по химии

б) "авторские разработки"

в) "Решаем сложные задачи"

Каналам уже три месяца, накопилось достаточно материала. Подробности о подписке на них можно узнать по лс в ВК: https://vk.com/id363684368

Всего доброго!