Найти в Дзене

Светодиодный индикатор заряда аккумулятора

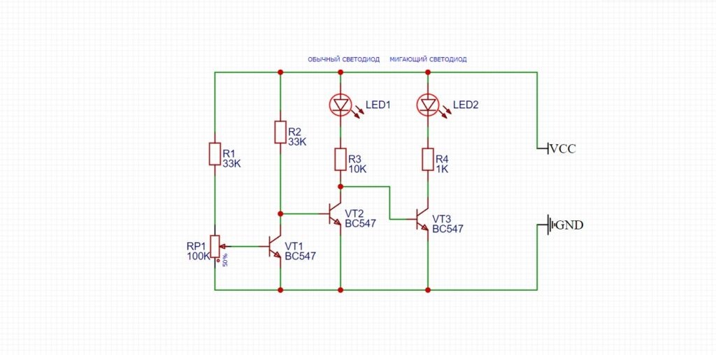
Всем привет. В этой статье рассмотрим простую схему - мигающий светодиодный индикатор заряда аккумулятора, которая использует мигающий и постоянный светодиоды. Мигающий светодиод сигнализирует о нормальном состоянии батареи, в то время как постоянный индикатор предупреждает о низком заряде. На следующей схеме представлена схема индикатора состояния заряда батареи с мигающим светодиодом. Левый каскад, использующий два биполярных транзистора, представляет собой простую схему индикатора низкого заряда батареи.
Как только напряжение питания падает ниже заданного порога, установленного потенциометром в 47 кОм, красный светодиод загорается. На этапе, когда батарея разряжена, уровень напряжения отображается только по показаниям одного светодиода, который горит до тех пор, пока заряд не опустится ниже установленного порога. Это может ввести в заблуждение пользователя о состоянии батареи и её работоспособности.
Чтобы решить эту проблему, к секции с низким зарядом батареи можно подключить мигаю
Оглавление

Всем привет. В этой статье рассмотрим простую схему - мигающий светодиодный индикатор заряда аккумулятора, которая использует мигающий и постоянный светодиоды. Мигающий светодиод сигнализирует о нормальном состоянии батареи, в то время как постоянный индикатор предупреждает о низком заряде.

Технические характеристики схемы

На следующей схеме представлена схема индикатора состояния заряда батареи с мигающим светодиодом. Левый каскад, использующий два биполярных транзистора, представляет собой простую схему индикатора низкого заряда батареи.
Как только напряжение питания падает ниже заданного порога, установленного потенциометром в 47 кОм, красный светодиод загорается.

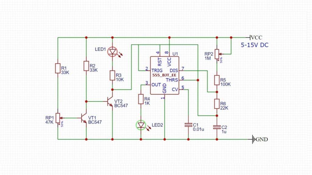
Индикатор  заряда батареи с мигающим светодиодом

На этапе, когда батарея разряжена, уровень напряжения отображается только по показаниям одного светодиода, который горит до тех пор, пока заряд не опустится ниже установленного порога. Это может ввести в заблуждение пользователя о состоянии батареи и её работоспособности.
Чтобы решить эту проблему, к секции с низким зарядом батареи можно подключить мигающий светодиод, используя старую отечественную микросхему 555.
Микросхема 555 будет работать в нестабильном режиме, что позволит подключённому зелёному светодиоду мигать, пока его вывод сброса (вывод № 4) остаётся выше определённого уровня положительного напряжения, поступающего через красный светодиод и резистор на 10 кОм.

Схема
Схема

При достижении установленного порога на выводе микросхемы NE555 будет подаваться необходимый положительный потенциал, что заставляет зелёный светодиод мигать и указывает на нормальную работу аккумулятора. Как только красный светодиод начинает мигать и гореть постоянно, зелёный светодиод полностью гаснет, сигнализируя пользователю о том, что аккумулятор разряжен и напряжение упало ниже критического уровня. Частоту мигания можно настроить с помощью переменного резистора (потенциометра) в 1 Мом, что позволяет пользователю выбирать нужный режим.

Предупреждение: Электричество может быть опасным, поэтому всегда следует соблюдать осторожность!

Решение проблемы с низким энергопотреблением

При снижении напряжения каскад микросхемы NE555 может работать неправильно, так как минимальное рабочее напряжение составляет 4,5 В. В таких условиях можно предложить следующую конфигурацию. Схема включает в себя третий биполярный транзистор, который управляет многоцветным мигающим светодиодом RGB, позволяя отображать необходимые показания. Если эффект мигания не нужен, его можно заменить обычным светодиодом. Результаты остаются прежними: левый светодиод загорается при обнаружении низкого напряжения, а до этого момента мигающий светодиод продолжает указывать на нормальную работу аккумулятора.

Схема
Схема

Улучшение результатов работы схемы

В предыдущей схеме есть потенциальная проблема: левый светодиод может постоянно гореть из-за проводимости через эмиттер транзистора BC547. Следующее решение устраняет эту проблему и позволяет безупречно реализовать индикатор состояния батареи с использованием мигающего светодиода.

Схема
Схема

Индикатор заряда с помощью операционного усилителя

Если вы хотите использовать один светодиод для индикации состояния зарядки, можно рассмотреть следующую конструкцию. Идея была разработана и основана на использовании операционного усилителя 741, настроенного как компаратор.

Схема
Схема

Схема состоит из двух частей. В левой части операционный усилитель сравнивает напряжение с опорным уровнем, заданным стабилитроном. Если напряжение превышает порог, на выходе 741 остаётся низкий уровень, что позволяет транзистору PNP (VT1) проводить ток и светодиоду гореть постоянно.

Как только уровень напряжения падает ниже порогового значения, на выходе микросхемы 741 появляется высокий уровень, что вызывает прекращение проводимости транзистора VT1 и, как следствие, выключение светодиода. В то же время высокий уровень на выходе микросхеме 741 активирует схему мигания, созданную с использованием пары NPN- и PNP-транзисторов, заставляя тот же светодиод мигать. Частоту мигания можно регулировать, изменяя значения резистора R8 и ёмкости конденсатора C1.

Заключение

Я надеюсь, что вы нашли мои статьи полезными и информативными. Каждая тема, которую я рассмотрел, была исследована, чтобы предоставить вам актуальные и точные знания. Я стремлюсь освещать важные и интересные аспекты, которые помогают вам лучше понять мир электроники.

Не забывайте, что знания — это мощный инструмент, и их применение в вашей повседневной жизни может открыть новые горизонты. Поделитесь своими мыслями и опытом в комментариях, а также следите за обновлениями на моем сайте, чтобы быть в курсе последних тенденций и новостей.

Ваше мнение важно для меня! Если у вас есть предложения или темы, которые вы хотели бы увидеть в будущем, пожалуйста, дайте мне знать. Я рад взаимодействию с моими читателями и всегда готов учитывать ваши пожелания.

Спасибо, что были на моем канале. Приходите еще. До новых встреч!

Читайте так же другие статьи на канале Самоделки от любителя.