Найти в Дзене
AutoCAD Electrical

О проводах и цепях в AutoCAD Electrical

Линии соединений между выводами компонентов в AutoCAD Electrical, как правило, являются проводами, жилами кабелей, жгутами или трубами. Провода в AutoCAD Electrical представляют собой объекты - линии AutoCAD, размещенные в специальных слоях, определенных как слои для проводов. Проводам можно назначить цвет, сечение, имя слоя и еще 20 пользовательских характеристик, например, тип провода, изоляцию и т.д. Типы проводов и их характеристики назначаются созданным соединениям между компонентами и могут быть использованы в различных отчетах. Полилинии, 3D полилинии и другие типы объектов AutoCAD не определяются как провода AutoCAD Electrical. Цепи AutoCAD Electrical содержат один или несколько сегментов проводников и дополнительные ответвления, которые соединяются между собой и формируют непрерывный электрический проводник. Сегменты проводников цепи могут содержать вставленные компоненты (клеммы, разветвители или Т-образные обозначения узлов) и при прохождении проводника через них номер прово

Линии соединений между выводами компонентов в AutoCAD Electrical, как правило, являются проводами, жилами кабелей, жгутами или трубами.

Провода в AutoCAD Electrical представляют собой объекты - линии AutoCAD, размещенные в специальных слоях, определенных как слои для проводов.

Проводам можно назначить цвет, сечение, имя слоя и еще 20 пользовательских характеристик, например, тип провода, изоляцию и т.д.

Типы проводов и их характеристики назначаются созданным соединениям между компонентами и могут быть использованы в различных отчетах.

Полилинии, 3D полилинии и другие типы объектов AutoCAD не определяются как провода AutoCAD Electrical.

Цепи AutoCAD Electrical содержат один или несколько сегментов проводников и дополнительные ответвления, которые соединяются между собой и формируют непрерывный электрический проводник.

Сегменты проводников цепи могут содержать вставленные компоненты (клеммы, разветвители или Т-образные обозначения узлов) и при прохождении проводника через них номер провода не изменяется.

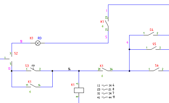
Как показано на рисунке выше, соединения с номерами 5 и 10 являются линиями, соединяющими два компонента. Так как эти линии расположены на слое, определенном как слой для проводов, в AutoCAD Electrical они считаются проводами.

Соединения с номерами 6, 13 и 14 соединяют несколько компонентов и являются примерами цепей AutoCAD Electrical.