Добавить в корзинуПозвонить
Найти в Дзене
Самоделки от любителя

Индикатор сбоя питания, пять разных схем

В этой статье рассмотрим индикатор сбоя питания. Разберем пять эффективных схем индикаторов сбоя питания, предназначенных для мгновенного уведомления об отключении электричества. Эти схемы могут использоваться для индикации сбоев в источниках постоянного и переменного тока. Эта схема использует один транзистор и несколько пассивных компонентов для создания простого индикатора отключения питания. Элементы для сборки схемы:
- Резисторы: 1 кОм -2 шт, 100 Ом -1 шт для базы транзистора
- Конденсатор: 1000 мкФ
- Диоды: 1N4148 - 2 шт
- Транзистор: BC557
- Светодиод: красный (20 мА) При наличии внешнего источника постоянного тока транзистор находится в обратном смещении, что не дает светодиоду загораться. Конденсатор накапливает заряд, и после отключения питания транзистор включается, позволяя светодиоду загореться за счет высвобождения энергии конденсатора. Чем больше емкость конденсатора, тем дольше будет гореть светодиод. Это простая схема, и не подойдет для дежурного освещения. Но для не
Оглавление

В этой статье рассмотрим индикатор сбоя питания. Разберем пять эффективных схем индикаторов сбоя питания, предназначенных для мгновенного уведомления об отключении электричества. Эти схемы могут использоваться для индикации сбоев в источниках постоянного и переменного тока.

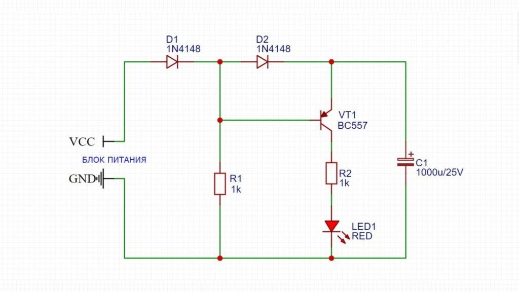
Индикатор на основе транзистора и светодиода без аккумулятора

Эта схема использует один транзистор и несколько пассивных компонентов для создания простого индикатора отключения питания.

Схема
Схема

Элементы для сборки схемы:
- Резисторы: 1 кОм -2 шт, 100 Ом -1 шт для базы транзистора
- Конденсатор: 1000 мкФ
- Диоды: 1N4148 - 2 шт
- Транзистор: BC557
- Светодиод: красный (20 мА)

Как работает схема

При наличии внешнего источника постоянного тока транзистор находится в обратном смещении, что не дает светодиоду загораться. Конденсатор накапливает заряд, и после отключения питания транзистор включается, позволяя светодиоду загореться за счет высвобождения энергии конденсатора. Чем больше емкость конденсатора, тем дольше будет гореть светодиод.

Это простая схема, и не подойдет для дежурного освещения. Но для небольшого и недолгого освещения подойдет, что бы что то предпринять. Или сделать сигнализацию на отключения света или питания в каком ни будь приборе.

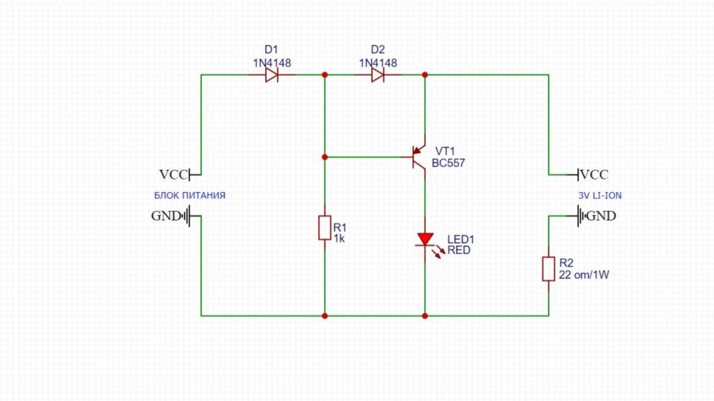
Индикатор сбоя питания с аккумулятором

Следующая схема похожа на первую. Но в отличии от первой схемы эта схема включает литий-ионный аккумулятор с напряжением 3,7 В.

Схема
Схема

Элементы для сборки схемы:
- Резисторы: 1 кОм (1), 22 Ом (1)
- Диоды: 1N4148 (2)
- Транзистор: BC557
- Аккумулятор: литий-ионный (3 В)
- Светодиод: красный (20 мА)

Как работает схема

Аккумулятор обеспечивает питание светодиода в случае сбоя сетевого питания. При наличии питания транзистор остается выключенным, но как только питание пропадает, аккумулятор подключается к схеме и светодиод загорается. Эта простая схема вполне может быть использована в качестве дежурного освещения.

Индикатор сбоя питания на основе звукового сигнала

Перейдем к третьей схеме. Здесь вместо светодиода используется пьезоэлектрический зуммер, который активируется аналогичным образом.

Схема
Схема

Элементы для сборки схемы:
- Резистор: 1 кОм (1)
- Диоды: 1N4148 (2)
- Транзистор: BC557
- Конденсатор: 1000 мкФ
- Пьезо зуммер (3 В)

Как работает схема

При отключении питания транзистор включает зуммер с использованием энергии, накопленной в конденсаторе, что обеспечивает звуковое оповещение. Эта схема скорее подойдет в качестве сигнализации при отключении питания.

Индикатор для сети переменного тока 220 В

Следующая схема работает от сети переменного тока. И нужно сделать предупреждение.

Схема
Схема
ВНИМАНИЕ: эта схема не изолирована от сети переменного тока и поэтому чрезвычайно опасна при прикосновении к ней в открытом и незащищённом состоянии. Настоятельно рекомендуется соблюдать крайнюю осторожность.

Элементы для сборки схемы:
- Резисторы: 1 МОм (1), 1 кОм (1)
- Диоды: 1N4148 (2)
- Конденсаторы: 10 мкФ, 1000 мкФ, PPC 0,33 мкФ/400 В
- Стабилитрон: 12 В/1 Вт
- Пьезо зуммер (3 В)

Эта схема использует понижающую без трансформаторную схему для получения нужного напряжения. При отключении сетевого питания зуммер включается, сигнализируя о сбое. Схема подойдет в качестве сигнализатора, при отключении основного питания.

Индикатор на основе операционного усилителя

Рассмотрим пятую схему на операционном усилителе.

Схема
Схема

Элементы для сборки схемы:
- Резисторы: 1 кОм (1), 10 кОм (1), 2,2 кОм (1)
- Диоды: 1N4148 (1)
- Стабилитрон: 6 В
- Светодиод: красный (20 мА)
- Операционный усилитель: IC 741
- Батарея: 9 В PP3

Операционный усилитель в этой схеме используется для более точной индикации сбоев питания. При падении напряжения ниже определенного уровня светодиод начинает светиться, сигнализируя о проблеме. Схема подойдет для аварийного или дежурного освещения. Пока не подключат основное питание.

Подведем итог

В этой статье я рассмотрел простые и эффективные схемы для индикации отключения питания, которые могут быть полезны в различных ситуациях. Если у вас есть вопросы или требуется дополнительно объяснить какую-либо тему, не стесняйтесь задавать их в комментариях. До новых встреч на страницах моего сайта.

Заключение

Я надеюсь, что вы нашли мои статьи полезными и информативными. Каждая тема, которую я рассмотрел, была исследована, чтобы предоставить вам актуальные и точные знания. Я стремлюсь освещать важные и интересные аспекты, которые помогают вам лучше понять мир электроники.

Не забывайте, что знания — это мощный инструмент, и их применение в вашей повседневной жизни может открыть новые горизонты. Поделитесь своими мыслями и опытом в комментариях, а также следите за обновлениями на моем сайте, чтобы быть в курсе последних тенденций и новостей.

Ваше мнение важно для меня! Если у вас есть предложения или темы, которые вы хотели бы увидеть в будущем, пожалуйста, дайте мне знать. Я рад взаимодействию с моими читателями и всегда готов учитывать ваши пожелания.

Спасибо, что были на моем канале. Приходите еще. До новых встреч!

Читайте так же другие статьи на канале Самоделки от любителя.