Найти в Дзене
Самоделки от любителя

Охранная сигнализация, сделай себе сам

В этой статье мы поговорим о том, как самостоятельно собирается простая охранная сигнализация для автомобиля, используя доступные компоненты. Эта схема легка в реализации и предоставляет надежную защиту для ваших автомобильных аксессуаров. Вы, вероятно, не захотите просыпаться и обнаруживать, как кто-то пытается украсть вашу аудиосистему. Сделанная своими руками сигнализация обеспечит вам уверенность в безопасности вашего автомобиля. Важно понимать, насколько ценен ваш автомобиль. Для многих он является неотъемлемой частью жизни и может рассматриваться как второе обиталище. Техническое оснащение современных автомобилей, включая аудиосистемы, зачастую даже превосходит оборудование, установленное в домах. Однако если ваш автомобиль и его аксессуары ценны для вас, они могут быть интересны и для других. К сожалению, существует множество злоумышленников, которые обучены тихо и незаметно красть дорогие автомобильные устройства и аксессуары. Прежде чем тратить большие суммы на сложные систем
Оглавление

В этой статье мы поговорим о том, как самостоятельно собирается простая охранная сигнализация для автомобиля, используя доступные компоненты. Эта схема легка в реализации и предоставляет надежную защиту для ваших автомобильных аксессуаров. Вы, вероятно, не захотите просыпаться и обнаруживать, как кто-то пытается украсть вашу аудиосистему. Сделанная своими руками сигнализация обеспечит вам уверенность в безопасности вашего автомобиля.

Зачем нужна охранная сигнализация в автомобиле?

Важно понимать, насколько ценен ваш автомобиль. Для многих он является неотъемлемой частью жизни и может рассматриваться как второе обиталище. Техническое оснащение современных автомобилей, включая аудиосистемы, зачастую даже превосходит оборудование, установленное в домах.

  Схема
Схема

Однако если ваш автомобиль и его аксессуары ценны для вас, они могут быть интересны и для других. К сожалению, существует множество злоумышленников, которые обучены тихо и незаметно красть дорогие автомобильные устройства и аксессуары. Прежде чем тратить большие суммы на сложные системы безопасности, предлагаю рассмотреть более доступный вариант — простую электронную охранную сигнализацию, которую можно собрать всего за 100 рублей. Она обеспечит надежную защиту не хуже дорогих систем.

Как работает простая охранная сигнализация

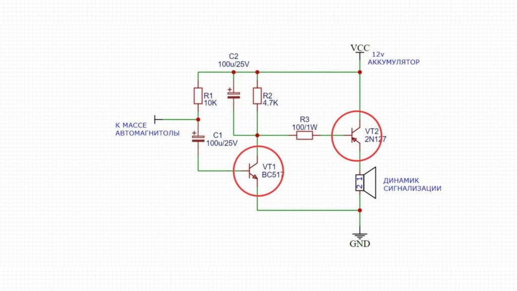
Кузов автомобиля обычно заземлен, так как отрицательный полюс аккумулятора подключен к металлическому шасси. Это позволяет кузову выполнять роль заземляющего проводника и устраняет электрические помехи, что особенно важно для аудиосистем. Легкий доступ к электрическим устройствам упрощает их подключение к этому заземлению.

В данной схеме точка активации подключается к крепежному винту аудиосистемы. Пока эта точка остается заземленной, все в норме. Однако, если злоумышленник отключает систему, срабатывает цепь, и гудок автомобиля сигнализирует о попытке кражи, привлекая внимание окружающих.

Схема
 

 
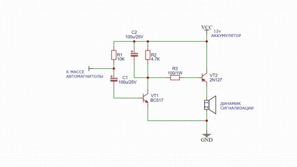
Это приводит к тому, что конденсатор C2 начинает заряжаться и включает транзистор VT2, активируя звуковой сигнал. Конденсатор C1 обеспечивает, чтобы транзистор VT1 проводил ток только на короткий период, достаточно для зарядки конденсатора C2. Конденсатор C2 вместе с резисторами R2 и R3 образует таймер, который удерживает сигнализацию включенной в течение нескольких секунд, позволяя отогнать злоумышленников.
Схема Это приводит к тому, что конденсатор C2 начинает заряжаться и включает транзистор VT2, активируя звуковой сигнал. Конденсатор C1 обеспечивает, чтобы транзистор VT1 проводил ток только на короткий период, достаточно для зарядки конденсатора C2. Конденсатор C2 вместе с резисторами R2 и R3 образует таймер, который удерживает сигнализацию включенной в течение нескольких секунд, позволяя отогнать злоумышленников.

Схема сигнализации проста и понятна. Транзисторы VT1 и VT2 работают как усилители тока. Пока соединение между конденсатором C1 и резистором R1 заземлено, транзистор VT1 не проводит ток. Как только это соединение отключается от заземления, появляется положительное напряжение, которое активирует транзистор VT1.

Схема
Схема

Это приводит к тому, что конденсатор C2 начинает заряжаться и включает транзистор VT2, активируя звуковой сигнал. Конденсатор C1 обеспечивает, чтобы транзистор VT1 проводил ток только на короткий период, достаточно для зарядки конденсатора C2. Конденсатор C2 вместе с резисторами R2 и R3 образует таймер, который удерживает сигнализацию включенной в течение нескольких секунд, позволяя отогнать злоумышленников.

Детали для сборки схемы

Для сборки вам понадобятся следующие детали:
- Резисторы:
- R1 = 10KΩ,
- R2 = 4.7KΩ,
- R3 = 100Ω (1 Вт);
- Конденсаторы:
- C1 = 100 мкФ / 25V,
- C2 = 1000 мкФ / 25V;
- Транзисторы:
- VT1 = BC517,
- VT2 = 2N127.

Подведем итоги

Эта простая схема автомобильной охранной сигнализации может стать надежным решением для защиты вашего автомобиля и его аксессуаров. Собрав её своими руками, вы сэкономите деньги и получите уверенность в том, что автомобиль будет защищен от попыток кражи. Не забывайте о правилах безопасности при работе с электричеством!
Это простая схема и собрать ее сможет каждый желающий. Так же читайте другие статьи на моем сайте.

Я надеюсь, что вы нашли мои статьи полезными и информативными. Каждая тема, которую я рассмотрел, была исследована, чтобы предоставить вам актуальные и точные знания. Я стремлюсь освещать важные и интересные аспекты, которые помогают вам лучше понять мир электроники.

Не забывайте, что знания — это мощный инструмент, и их применение в вашей повседневной жизни может открыть новые горизонты. Поделитесь своими мыслями и опытом в комментариях, а также следите за обновлениями на моем сайте, чтобы быть в курсе последних тенденций и новостей.

Ваше мнение важно для меня! Если у вас есть предложения или темы, которые вы хотели бы увидеть в будущем, пожалуйста, дайте мне знать. Я рад взаимодействию с моими читателями и всегда готов учитывать ваши пожелания.

Спасибо, что были на моем канале. Приходите еще. До новых встреч!

Читайте так же другие статьи на канале Самоделки от любителя.