Добавить в корзинуПозвонить
Найти в Дзене
Самоделки от любителя

Как сделать задний светодиодный фонарь на автомобиле

В этой статье я расскажу, как собрать схему - светодиодный  фонарь, которая также может использоваться как стоп-сигнал. Эта схема идеально подходит для применения в автомобилях. Цепь соединяется с переключателем тормоза и выполняет функцию стоп-сигнала. Она также подключена к переключателям указателей поворота, позволяя автомобилю сигнализировать о поворотах с помощью мигающих огней. Кроме того, её можно настроить как обычный индикатор заднего хода. Прежде чем начинать сборку схемы, важно понять её принцип работы. Предупреждение: Работая с электричеством, всегда соблюдайте меры предосторожности! Схема светодиодный  фонарь состоит из двух ключевых элементов: микросхемы 4017, которая выполняет функции счётчика и делителя, и микросхемы 4060, которая работает как генератор. В частности, микросхема 4017 формирует последовательный порт, используя только шесть каналов, чтобы избежать чрезмерного количества светодиодов и запутанных команд. Два массива светодиодов питаются от выходов микросхем
Оглавление

В этой статье я расскажу, как собрать схему - светодиодный  фонарь, которая также может использоваться как стоп-сигнал. Эта схема идеально подходит для применения в автомобилях.

Подключение схемы в автомобиле

Цепь соединяется с переключателем тормоза и выполняет функцию стоп-сигнала. Она также подключена к переключателям указателей поворота, позволяя автомобилю сигнализировать о поворотах с помощью мигающих огней. Кроме того, её можно настроить как обычный индикатор заднего хода. Прежде чем начинать сборку схемы, важно понять её принцип работы.

Предупреждение: Работая с электричеством, всегда соблюдайте меры предосторожности!

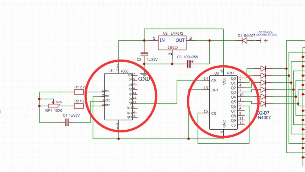
Основные компоненты схемы: IC 4060 и IC 4017

Схема
Схема

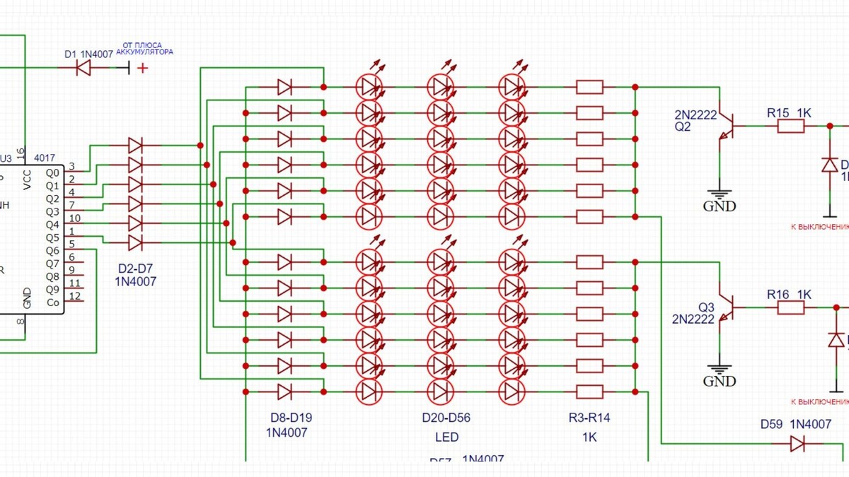
Схема светодиодный  фонарь состоит из двух ключевых элементов: микросхемы 4017, которая выполняет функции счётчика и делителя, и микросхемы 4060, которая работает как генератор. В частности, микросхема 4017 формирует последовательный порт, используя только шесть каналов, чтобы избежать чрезмерного количества светодиодов и запутанных команд. Два массива светодиодов питаются от выходов микросхемы, причем при включении они начинают «бежать» в противоположных направлениях. Это позволяет использовать каждую сторону для указателей поворота, так что одно направление включается в зависимости от поворота автомобиля.

Генератор на основе микросхемы IC 4060 генерирует тактовые сигналы, которые переключают выходы микросхемы 4017, заставляя светодиоды загораться последовательно. Потенциометр, связанный с микросхемой IC 4060, позволяет регулировать скорость последовательности.

Расположение светодиодов в схеме светодиодный  фонарь

 Схема
Схема

Светодиоды расположены в определённом порядке, и их соединение с выходами микросхемы 4017 обеспечивает заданную последовательность светового сигнала. Светодиоды подключаются к различным компонентам автомобиля, таким как выключатели стоп-сигналов и указателей поворота. Когда водитель нажимает на тормоза, все светодиоды загораются одновременно, сигнализируя о торможении. При включении указателя поворота, например, левого, соответствующая матрица светодиодов начинает мигать, указав, в какую сторону автомобиль собирается поворачивать. Аналогично работает и правый указатель поворота.

Дополнительные функции схемы

К схеме светодиодный  фонарь можно подключить дополнительные переключатели, которые позволят использовать светодиоды как тусклый индикатор заднего фонаря. В этом режиме они светятся с пониженной яркостью, а при торможении их яркость возрастает. Схема драйвера питается от стабилизатора напряжения 7812, что обеспечивает стабильную работу устройства независимо от колебаний входного напряжения.

 Схема
Схема

В предложенной схеме можно также добавить полярный конденсатор (22 мкФ) на все диоды 1N4007, что даст эффект задержки на светодиодах, имитирующих метеорный дождь.

Вторая схема светодиодный  фонарь, упрощенная

Схема
Схема

Есть также упрощённая версия схемы, которая включает в себя указатели поворота, стоп-сигналы и габаритные огни. Это упрощает реализацию и делает проект более универсальным. Рассмотрим модификации второй схемы.

Предлагаемые модификации изменяют схему так, чтобы вместо стандартных 5-миллиметровых светодиодов можно было использовать более мощные. Для этого потребуется добавить транзисторы VTХ и VTХ на выходах микросхемы 4017, чтобы процесс управления светодиодами стал более эффективным.

Схема
Схема

Для светодиодов высокой мощности, необходимо будет использовать индивидуальные резисторы на каждую базу транзистора.

Светодиодные резисторы можно рассчитать по следующей формуле:

R = (Us - LEDfwd)/I

где Us - напряжение питания,

LEDfwd — это оптимальное напряжение свечения светодиода или прямое падение напряжения.

I - оптимальный ток для светодиода, как указано в его техническом описании.

Подведем итоги

Теперь вы обладаете необходимой информацией для сборки своих светодиодных задних фонарей с функциями стоп-сигнала и указателей поворота. Попробуйте предложенную схему и включите в свой проект эти ценные советы, чтобы обеспечить безопасность и функциональность вашего автомобиля.
Схема не слишком сложная и при необходимости сможете собрать ее для своего автомобиля.

Я надеюсь, что вы нашли мои статьи полезными и информативными. Каждая тема, которую я рассмотрел, была исследована, чтобы предоставить вам актуальные и точные знания. Я стремлюсь освещать важные и интересные аспекты, которые помогают вам лучше понять мир электроники.

Не забывайте, что знания — это мощный инструмент, и их применение в вашей повседневной жизни может открыть новые горизонты. Поделитесь своими мыслями и опытом в комментариях, а также следите за обновлениями на моем сайте, чтобы быть в курсе последних тенденций и новостей.

Ваше мнение важно для меня! Если у вас есть предложения или темы, которые вы хотели бы увидеть в будущем, пожалуйста, дайте мне знать. Я рад взаимодействию с моими читателями и всегда готов учитывать ваши пожелания.

Спасибо, что были на моем канале. Приходите еще. До новых встреч!

Читайте так же другие статьи на канале Самоделки от любителя.