Добавить в корзинуПозвонить
Найти в Дзене
ЯПлакалъ

А вы видели цены на мебель?

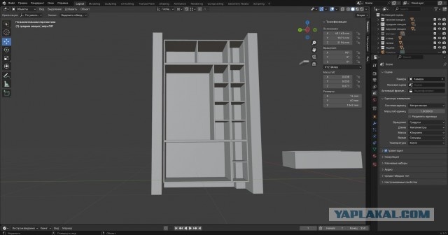
Предисловие. Переехал я значит в свою квартиру после 15-ти лет странствий по съемным. Квартира девственная, брал строй-вариант (это я к тому что покупая квартиру со вторички зачастую с ней какая-никакая мебель идёт в нагрузку). Год в ней живём и настало время обзавестись первым шкафом. Весь этот год роль шкафов играли пластиковые контейнеры да дешевые вешалки из икеи. Сходил в мебельную где год назад заказывал кухню, вполне бюджетная контора и ранее я уже просчитывал у них шкаф 2.5м на 1.5м. в итоге был озвучен ценник 90К. Спустя год стоимость этого же шкафа уже была 170К, вот тут то меня жаба и начала душить. Я конечно всё понимаю нужно закупить материал, заплатить проектировщику, заплатить менеджеру, двум сборщикам ну и директор тоже денег хочет. А я вроде уже тумбочку пробовал собирать и вроде даже почти не накосячил, в общем решено! Буду делать сам! 10 фото 2. В Blender из обычных прямоугольников нарисовал шкаф, даже 3 варианта разной конфигурации и направил на одобрение сперва жен

Предисловие.

Переехал я значит в свою квартиру после 15-ти лет странствий по съемным. Квартира девственная, брал строй-вариант (это я к тому что покупая квартиру со вторички зачастую с ней какая-никакая мебель идёт в нагрузку).

Год в ней живём и настало время обзавестись первым шкафом. Весь этот год роль шкафов играли пластиковые контейнеры да дешевые вешалки из икеи.

Сходил в мебельную где год назад заказывал кухню, вполне бюджетная контора и ранее я уже просчитывал у них шкаф 2.5м на 1.5м. в итоге был озвучен ценник 90К. Спустя год стоимость этого же шкафа уже была 170К, вот тут то меня жаба и начала душить. Я конечно всё понимаю нужно закупить материал, заплатить проектировщику, заплатить менеджеру, двум сборщикам ну и директор тоже денег хочет. А я вроде уже тумбочку пробовал собирать и вроде даже почти не накосячил, в общем решено!

Буду делать сам!

10 фото

2. В Blender из обычных прямоугольников нарисовал шкаф, даже 3 варианта разной конфигурации и направил на одобрение сперва жене, потом дочке. Выбор пал на тот где было больше всего полочек (что логично). Затем все размеры были распечатаны и отправились в цех по распилу ЛДСП рядом заказал фасады МДФ в плёнке.

Кромку на ЛДСП поклеил вкруг, да так немного дороже, но ЛДСП как оказалось не лучшего качества, да и лишняя возня с указанием где с какой стороны клеить кромку мне тоже показалась излишня, ну и бонусом зная что я могу накосячить приятно осознавать что есть вторая попытка когда доску можно перевернуть и с другой стороны тоже будет кромка.

И так имеем 200кг досок:

-2

3. Из необходимого инструмента у меня 2 шуруповёрта, свёрла под евровинт, ручной фрезер со сверлом Форстнера для врезки петель на фасады и разные струбцины, мебели в квартире как я уже говорил не много поэтому в качестве сборочного цеха расположился прям в гостиной.

-3

4. По сути ничего сложного в сборке корпуса нет - сверли дырки да скручивай конфирматами, главное делать это ровно, тут на помощь пришли угловые струбцины. Но не обошлось и без косяков. В процессе сборки нижних выдвижных ящиков я усомнился справятся ли рельсы с такой нагрузкой, ведь пустой ящик уже весил почти 15кг, в итоге я их разобрал и отвёз к распиловщику чтобы он убрал с них по 10см "мясца", да они стали не такими глубокими как планировалось, но стали значительно легче, в добавок были куплены какие-то итальянские рельсы которые по заявлению итальянцев выдержат 45кг нагрузки. Второй косяк случился когда оказалось что тот вариант проекта который выбрали был мною сделан в спешке путём копирования менее глубокой секции в секцию по-глубже, и как вы можете догадаться полки оказались короче чем нужно. На распил ехать не стал, взял готовые полочки в строительном магазине и циркуляркой отрезал лишнее, кромку тоже легко поклеить самому имея шпатель и строительный фен. В итоге за 2 дня был собран корпус:

-4

5. Теперь его можно собирать уже по месту.

Тут же ответ на вопрос почему бы не взять готовый шкаф тысяч за 30 в любом мебельном магазине. Отвечаю: В детской был выступ в стене с трубами вентиляции, я решил обыграть его возведя перегородку из гипсового блока в итоге получилась ниша под шкаф а к этой стене удачно стало изголовье кровати, там же прописалась розетка и выключатель для ночника. Готовая мебель и так у меня вызывает много сомнений по качеству, да и попросту нужного мне размера не нашлось бы.

Тут очень важно было выставить нижнюю секцию шкафа ровно:

-5

6.Как видите шкаф состоит из нескольких секций - благодаря этому я смог в одно лицо таскать их по квартире и закидывать их наверх. Секции между собой нужно связывать, чтобы они не разъехались со временем, да и монолитности конструкции придать тоже не лишнее. Обычно это делают специальными винтами и если по горизонтали шляпки винтов можно скрыть за петлями, то по вертикали шляпки таких стяжек будут видны с обеих сторон и за них может цепляться одежда что не очень приятно. Поэтому я решил попробовать стянуть их по своему, на алиэкспрессе давно заказывал вот такие вот фланцевые гайки, 8мм внешний диаметр и 4 внутренний, даже в посредственном ЛДСП сидят намертво, а шляпка винта видна с одной сторы и утоплена.

-6

7. И вот ещё за один день корпус был собран, петли для фасадов на месте, но корпус болтается как сопля. Пришлось очень долго регулировать ножки, хорошо когда их 4, но тут их десять! (4 под узкую секцию справа и 6 под основную секцию).

-7

8. Так как это первая попытка сделать шкаф от пола до потолка и от стены до стены то я многих нюансов не знал, к примеру если цоколь 15 сантиметров а верхняя доборная планка 10 сантиметров то я решил что нужно вычесть 25 сантиметров от расстояния между полом и потолком и вот он нужный размер корпуса. На самом деле нужно было заложить минимум 5мм на всякие неровности, а так вышло что я выравниваю десять ножек, примеряю верхнюю планку - она встаёт, а цоколь уже не лезет, выравниваю опять - цоколь залез, а верхняя планка не помещается. В общем весь вечер я ползал под шкафом и крутил эти ножки, мозоли натёр как у подростка который только осознал всю прелесть мастурбации. Но всё получилось зазоры отсутствуют и снизу и сверху (Возможно это выльется в очередной косяк, ведь дерево имеет свойство расширяться, но об этом я узнаю только летом).

-8

9. Шкаф получился довольно вместительный, всё нажитое дочкой имущество с легкостью уместилось в 2 кубических метра, даже один ящик остался свободный ,куда временно переедет весь инструмент в ожидании сборки следующего шкафа, ведь это оказалось не сложно, самое сложное как оказалось - отрегулировать фасады чтобы везде были равномерные зазоры.

-9

10. И так подведём итоги:

Корпус ЛДСП вместе с распилом и поклейкой кромки - 20 000 рублей.

Фасады МДФ белые в плёнке - 15 000 рублей.

Евровинты, петли с доводчиками, усиленные рельсы и прочая мелочевка - 5 000 рублей.

Ручки 9 000 рублей

Пиво каждый вечер после сборки шкафа - 1000 рублей.

Итого 50 000 рублей и почти 5 дней по 5-6 часов сборки мебели и довольный заказчик в лице дочки.

P.S По профессии ни разу не мебельщик, я тот самый краснокнижный программист который не удрал из страны

Люблю что-то руками делать, по профессии мне этого очень сильно не хватает, сделать что-то физическое, осязаемое это так приятно.

А что касается шкафа, то на будущее я обязательно учту что не стоит экономить на ЛДСП и нужно брать более плотное и дорогое. Обязательно буду перепроверять размеры, особенно по фасадам учитывая зазоры между дверцами. Все петли буду прикручивать сквозь доборную планку на длинные саморезы. На этом у меня всё, всем спасибо!

-10

Источник