Добавить в корзинуПозвонить
Найти в Дзене

Зарядное КЕДР -М . Как собрать самому.

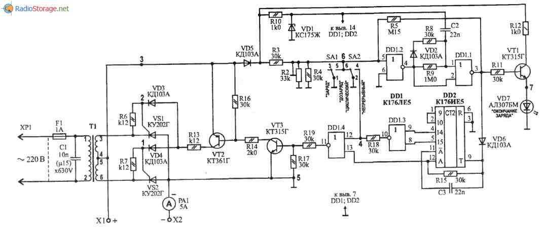
Доброго времени суток уважаемые читатели . Сегодня с Вами я буду подбирать детали на схему автомобильного зарядного Кедр, которое было в производстве во времена Советского Союза.Все потому что я много чего перепробовал и Вам решил об этом рассказать. Схема на мой взгляд хороша тем ,что работает на тиристорах и не имеет диодного моста . Это огромный плюс этого устройства, который позволяет уменьшить нагрев а вместе с тем и габариты радиаторов на которые установлены тиристоры. Эта статья предварительно подготовит Вас к сборке от начала и до конца. Я буду собирать и делать видеоролики как раз на новогодние каникулы . Все потому ,чтобы у Вас было время для его сборки. Ну а сейчас просто подготовлю Вас какие детали нужно приобрести к тому моменту когда выйдут мои видеоролики. Поэтому у Вас впереди ещё хватит времени достать недостающие детали. Вот сама схема . Для начала нужно изготовить плату , которую я нашел также как и схему на сайте RadioStorage.net. Просто наберите в поисковике так

Доброго времени суток уважаемые читатели .

Сегодня с Вами я буду подбирать детали на схему автомобильного зарядного Кедр, которое было в производстве во времена Советского Союза.Все потому что я много чего перепробовал и Вам решил об этом рассказать.

Схема на мой взгляд хороша тем ,что работает на тиристорах и не имеет диодного моста .

Это огромный плюс этого устройства, который позволяет уменьшить нагрев а вместе с тем и габариты радиаторов на которые установлены тиристоры.

Эта статья предварительно подготовит Вас к сборке от начала и до конца.

Я буду собирать и делать видеоролики как раз на новогодние каникулы .

Все потому ,чтобы у Вас было время для его сборки.

Ну а сейчас просто подготовлю Вас какие детали нужно приобрести к тому моменту когда выйдут мои видеоролики. Поэтому у Вас впереди ещё хватит времени достать недостающие детали.

Вот сама схема .

С виду только может показаться сложной , но на самом деле как говорят :Глаза бояться а руки делают.
С виду только может показаться сложной , но на самом деле как говорят :Глаза бояться а руки делают.

Для начала нужно изготовить плату , которую я нашел также как и схему на сайте RadioStorage.net.

Просто наберите в поисковике так.

Схема зарядного Кедр -М и выберите в открывшемся окне нужную страницу .

Вот так там выглядит плата и обозначены распаянные детали.

Остаётся распечатать плату но сделать это надо так чтобы она получилась зеркально , если будете пользоваться лазерным принтером и утюгом(,технология ЛУТ).
Остаётся распечатать плату но сделать это надо так чтобы она получилась зеркально , если будете пользоваться лазерным принтером и утюгом(,технология ЛУТ).

Если у вас нет принтера то есть способ просто без принтера перерисовать все через кальку прямо с экрана вашего компьютера или планшета .

Естественно размеры в обоих случаях надо подогнать под выводы микросхем.

Вот тут как раз и поговорим о самих микросхемах .

Чем их можно заменить.Обе легко меняются на 561 серию без каких либо изменений в схеме и даже будет понадежнее.

К176 ле5 , легко меняется на импорт CD4001 .

176 ие5 заменить не удастся , чтобы чего и где кто не писал не верьте , я уже все перепробовал и здесь нормально работать будет только она .

В инете она продается без проблем и достать не составит труда .

Второе что читал я в комментариях так пишут о неправильной установке конденсатора и резистора С3 и R15 .

Правильно будет если их установить как на плате, обратите на это внимание , если их на схеме поменять местами то вообще ничего не будет работать.

НЕ ЗАБЫВАЕМ схема запускается и работает только при подключённом аккумуляторе , поэтому при сборке он должен стоять у Вас на рабочем столе.

Теперь о тиристорах:

Ставить можно и ку 201 но если не превысить ток 5А , иначе сгорят моментально .

Ку 202 работают с ЛЮБОЙ БУКВОЙ, но ток не более 10А иначе тоже сгорят .

Далее советую для надёжности ставить более мощные например т 122 .Этот на 25А и при хорошем радиаторе он реально держит этот ток . Вот что значит ,,СТАРИНА,,

Т142-80, этот на 80А его на максимуме не проверял но тут он тоже работает , а это говорит о том что если его втулить то зарядное будет вообще надёжное и неубиваемое.

Вот он ДЕДУШКА прошлого века номер 1 .

-3

И номер 2

-4

Цоколёвка одинакова и минус на радиаторе, БУДЬТЕ ОСТОРОЖНЫ С ЭТИМ ,они ставятся на раздельные радиаторы и изолируются от корпуса .

Можно использовать не превышая ток в 6-8А и импортные BT151 ,BT152 .Только следите за цоколевкой и да поможет Вам справочник или страница в инете.

Далее трансформатор , он имеет две выходные обмотки по 16 вольт переменного напряжения .

Это критерий обязательный больше или меньше 16 вольт нельзя иначе не получите заявленной характеристики для заряда АКБ .

Если напряжение будет меньше то будет недозаряд. Если больше то перегрев деталей и ПОВЫШЕННЫЙ ТОК ЗАРЯДА для АКБ это очень плохо , может изначально даже холодный закипеть и тоже это ещё и опасно .

Самый лучший вариант взять любой на 200 ватт и намотать вторичные обмотки самому ,провод толщины хватит 1,5 мм.

Разборных их полно , не только от старого ТВ как многие думают.

Детали такие как диоды серии КД легко меняются на кд522 или кд521 импорт это ещё проще 1n4148 коих как грязи в болоте.

Только советские и импортные имеют разную цоколевку НЕ ПУТАТЬ!!?

Транзисторы кт315 и кт361 легко меняются на буржуйские прототипы .

Например BC547 ,BC557

И тому подобные , главное соответствующий ток и напряжение.

СОБИРАЙТЕ ПРОВЕРЯЯ ДАЖЕ РЕЗИСТОРЫ ,тогда не будет ошибок и СОБЛЮДАЙТЕ ЦОКОЛЕВКУ ТРАНЗИСТОРОВ, ведь ОНА РАЗНАЯ между КТ 315 и BC 547 ,строго обращайте на это внимание и выводы загибайте вставляя в нужные отверстия и дапоможет Вам сила паяльника , прямые руки и Т4 тестер транзисторов.

Я без этого тестера как без рук и если Вы думаете впредь собирать что-то то советую его приобрести , вещь нужная и рекламой я не занимаюсь , это совет .

Конденсаторы тоже тестер проверяет и проблем у Вас не возникнет.

Не забудьте также найти два тумблера , один на замыкание , другой со средним выводом .

Описывать работу не буду , на сайте это сделано очень подробно .

Многие спросят :А действительно ли хорошее это устройство . Заявляю что Да . Я им после сборки немало чего зарядил и не испортил .

Сейчас собрал ещё и как писал выше видео будет на новогодние праздники здесь на канале .Работает оно без нареканий и мне нравится.

Конечно не спорю у каждого свой вкус и мировоззрение на подобные устройства но мне оно нравится , поэтому и вышла эта статья .

Раз уж Вы прочитали то и ПОДПИШИТЕСЬ что новое чего не пропустить .

Ну а я как всегда и мой паяльник желаю Вам удачи мира и здоровья. Подготавливайте детали ...

С уважением Александр ...!