Добавить в корзинуПозвонить
Найти в Дзене
PRACTICAL ELECTRONICS

Простейшее реле времени с большим интервалом времени

В статье предлагается вниманию читателей простое устройство выдержки времени из доступных деталей. Устройство – аналоговое с времязадающей RC-цепью. В нём применены схемные решения, позволяющие увеличить длительность формируемых интервалов времени. На рисунке выше представлена схема простого реле времени, собранного на параллельном стабилизаторе напряжения TL431ACLP – DA1 – отечественный аналог КР142ЕН19. При нажатии на кнопку SB1 (не фиксируемую) на управляющий вход стабилизатора DA1 через резисторы R1 и R3 поступает напряжение, близкое к напряжению питания, вследствие чего стабилизатор замыкает цепь обмотки реле К1. Контакты К1.1 сработавшего реле блокируют кнопку, которую теперь можно отпустить. Они же отключают резистор R1 от времязадающего конденсатора С1, который начинает заряжаться током, текущим через времязадающий резистор R2. Контакты реле К1.2 включают исполнительное устройство или выключают его. По мере зарядки конденсатора напряжение на управляющем входе стабилизатора DA1

В статье предлагается вниманию читателей простое устройство выдержки времени из доступных деталей. Устройство – аналоговое с времязадающей RC-цепью.

В нём применены схемные решения, позволяющие увеличить длительность формируемых интервалов времени.

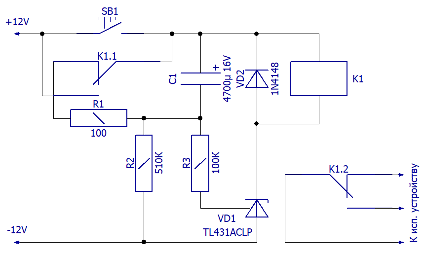
Схема и принцип работы

Схема электрическая принципиальная простого реле времени с большим интервалом времени
Схема электрическая принципиальная простого реле времени с большим интервалом времени

На рисунке выше представлена схема простого реле времени, собранного на параллельном стабилизаторе напряжения TL431ACLPDA1 – отечественный аналог КР142ЕН19.

При нажатии на кнопку SB1 (не фиксируемую) на управляющий вход стабилизатора DA1 через резисторы R1 и R3 поступает напряжение, близкое к напряжению питания, вследствие чего стабилизатор замыкает цепь обмотки реле К1.

Контакты К1.1 сработавшего реле блокируют кнопку, которую теперь можно отпустить. Они же отключают резистор R1 от времязадающего конденсатора С1, который начинает заряжаться током, текущим через времязадающий резистор R2.

Контакты реле К1.2 включают исполнительное устройство или выключают его.

По мере зарядки конденсатора напряжение на управляющем входе стабилизатора DA1 относительно её анода уменьшается. Как только оно опустится ниже 2,5 В, ток через обмотку реле К1 уменьшится настолько, что реле отпустит якорь, возвратив исполнительное устройство в исходное состояние.

Резистор R1 вновь будет подключён параллельно конденсатору С1 и разрядит его. Теперь можно ещё раз нажимать на кнопку SB1.

С элементами, типы и номиналы которых указаны на схеме, получена выдержка около 45 мин. Её можно изменить, подбирая конденсатор С1 и резистор R2. Но увеличивать сопротивление этого резистора не рекомендуется, так как при этом возрастает доля нестабильного тока управляющего входа стабилизатора DA1 в токе зарядки конденсатора С1. Соответственно растёт нестабильность выдержки.

Можно увеличить сопротивление резистора R2, одновременно повысив напряжение питания устройства вплоть до 30 В – максимального для микросхемы серии TL431. При этом и конденсатор С1 следует выбирать с номинальным напряжением, не меньшим напряжения питания.

В качестве К1 нужно применить реле с рабочим напряжением обмотки, равным напряжению питания, либо включить последовательно с обмоткой реле, рассчитанной на меньшее напряжение, гасящий избыток напряжения стабилитрон. Ток обмотки реле не должен превышать 100 мА, допустимых для микросхемы серии TL431.