Найти в Дзене
Войти
In ФИЗМАТ
11 тыс подписчиков
Подписаться
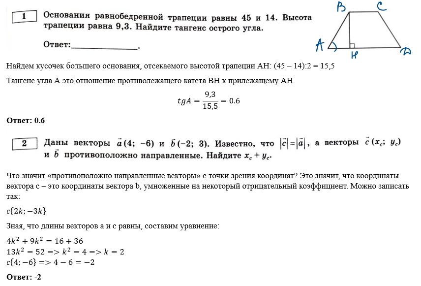
ЕГЭ по математике 2025 год. Профильный уровень. Ященко, 36 вариантов. Вариант 30. Разбор
8 декабря 2024
8 дек 2024
790
...
Читать далее
Подготовка к ЕГЭ
128,7 тыс интересуются
Следить за темой
52
8