Добавить в корзинуПозвонить
Найти в Дзене
Вторая тысяча лет

Батарейки для шпионов

«Операция заканчивается, когда умирает батарейка», это практически аксиома для сотрудников спецслужб всего мира. В 1960 г. на снабжение ЦРУ поступило скрытое подслушивающее устройство (жучок) SRT-3 (RT-3R, ST-3 — первое полностью транзисторное американское устройство аудиоконтроля. Существующие недостатки (первоначальное отсутствие герметизации корпуса и разъемов, невозможность выключения после включения, большой батарейный отсек) полностью компенсировались его достоинствами. К ним можно отнести: сравнительно малые размеры, удобство установки и обслуживания, достаточную мощность (не менее 5 милливатт «на антенне»), работой на частотах выше частот телевизионного сигнала. И самое важное, замена двух «последних» ламп (1AD4) на транзисторы (2N500) позволила резко снизить энергопотребление. Длительность работы со стандартным батарейным блоком питания превысила 360 часов. Электроника развилась стремительными темпами. Вскоре было разработано устройство дистанционного управления (ДУ), обеспечи
Оглавление

«Операция заканчивается, когда умирает батарейка», это практически аксиома для сотрудников спецслужб всего мира.

1. Снижение энергопотребления радиозакладок

В 1960 г. на снабжение ЦРУ поступило скрытое подслушивающее устройство (жучок) SRT-3 (RT-3R, ST-3 — первое полностью транзисторное американское устройство аудиоконтроля.

Комплект радиозакладки SRT-3. Источник: Operating and Maintenance Manual for Transmitter RT-3R and PSU RT-3PS
Комплект радиозакладки SRT-3. Источник: Operating and Maintenance Manual for Transmitter RT-3R and PSU RT-3PS

Существующие недостатки (первоначальное отсутствие герметизации корпуса и разъемов, невозможность выключения после включения, большой батарейный отсек) полностью компенсировались его достоинствами.

К ним можно отнести: сравнительно малые размеры, удобство установки и обслуживания, достаточную мощность (не менее 5 милливатт «на антенне»), работой на частотах выше частот телевизионного сигнала.

И самое важное, замена двух «последних» ламп (1AD4) на транзисторы (2N500) позволила резко снизить энергопотребление. Длительность работы со стандартным батарейным блоком питания превысила 360 часов.

Электроника развилась стремительными темпами. Вскоре было разработано устройство дистанционного управления (ДУ), обеспечивающее «включение/выключение» «жучка» с пункта контроля, которое само по себе не требовало большого количества энергии. ДУ позволило не только экономить энергию, но и значительно повысило скрытость, позволяя отключать устройство во время контрольных проверок службой безопасности.

Следующим шагом стала разработка одним из подрядчиков ЦРУ схемы таймера, который включал/выключал приемник ДУ радиозакладки на время от 1 до 20 секунд

Если за этот промежуток времени сигнал от микрофона не был обнаружен, то закладка отключалось. В противном случае осуществлялась передача на пункт контроля.

Внедрение таймера позволило снизить потребление энергии блоком ДУ (и без того небольшое) на 90%. Сегодня такие таймеры используются в сотовых телефонах.

Во всех этих усилиях по миниатюризации и снижению электропотребления шпионского оборудования за кадром оставался вопрос источников питания.

Один из сотрудников технического департамента ЦРУ заявил своему руководству: «Вы не представляете, как электроника, уменьшает размеры передатчика. Мы сможем сделать передатчик даже в виде таблички, которую придется наклеить на батарейку типа D».

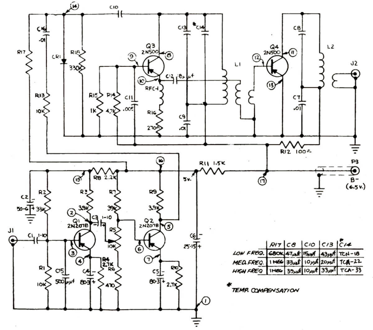
Для интересующихся, ниже приведена схема передатчика радиозакладки SRT-3

Принципиальная схема передатчика радиозакладки (жучка) SRT-3. Источник: Operating and Maintenance Manual for Transmitter RT-3R and PSU RT-3PS
Принципиальная схема передатчика радиозакладки (жучка) SRT-3. Источник: Operating and Maintenance Manual for Transmitter RT-3R and PSU RT-3PS

2. Источники питания

Бытовые батарейки 60-х годов не совсем подходили для применения в специальной технике. Скорее даже во многом не подходили.

Батарейки работали не стабильно, имели малый, а зачастую и непредсказуемый срок службы. Иногда батареи работали на 15-20% дольше расчетного срока, а если не повезет то, на те же 15-20% меньше.

Для обеспечения продолжительной работы устройств слухового контроля в течении нескольких месяцев или более требовались большое количество батарей, вес и объем которых в разы превосходил вес и объем самого устройства.

По сравнению с транзисторами и интегральными схемами, источники питания имели гораздо меньшую коммерческую привлекательность для бизнеса. Все его усилия были направлены на снижение производственных затрат в ущерб научным исследованиям.

Производителей батареек все устраивало. Переход на транзисторы позволил значительно увеличить время работы приемников и других электронных устройств с батарейным питанием. Потребитель был доволен, зачем напрягаться.

В части же специальной техники, источники питания стали тормозом для ее дальнейшего совершенствования. Не было никакого смысла создавать сложные и высокоэффективные системы, если срок их работы был ограничен емкостью бытовой батарейки.

Примерно в это время группа ученых из Отдела технического обслуживания (Technical Services Division, TSD) ЦРУ начала исследования по теме созданию источников питания специального применения.

Работы проводились по двум направлениям: разработка «супербатарейки» с использованием новых, для источников питания, материалов и модернизация уже существующих источников питания.

Было испробовано большое количество разнообразных химических веществ, некоторые из которых показали высокие результаты. Однако при ближайшем рассмотрении они оказались либо чрезвычайно дорогими, либо не менее опасными. С некоторыми из таких «супербатареек» было опасно находиться не то, что в одной комнате а и в одном квартале.

И самое главное не удалось обойти закон электролиза Фарадея — количество энергии в любом веществе пропорционально массе вещества. С этим, даже имея «семь пядей во лбу» ничего поделать было невозможно.

Вскоре фокус исследований переместился на уже существующие источники питания и изучение возможности их модернизации под необходимые требования.

Главным претендентом на использование в специальной технике оказался ртутно-цинковый элемент RM-1 фирмы «P.R. Mallory and Co» (ныне известной как «Duracell»).

Ртутная технология изготовления батарей обеспечивала наибольшую емкость, длительный срок службы, постоянство напряжения и небольшие размеры. Немалым достоинством был и способность сохранять рабочие характеристики при повышенной температуре и влажности

В годы войны ртутные батарейки этой фирмы, созданные одним из ее сооснователей Сэмюэлем Рубеном, широко применялись в изделиях военной техники.

После окончания войны изделие потеряло свою актуальность. Миниатюрная версия батареи известная как «Button Cell» использовались в некоторых медицинских приборах (например, слуховые аппараты), наручных часах и в приборах для проверки напряжения.

3. Создание батареек «сертифицированной линии» ЦРУ

В 1962 г. TSD был создан комплекс испытательного оборудования и проведена большая экспериментальная программа по изучению поведения ртутных элементов питания в условиях имитирующих работу подслушивающих устройств.

В рамках этой программы были выявлены следующие проблемы:

  • Внутреннее короткое замыкание, вызванное свободной ртутью;
  • Потеря анодного контакта из-за преимущественной коррозии;
  • Миграция продуктов реакции цинка внутри ячейки, вызывающая короткое замыкание;
  • Ненадежный ПВХ-сепаратор внутри ячейки;
  • Саморазряд батареи;

Так же было необходимо решить ряд задач, специфичных для специальной техники. Например, исключить течь батарейки и выделение газов. Это могло привести к изменению окраски стены (или другой поверхности), что является важным демаскирующим признаком.

ЦРУ выдало фирме «P.R. Mallory and Co» заказ на разработку серии источников питания, в которой будут решены все вышеперечисленные проблемы.

Фирма подошла к делу серьезно. Каждая проблема рассматривалась по отдельности и тестировалось по несколько вариантов ее решения. Лучший вариант включался в окончательный вариант батареи.

В марте 1968 года исследовательские работы были завершены разработкой 4 типов новой батареи, получивших обозначения от UWB-301 до UWB-304 с емкостью от 3,1до 26 ампер-час.

Батареи UWB сертифицированной линии ЦРУ. Источник: сайт Crypto Museum
Батареи UWB сертифицированной линии ЦРУ. Источник: сайт Crypto Museum

Гарантийный срок хранения (в сухом виде) без потери емкости и надежности составлял не менее 10 лет.

Батареи должны быть активированы (заполнены) электролитом примерно за сутки до начала использования. Электролит вводится через отверстие внизу, которое герметизируется капроновым винтом. Батарея UWB-303 предварительно заполнена электролитом и активируется плунжером.

В ЦРУ эти элементы питания получили название «сертифицированная линия».

На графике ниже показан жизненный цикл ртутно-цинковой батареи. После активации (заполнения электролитом) она выдает напряжение 1,4-1,5 вольт. В последующее время (менее суток) напряжение падает до 1,35 В, каким и остается на протяжении практически всего срока эксплуатации. По этой причине ртутные батарейки используются и как источники опорного напряжения.

Изменение напряжения от времени батарей сертифицированной линии ЦРУ UWB. Источник: сайт Crypto Museum
Изменение напряжения от времени батарей сертифицированной линии ЦРУ UWB. Источник: сайт Crypto Museum

В конце срока службы, напряжение внезапно начинает падать, и батарея полностью разрушается в течении нескольких часов.

Для желающих более подробно ознакомиться с этими источниками питания привожу некоторые сведения из итогового отчета фирмы для ЦРУ от 4 апреля 1968 года.

Основные характеристики батареи UWB-301. Источник: P.R. Mallory and Co Inc., 1 General Description of the New Battery
Основные характеристики батареи UWB-301. Источник: P.R. Mallory and Co Inc., 1 General Description of the New Battery
Изменение напряжения по времени для батареи UWB-301. Источник: P.R. Mallory and Co Inc., 1 General Description of the New Battery
Изменение напряжения по времени для батареи UWB-301. Источник: P.R. Mallory and Co Inc., 1 General Description of the New Battery

Результаты исследований, полученные в работе на ЦРУ, были в дальнейшем использованы «P.R. Mallory and Co» для увеличения емкости и надежности батарей для кардиостимуляторов.

Ртутные батареи также широко использовались в аналоговых фотоаппаратах из-за их долгого срока службы и постоянного напряжения, что необходимо для экспонометров.

Сегодня ртутные батареи запрещены во многих странах из-за токсичности и проблем с утилизацией.