Найти в Дзене
Изучаю с НОЛЯ.

Инфрокрасный ВЫКЛЮЧАТЕЛЬ.

ВЫКЛЮЧАТЕЛЬ ИК ДУ Включить электроустройства с помощью пульта дистанционного управления не является ноу-хау, и вы можете найти много различных устройств делающих это хорошо. Для изготовления этого типа устройств, вы должны сделать приемник, передатчик. Здесь же можно сделать это устройство, но вам нужно будет сделать только приемник, потому что в качестве передатчика будет использоваться пульт дистанционного управления от телевизора или DVD. Это один простой пример такого рода устройства, и я буду называть его ИК-переключатель. Схема показана на рисунке - кликните для увеличения. Нужно выбрать одну кнопку на пульте ДУ (от телевизора, видео и т.п.), с этим ключом у Вас будет возможность включить или выключить любой электрический прибор. Таким образом, с каждым кратковременным нажатием на выбранную кнопку, вы измените состояние реле приемника (IR-переключатель). Запомнить выбранную кнопку очень просто: Нажмите кнопку на ИК-переключателе и светодиод включается. Теперь можно
Оглавление

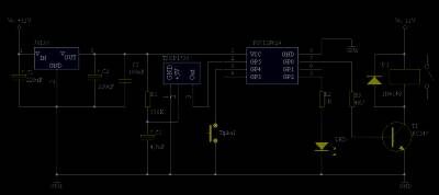
ВЫКЛЮЧАТЕЛЬ ИК ДУ

Включить электроустройства с помощью пульта дистанционного управления не является ноу-хау, и вы можете найти много различных устройств делающих это хорошо. Для изготовления этого типа устройств, вы должны сделать приемник, передатчик. Здесь же можно сделать это устройство, но вам нужно будет сделать только приемник, потому что в качестве передатчика будет использоваться пульт дистанционного управления от телевизора или DVD. Это один простой пример такого рода устройства, и я буду называть его ИК-переключатель. Схема показана на рисунке - кликните для увеличения.

Нужно выбрать одну кнопку на пульте ДУ (от телевизора, видео и т.п.), с этим ключом у Вас будет возможность включить или выключить любой электрический прибор. Таким образом, с каждым кратковременным нажатием на выбранную кнопку, вы измените состояние реле приемника (IR-переключатель). Запомнить выбранную кнопку очень просто: Нажмите кнопку на ИК-переключателе и светодиод включается. Теперь можно отпустить клавишу на Ir-переключателе, и нажать кнопку на пульте дистанционного управления. Если вы сделаете это, светодиод будет мигать, это говорит об удачном завершении процесса.

-2

Сделать это устройство не проблема даже для новичков в электронике, так как это простое устройство, и используется только несколько компонентов. На схеме вы можете увидеть, что вам нужен микроконтроллер PIC12F629, ИК-приемник TSOP1738 (это может быть любой тип приемника TSOP или SFH) и можно использовать любой тип реле. Программный код для этого устройства используется от IrLightDimmer и это только подпрограмма, которая используется для запоминания и признания ИК-протокола. Также можно использовать pic12f675, биты (фузы) я не изменял с завода.

-3

Вы можете использовать два типа ИК-приемник TSOP2238 (малый) или TSOP1738 (большой), или вы можете использовать любой другой тип ИК-приемника, который имеет частоту 38KHz, но вы должны обратить внимание на распиновку.  Уверен, вы найдете достойное применение этому простому и полезному прибору. Прошивка и плата выключателя ИК ДУ в архиве.

Обязательно поделись мнением после просмотра видео! :) Поддержите ролик лайком и репостом за старания. Вам несложно, а мне приятно!!!

*По вопросам сотрудничества и рекламы: Fetch74@mail.ru:

*Спасибо что смотрите! Не забываем подписаться на канал.