Найти в Дзене
Изучаю с НОЛЯ.

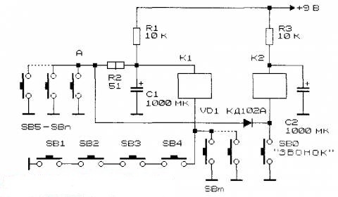
ЭЛЕКТРОННЫЙ ЗАМОК ДЛЯ ВХОДНОЙ ДВЕРИ

ЭЛЕКТРОННЫЙ ЗАМОК ДЛЯ ВХОДНОЙ ДВЕРИ Электронные дверные замки для дома. Развитие высоких технологий уже прочно и надежно вошло в нашу жизнь, и захватила все ее сферы. Разработки в этой сфере проявляются в полную силу в окружающем мире, ведь в нашем мире практически невозможно встретить человека который бы не пользовался мобильными телефонами, компьютерами и другой оргтехникой. Но разработки hi-tech технологий присутствуют не только в средствах коммуникации, но и во многих бывших еще недавно привычных вещах. Именно такой привычно непривычной вещью стали для потребителей замки на входную дверь. Все дело в том, что не так давно в Лас-Вегасе на международной выставке систем безопасности была представлена модель электронных дверных замков имеющие название «EZON». Для широкого потребления эта модель была выпущена в нескольких вариантах (SHS-3420, SHS-2320,SHS-7120,SHS-7100,SHS7020). Эксплуатация этого изделия предполагается как механическая, так и цифровая. Это стало возможным б
Оглавление

ЭЛЕКТРОННЫЙ ЗАМОК ДЛЯ ВХОДНОЙ ДВЕРИ

Электронные дверные замки для дома. Развитие высоких технологий уже прочно и надежно вошло в нашу жизнь, и захватила все ее сферы. Разработки в этой сфере проявляются в полную силу в окружающем мире, ведь в нашем мире практически невозможно встретить человека который бы не пользовался мобильными телефонами, компьютерами и другой оргтехникой. Но разработки hi-tech технологий присутствуют не только в средствах коммуникации, но и во многих бывших еще недавно привычных вещах.

Именно такой привычно непривычной вещью стали для потребителей замки на входную дверь. Все дело в том, что не так давно в Лас-Вегасе на международной выставке систем безопасности была представлена модель электронных дверных замков имеющие название «EZON». Для широкого потребления эта модель была выпущена в нескольких вариантах (SHS-3420, SHS-2320,SHS-7120,SHS-7100,SHS7020). Эксплуатация этого изделия предполагается как механическая, так и цифровая. Это стало возможным благодаря оснащению этого замка сенсорным цифровым экраном. Для безопасного открытия этого замка можно использовать набор кода, RF-карту, RF-брелок и обыкновенный ключ. К тому же эта модель прошла, все тесты в Независимой международной лаборатории и получила сертификат качества.

-2

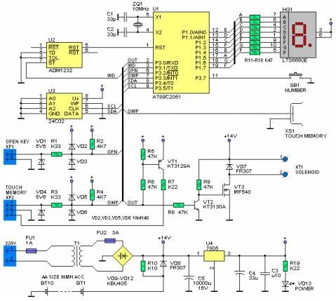
В чем же прелесть этой модели? Ответ прост в ее умении обеспечить максимальную безопасность. Одним из способов достижения этой цели является ее оснащение сигнализацией, которая включается при неправильно введенном пин-коде или при механическом повреждении. Но это вовсе не означает, что сигнализация будет включаться всякий раз, когда пойдет дождь или град. Для предотвращения таких внешних воздействий корпус замка изготовлен из прочного материала и к тому же его внешний блок водонепроницаем. 

   При приобретении этого замка у многих может возникнуть такой вопрос как что делать, если пропадет электрическое питание, ведь в этом случае и замок выйдет из строя? Кстати сказать, разработчики этого изделия учли подобную ситуацию. Именно для избегания такой ситуации в систему этого замка вмонтирован прибор, который контролирует уровень заряда батарее и подает сигнал про низкий заряд. Но если вы все же упустили момент, и ваша батарея разрядилась, то открыть его вы сможете, запитав девятивольтной батарейкой, приложив ее к специальным контактам на замке. Так что с таким изделием оживает выражение «мой дом – моя крепость».

Обязательно поделись мнением после просмотра видео! :) Поддержите ролик лайком и репостом за старания. Вам несложно, а мне приятно!!!

*По вопросам сотрудничества и рекламы: Fetch74@mail.ru:

*Спасибо что смотрите! Не забываем подписаться на канал.