Добавить в корзинуПозвонить
Найти в Дзене
Старый радио любитель

Интересные схемы. Трансивер "Целина", 1995 год.

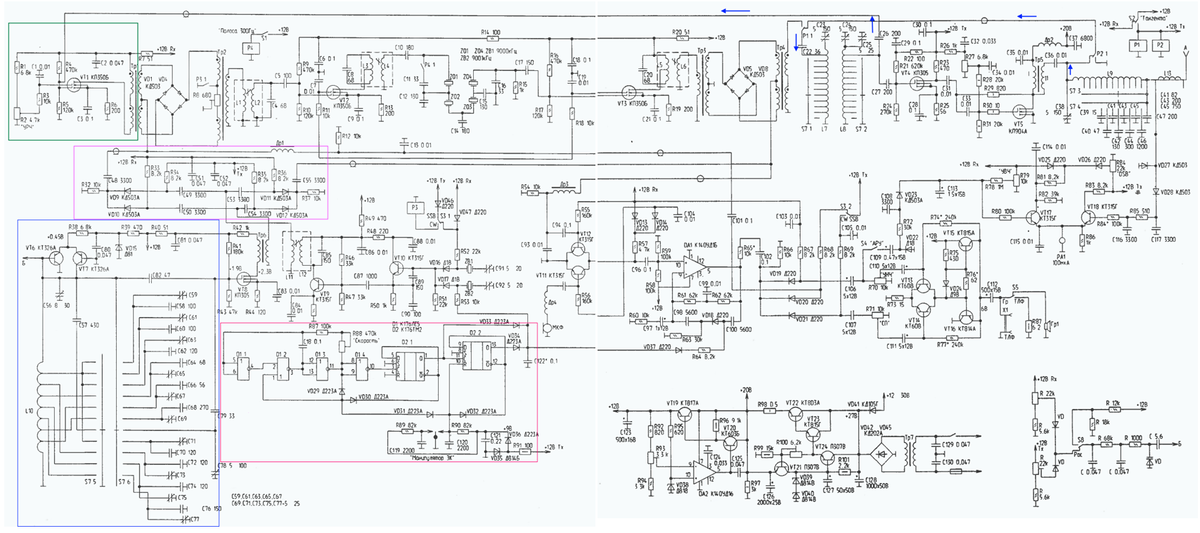
Хочу познакомить вас с схемой несложного всеволнового, полностью аналогового трансивера "Целина", автором которого является известный радиолюбитель -конструктор Владимир Петрович Рубцов (UN7BV). Схема и конструкция этого трансивера была описана в журнале "Радиолюбитель КВ и УКВ", №7 за 1995 год. Особый интерес вызвала схема гетеродина.
Не смотря на относительную простоту, трансивер имеет неплохие параметры: чувствительность - не хуже 1 мкВ, две полосы пропускания кварцевого фильтра - 2,4 и 0,8 кГц, избирательность при расстройке 20 кГц - около 70 дБ, динамический диапазон по забитию - не менее 95 дБ, усиленная АРУ - при изменении входного сигнала на 100 дБ сигнал на выходе УНЧ изменяется на 6 дБ. Выходная мощность небольшая - на нижних диапазонах около 10 Вт, на верхних - около 5 Вт. Трансивер снабжен автоматическим телеграфным ключом. Стоит отметить, что трансивер выполнен полностью на отечественной базе, причем на недефицитной. Трансивер выполнен по схеме с одним преобразованием част

Хочу познакомить вас с схемой несложного всеволнового, полностью аналогового трансивера "Целина", автором которого является известный радиолюбитель -конструктор Владимир Петрович Рубцов (UN7BV). Схема и конструкция этого трансивера была описана в журнале "Радиолюбитель КВ и УКВ", №7 за 1995 год. Особый интерес вызвала схема гетеродина.
Не смотря на относительную простоту, трансивер имеет неплохие параметры: чувствительность - не хуже 1 мкВ, две полосы пропускания кварцевого фильтра - 2,4 и 0,8 кГц, избирательность при расстройке 20 кГц - около 70 дБ, динамический диапазон по забитию - не менее 95 дБ, усиленная АРУ - при изменении входного сигнала на 100 дБ сигнал на выходе УНЧ изменяется на 6 дБ. Выходная мощность небольшая - на нижних диапазонах около 10 Вт, на верхних - около 5 Вт. Трансивер снабжен автоматическим телеграфным ключом. Стоит отметить, что трансивер выполнен полностью на отечественной базе, причем на недефицитной.

Трансивер выполнен по схеме с одним преобразованием частоты, с промежуточной частотой 9 МГц и четырехкристальным кварцевым фильтром.

Рис. 1. Из журнала "Радиолюбитель КВ и УКВ", №7 за 1995 год.
Рис. 1. Из журнала "Радиолюбитель КВ и УКВ", №7 за 1995 год.

Оба смесителя балансные кольцевые диодные работают в одном направлении при приеме и передаче. При приеме на первый смеситель подается сигнал ГПД, а на второй - сигнал опорного кварцевого генератора. При передаче все наоборот: на первый смеситель, работающий в этом случае как балансный модулятор, подается сигнал кварцевого генератора, а на второй - сигнал гетеродина. Переключение сигналов гетеродинов производится диодным коммутатором (выделен фиолетовой рамкой).

Рассмотрим схему подробнее.

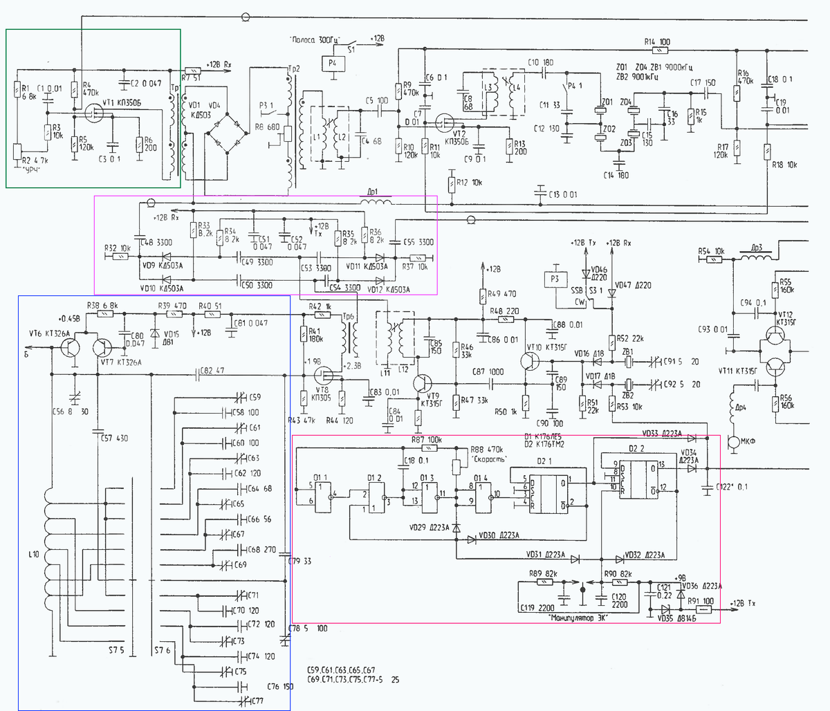
Рис. 2. Из журнала "Радиолюбитель КВ и УКВ", №7 за 1995 год.
Рис. 2. Из журнала "Радиолюбитель КВ и УКВ", №7 за 1995 год.

Больше всего меня заинтересовал гетеродин, генератор которого собран по схеме с эмиттерной связь. на транзисторах структуры p-n-p типа КТ326. Переключение диапазонов производится переключением отводов катушки L10 и переключением конденсаторов, а перестройка - с помощью КПЕ емкостью 5 - 100 пФ. С контура гетеродина сигнал снимается через конденсатор небольшой емкости и подается на усилитель, собранный на полевом транзисторе КП305, его нагрузкой служит трансформатор на ШПТЛ. Судя по используемым в смесителе диодах (КД503Б), уровень сигнала гетеродина должен быть более 1 В. О стабильности его частоты говорят вот эти слова автора : "Нестабильность ГПД - 10 Гц на градус в интервале 0...30 градусов Цельсия."

На входе приемного тракта есть УВЧ с регулируемым вручную усилением на КП350Б. На таких же транзисторах построен и УПЧ, только там есть АРУ.

Рис. 3. Из журнала "Радиолюбитель КВ и УКВ", №7 за 1995 год.
Рис. 3. Из журнала "Радиолюбитель КВ и УКВ", №7 за 1995 год.

При приеме сигнал от антенны проходит сначала через П-контур, а затем через неперестраиваемый полосовой диапазонный фильтра и только после этого подается на вход УВЧ.

В режиме передачи сигнал от второго смесителя проходит через полосовой диапазонный фильтр и подаются на вход предварительного усилителя (КП305), а затем - на усилитель мощности, который выполнен на мощном полевом транзисторе КП904.

И еще раз хочу вернуться к гетеродину. По описанию автора, его катушка намотана на керамическом каркасе диаметром 8 мм и длиной 46 мм проводом ПЭЛ 1,0. О типах использованных конденсаторов ничего не говорится, также как и об особенностях изготовления катушки.

Эта схема, как и другие конструкции Владимира Петровича Рубцова, интуитивно понятна и не сложна. При ее повторении можно использовать различные типы транзисторов - те. которые есть. Так вместо КТ326 можно использовать КТ361 и другие, в том числе и импортные, p-n-p транзисторы с граничной частотой выше 200 МГц. Вместо КП350 можно использовать КП306 и КП327, а также импортные BF961, BF982, BF998.

В выходном каскаде передающего тракта можно использовать не только КП904, но и более современные транзисторы, в том числе и биполярные типа КТ922, но в этом случае нужно, конечно, подкорректировать схему.

Рис. 4. С сайта https://un7bv.narod.ru/celina_foto2.jpg
Рис. 4. С сайта https://un7bv.narod.ru/celina_foto2.jpg

И, если пугает количество диапазонов, то начинающий вполне может по этой схеме собрать 2-3-х диапазонный трансивер. Ведь, в принципе, количество диапазонов определяется только наличием соответствующего галетного переключателя и приборов и опыта для налаживания. При обилии дешевых кварцев можно сделать более сложный фильтр, в том числе и с переменной полосой пропускания.

Спасибо большое Владимиру Петровичу за его труд и за книгу.

Рис. 5.
Рис. 5.

А у меня по ходу написания статьи возникла одна идея по поводу конструкции ГПД, аналогичного ГПД в "Целине".

Всем здоровья и успехов!