Найти в Дзене

Как рассчитывают купон в новом флоатере Минфина: рестайлинг

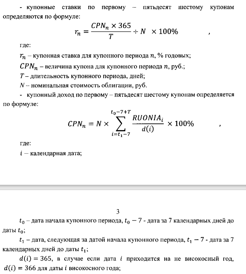
Разбирал алгоритм расчета купона и НКД по флоатерам в конце августа. Минфин выпустил новый флоатер ОФЗ 29026 с обновленной формулой расчета. Встречал мнение, что все запуталось и купон нельзя узнать до выплаты. Итоговое значение купона было неизвестно до окончания купонного периода и по ОФЗ 29014-29025. Это не мешало ежедневно рассчитывать НКД, логика работала: владелец флоатера получал среднюю ставку RUONIA за время с момента покупки до продажи или погашения бумаги. Попробую разобраться, как рассчитывают купон в новом выпуске, сравню со старым алгоритмом и оставлю ссылку на файл с расчетами. Вся представленная информация – личное мнение автора, не является индивидуальной инвестиционной рекомендацией, побуждением к покупке или продаже финансовых инструментов, заключению договоров. Выбор объектов инвестирования должен отвечать персональным предпочтениям и возможности принимать различные риски. Алгоритм применяют для флоатеров ОФЗ 29014-29025. Разберу на примере ОФЗ 29025 с купоном, кото
Оглавление

Разбирал алгоритм расчета купона и НКД по флоатерам в конце августа. Минфин выпустил новый флоатер ОФЗ 29026 с обновленной формулой расчета. Встречал мнение, что все запуталось и купон нельзя узнать до выплаты. Итоговое значение купона было неизвестно до окончания купонного периода и по ОФЗ 29014-29025. Это не мешало ежедневно рассчитывать НКД, логика работала: владелец флоатера получал среднюю ставку RUONIA за время с момента покупки до продажи или погашения бумаги. Попробую разобраться, как рассчитывают купон в новом выпуске, сравню со старым алгоритмом и оставлю ссылку на файл с расчетами.

Изображение сгенерировала нейросеть Kandinsky.
Изображение сгенерировала нейросеть Kandinsky.

Вся представленная информация – личное мнение автора, не является индивидуальной инвестиционной рекомендацией, побуждением к покупке или продаже финансовых инструментов, заключению договоров. Выбор объектов инвестирования должен отвечать персональным предпочтениям и возможности принимать различные риски.

Было: расчет купона и НКД по средней ставке за период

Алгоритм применяют для флоатеров ОФЗ 29014-29025. Разберу на примере ОФЗ 29025 с купоном, который привязан к ставке RUONIA, параметры и условия в приказе Минфина России №441 от 29 сентября 2023 года.

Значение НКД можно определить на каждую дату, купон рассчитывают в конце. Ежедневное начисление зависит от ставки RUONIA на каждую дату с учетом сдвига 7 календарных дней. Получается среднее значение RUONIA за купонный период, но сумма начисляется неравномерно: больше, когда ставка выше, и наоборот. Длительность купонного периода: 91 день.

Сделал пример расчета для периода с 28 августа 2024 года по 27 ноября 2024 года, часть строк скрыта для удобства. Полная версия доступна по ссылке на файл в конце статьи. Приходится учитывать все календарные дни в расчете, даже если торги в такой день не проводились.

Пример расчета купона и НКД для ОФЗ 29025.
Пример расчета купона и НКД для ОФЗ 29025.

Стало: расчет купона и НКД ОФЗ 29026

Поменяли алгоритм по ОФЗ 29026, параметры и условия в приказе Минфина России №517 от 29 ноября 2024 года.

Основной параметр для расчета – индекс RUONIA, который учитывает капитализацию по ставке RUONIA, формула сложного процента. Цифры регулярно публикует Банк России. Формула упростилась в сравнении с классическими флоатерами ОФЗ: достаточно знать значения индекса, чтобы рассчитать НКД и купон в деньгах. Не нужно учитывать количество дней в году: все сделает Банк России при расчете индекса. Ставка купона – справочный показатель, как и в прошлых флоатерах.

Поменяли длительность купонных периодов, чтобы соответствовать логике расчета срочной версии RUONIA Банком России: каждый период заканчивается через 3 месяца 4 числа. Предлагаю принять это как формальность и не искать подвоха.

Остается взять значения индекса на 7 календарных дней раньше расчетной даты и на 7 календарных дней раньше начала очередного купонного периода, подставить в формулу и получить НКД или купон.

Рассчитал НКД и купон, если бы новую формулу применили для ОФЗ 29025. Новый НКД обгоняет старый из-за эффекта сложного процента. Эпизодические отставания связаны с механизмом расчета индекса: значение на текущую дату определяет ставка предыдущего дня.

Проверю и при необходимости скорректирую расчет купона и НКД, когда бумага выйдет на торги: не до конца уверен, что корректно интерпретировал фразу

предшествующую на семь календарных дней

как Т - 7.

Немного расскажу про индекс и срочную версию RUONIA.

Индекс RUONIA и срочная версия RUONIA

Параметры рассчитывает Банк России по методологии, которая доступна на сайте регулятора. Индекс RUONIA стартует с 11 января 2010 года со значения 1 рубль, капитализируется каждый рабочий день по действующей ставки RUONIA. Это эквивалентно регулярному реинвестированию денег на рынке под ставку RUONIA. Работает простой процент через выходные, сложный по рабочим дням, как и в реальной жизни.

Не сложнее срочная версия RUONIA: определяет простую доходность индекса за период в % годовых.

Приведу упрощенный пример расчета. Опущу детали, которые связаны с датами начала и конца периода, рабочими днями.

Период 3 месяца или 91 день, 365 дней в году, все рабочие, ставка RUONIA на всем сроке была постоянной на уровне 20% годовых, значение индекса в начале периода 3,22.

Значение индекса через 3 месяца: 3,3846. Срочная версия RUONIA на срок 3 месяца: 20,5% годовых. Напоминает сравнение вкладов с регулярным начислением процентов и выплатой в конце срока. Остается аккуратно учесть рабочие дни и високосный год. Все расчеты проводит Банк России, публикует результаты: не вижу смысла пересчитывать вручную, общий принцип понятен.

Итоги

Минфин решил 2 задачи за счет запуска нового флоатера:

  1. Приблизил покупку выпуска к регулярному размещению денег под ставку RUONIA: включил эффект сложного процента. Выплаты будут выше в сравнении с классическими флоатерами ОФЗ.
  2. Упростил расчет купона и НКД, переложил основную нагрузку на Банк России.

В остальном новый флоатер мало отличается от прошлых выпусков: есть риск переоценки до даты погашения, баланс спроса и предложения будет зависеть от действий Минфина на аукционах.

Оставляю ссылку на файл с расчетами: копируйте, чтобы корректировать формулы и обновлять данные. Сделал отдельный лист по ОФЗ 29026: достаточно добавлять новые значения индекса, чтобы получить новые цифры.

Ссылки на прошлые публикации серии:

Не допускается полная или частичная перепечатка без согласия автора.

Индикатор RUONIA, Ruble Overnight Index Average, показывает процентную ставку однодневных рублевых межбанковских кредитов.

КС – ключевая ставка Банка России.

НКД – часть купона, которая накопилась с даты последней выплаты, покупатель платит НКД продавцу при расчете по сделке с бумагой.