Найти в Дзене

Металлоискатель Пират , сами сделаем.

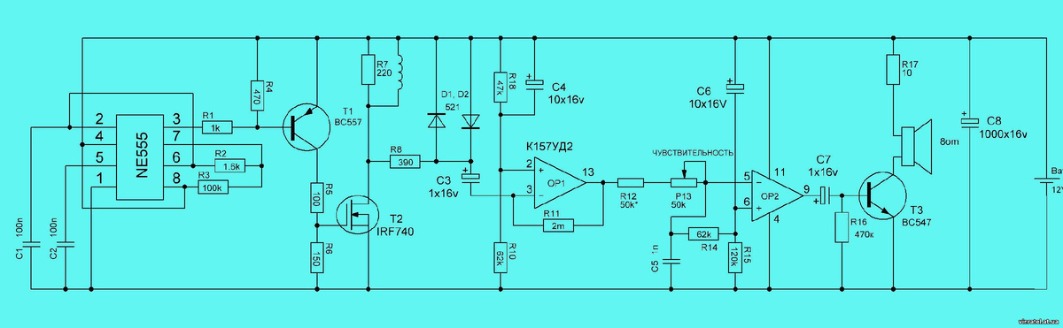
Доброго времени суток. Сегодня я предлагаю Вам почитать статью о том как я делал металлоискатель. Прямо с самого начала ,с первой моей сборки. Дело в том ,что я сделал плат и сам этот металлоискатель очень много раз и набрался опыта . Я делал его на разных микросхемах, ставил разные транзисторы , менял конденсаторы и сопротивления , делал генератор помимо НЕ555 на транзисторах и на К561 ла7 . Катушка это вообще отдельная и в тоже время интересная тема как по мне. Мотал я ее разными проводами не только в диаметре но и тип провода применял разный. Ну так вот сейчас я Вам и расскажу о том какие подводные камни были на моем пути и как я их отодвигал , чтобы продвинуться вперед. Вот сама схема, которая в первый раз меня просто замучила , я по неопытности наверное перепутал полярность одного из диодов перед буфером ОУ. А перепутал все потому что применил диоды 1н 4148 , у советских КД 522 и этих разница в цоколевке по полоскам , так что будьте в курсе кто не знает и смотрите всегда справоч

Доброго времени суток. Сегодня я предлагаю Вам почитать статью о том как я делал металлоискатель. Прямо с самого начала ,с первой моей сборки.

Дело в том ,что я сделал плат и сам этот металлоискатель очень много раз и набрался опыта .

Я делал его на разных микросхемах, ставил разные транзисторы , менял конденсаторы и сопротивления , делал генератор помимо НЕ555 на транзисторах и на К561 ла7 .

Катушка это вообще отдельная и в тоже время интересная тема как по мне.

Мотал я ее разными проводами не только в диаметре но и тип провода применял разный.

Ну так вот сейчас я Вам и расскажу о том какие подводные камни были на моем пути и как я их отодвигал , чтобы продвинуться вперед.

Вот сама схема, которая в первый раз меня просто замучила , я по неопытности наверное перепутал полярность одного из диодов перед буфером ОУ.

D1 или D2 уже и сам не помню но это не важно , главное что перепутал.
D1 или D2 уже и сам не помню но это не важно , главное что перепутал.

А перепутал все потому что применил диоды 1н 4148 , у советских КД 522 и этих разница в цоколевке по полоскам , так что будьте в курсе кто не знает и смотрите всегда справочники на любые детали.

Самому сейчас не верится но тогда я разобрал и собрал плату раза 3 пока не понял эту свою ошибку в надежде что все таки схема рабочая.

Первая катушка была намотана проводом 0, 5 мм и работала кое как но я был этому рад , потому что понимаю если плохо но работает значит надо настроить .

Вот тут меня и понесло .

Начал я изучать форумы , задавать вопросы и все это закреплял практикой и делал видео каждый раз как только появлялось что то новое .

Когда добился более менее успеха то начал делать и на продажу.

Причем металлоискатель у меня сейчас и золотое кольцо видит по воздуху 18 см .

Ну теперь буду писать какие нюансы есть при сборке и что чем можно заменить в лучшую сторону.

Первое это конденсаторы С1 и С2 .

Если после пуска схемы у Вашей платы плавает частота и Вам приходится его постоянно настраивать и реагирует на перепад температуры окружающей среды то их нужно обязательно заменить , а лучше сразу ставить только пленочные.

Греется ИРФ 740 тут два варианта нет сигнала на затворе и второй брак самого транзистора , скорее всего он поддельный .

Обращаю внимание сборка Ваша точно при этом без ошибок, как правило путаете цоколевку или не смыли флюс , который может быть активен.

Почему нет сигнала на затворе при правильной сборке , потому что НЕ555 поддельная .

Если что то лучше найти 1006ви1 , это советский таймер и брак очень редко может быть .

Не перепутайте полярность МИНУС НА 1 ВЫВОДЕ если это произошло то микросхему придется заменить , она сразу уйдет в иной мир .

Все электролитические конденсаторы лучше ставить новые и хорошего качества , но это не значит что надо покупать по миллиону штука .

Просто проверяйте внутреннее сопротивление и емкость и да поможет Вам транзистор тестер любой из поднебесной.

Теперь поговорим о второй микросхеме , это ОУ времен СССР и применив его Вы получите максимальную чувствительность, но только для этой схемы .

Почему только для этой схемы скажите Вы.

Все очень просто , я провел эксперименты и чувствительность можно еще повысить заменив резистор 2 ватта и 220 ом на резистор сопротивлением до 1ком , резистор как бы Вы не хотели но придется подбирать.

Лучше взять советский на 1 ком и соединив с этим по схеме последовательно найти лучшую "чуйку".

Вот добрался и до катушки .

Пишу что лучшее решение , которое у меня получилось так это 16 витков при диаметре 25 см изготовление из интернет кабеля.

Я делаю так ,беру пластиковую трубу и термофеном делаю кольцо 250мм, запаиваю пластиковый тройник под нужным углом.

Протягиваю инет жилу предварительно убрав оплетку из"ЛЮМИНИЯ"

Таким образом выходит 8 проводов и из них надо сделать 2 витка , затем соединяю витки последовательно и спаиваю одевая термоусадку тонкую.

Изолента СИНЯЯ не подойдет иначе это будет НЕВПИХУЕМОЕ соединение в тройник , оставшиеся 2 вывода припаиваю к проводу взяв его от какого нибудь электроприбора но не тонкий , другой конец без каких либо разьемов паяю в плату .

Делаю так потому что будет надежно и точно работать.

Теперь вопрос ? А нужна ли максимальная чувствительность при поиске .

Знаю что смогут ответить только те, кто реально с его помощью искал что либо.

Есть схема и на ТЛ 072 но у нее очень серьезный подводный камень.

За последние пол года я не нашел ни одной с нужным коэффициентом усиления что в результате дает очень слабую чувствительность и кучу вопросов о работоспособности схемы.

Я торжественно клянусь что написанное здесь мной чистая правда и ничего кроме правды.

Желаю Вам его собрать без танцев с бубном и ПОДПИСАТЬСЯ на мой канал.

С Вами был Александр и впереди у меня для Вас будет еще много интересного.

МИРА И ДОБРА ВАМ .