Найти в Дзене
PRACTICAL ELECTRONICS

Регулятор мощности на D-триггере с малыми помехами

В журнале «Радио», не раз выходили статьи с описанием регуляторов мощности, работающих по принципу пропускания в нагрузку определенного числа периодов сетевого напряжения. А также предлагались иные спо­собы синхронизации с сетевым напряжением и управления симистором для уменьшения коммутационных помех, создаваемых симистором. В этой публикации, предлагаемый вниманию читателей вариант регулятора мощности демонстрирует ещё один подход к разработке подобных устройств. Особенностями предлагаемого устройства являются использование D-триггера для построения генератора, синхронизированного с сетевым напряжением, и способ управления симистором с помощью одиночного импульса, длительность которого регулируется автоматически. В отличие от других способов импульсного управления симистором, указанный способ некритичен к наличию в нагрузке индуктивной составляющей. Также, эта схема регулятора, выполненная полностью на отечественной элементной базе, с целью минимизации создаваемых помех, синхронизир
Оглавление

В журнале «Радио», не раз выходили статьи с описанием регуляторов мощности, работающих по принципу пропускания в нагрузку определенного числа периодов сетевого напряжения. А также предлагались иные спо­собы синхронизации с сетевым напряжением и управления симистором для уменьшения коммутационных помех, создаваемых симистором.

В этой публикации, предлагаемый вниманию читателей вариант регулятора мощности демонстрирует ещё один подход к разработке подобных устройств.

Особенностями предлагаемого устройства являются использование D-триггера для построения генератора, синхронизированного с сетевым напряжением, и способ управления симистором с помощью одиночного импульса, длительность которого регулируется автоматически.

В отличие от других способов импульсного управления симистором, указанный способ некритичен к наличию в нагрузке индуктивной составляющей.

Также, эта схема регулятора, выполненная полностью на отечественной элементной базе, с целью минимизации создаваемых помех, синхронизирует моменты включения и выключения симистора с моментами перехода сетевым напряжением близких к нулю мгновенных значений.

Схема электрическая

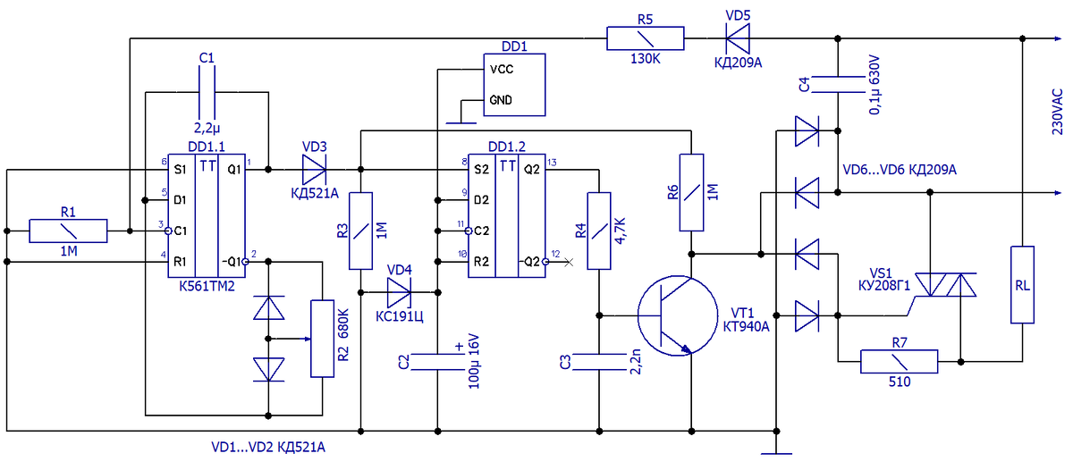
Схема электрическая принципиальная регулятора мощности на D-триггере с малыми помехами
Схема электрическая принципиальная регулятора мощности на D-триггере с малыми помехами

Триггер DD1.1 сконфигурирован как генератор прямоугольных импульсов с периодом 1,3 секунды (при необходимости его можно увеличить или уменьшить, пропорционально изменив емкость конденсатора С1), скважность которых регулируется переменным резистором R2.

Моменты переключения триггера, благодаря подаче на вход С однополупериодного выпрямленного цепочкой VD5R5R1 напряжения сети, синхронизированы с сетью переменного тока. Поэтому длительность импульсов дискретна и кратна периоду сети.

Несколько отвлекшись, сразу отвечу на логичный вопрос, а не «поплохеет» ли входу С КМОП-микросхемы с предельным напряжением питания, в десяток вольт, если на него подать почти сетевое напряжение через диод VD5 и делитель R5\R1, ведь R5<<R1 и, следовательно, этот «делитель» почти не уменьшает напряжение.

Ответ состоит в том, что внутри микросхемы между всеми ее входами и выводом (14) питания, т.е. в том числе и между выводами 3 и 14, установлены защитные диоды, которые становятся проводящими, если напряжение на входах превысит напряжение на выводе 14.

Это можно оригинально использовать: один из этих «скрытых» диодов как выпрямитель, заряжающий фильтрующий конденсатор С2 до 9-вольтового напряжения стабилизации стабилитрона VD4, вместе обеспечивают напряжение питания микросхемы.

Т.е. на самом деле напряжение на выводе С триггера DD1.1 никогда не превышает 10 В. Впрочем, такой «хитрый» способ питания КМОП-микросхемы является нештатным и может привести к резкому возрастанию потребляемого ею тока; во избежание таких эксцессов можно рекомендовать выводы 3 и 14 DD1 соединить диодом Шоттки.

Но вернемся к принципу работы регулятора мощности. При появлении на выходе DD1.1 импульса высо­кого логического уровня он через диод VD3 передается на триггер-повторитель DD1.2, открывая транзистор VT1 и далее через диодный мостик открывая мощный симистор VS1.

Через нагрузку начинает протекать сетевой переменный ток. Такое состояние продолжается до тех пор, пока на выходе DD1.1 присутствует импульс высокого уровня. По окончании импульса диод VD3 закрывается, пока еще открытый транзистор VT1 через резистор R6 заземляет вход триггера DD1.2 и тот переключается, закрывая VT1.

Ток в цепи управляющего электрода симистора VS1 прекращается, но сам симистор остается открытым до конца текущего полупериода сетевого напряжения, закрываясь только при практически нулевом токе.

Таким образом, описанный регулятор обеспечивает включение и выключение нагрузки практически в моменты перехода сетевого напряжения через нулевые мгновенные значения при любом положении ручки регулировки R2, т.е. не создавая импульсных помех, характерных для простых фазоуправляемых тиристорных регуляторов.

Конструкция и детали

Чертёж печатной платы для схемы регулятора представлен на следующем рисунке.

Печатная плата для схемы регулятора мощности на D-триггере с малыми помехами
Печатная плата для схемы регулятора мощности на D-триггере с малыми помехами

Симистор КУ208Г1 можно заменить на КУ208Д1 или использовать КУ208Д, КУ208Г. Его следует установить на теплоотвод площадью не менее 150 см^2.

Для уменьшения асимметрии открывания симистора в полупериодах сетевого напряжения различной полярности и снижения уровня создаваемых регулятором помех желательно подобрать экземпляр симистора с током открывания не более 50 мА.

Применение симисторов серий MAC16, ВТ139, ВТВ16 или ВТА216 увеличит допустимую мощность нагрузки до 3 кВт. При этом должна быть соответствующим образом выбрана плавкая вставка (на схеме не показана) и увеличена площадь теплоотвода.