Найти в Дзене

ЮТ/88. Мигающий курсор.

Всех приветствую! Практически на всех компьютерах используется мигающий курсор: будь то черта или прямоугольник. И мы уже привыкли к этому. Тем более, что что-то динамическое на экране найти проще, чем статическое. И я решил немного доработать узел видеовыхода на ЮТ/88. Делается это несложно. Необходимо разорвать цепь между выв.1 DD9.1 и остальными, собрать вот такой несложный узел, который включается в этот разрыв. В результате мы получим симпатичный мигающий курсор с частотой 2-3 Гц, который, на мой взгляд, приятней выглядит, чем статичный прямоугольник. Также курсор обладает свойством гашения посредством записи "1" в любой порт от #08 до #0F: MVI A, 1
OUT 8 Соответственно, его можно вернуть обратно, записав в порт 0. XRA A
OUT 8 При аппаратном сбросе состояние курсора возвращается к мигающему виду. Желание применить как можно меньшее количество микросхем и соединительных связей в результате привело к упрощённой схеме дешифрации, что "съело" 8 адресов портов, поэтому порт можно указа

Всех приветствую!

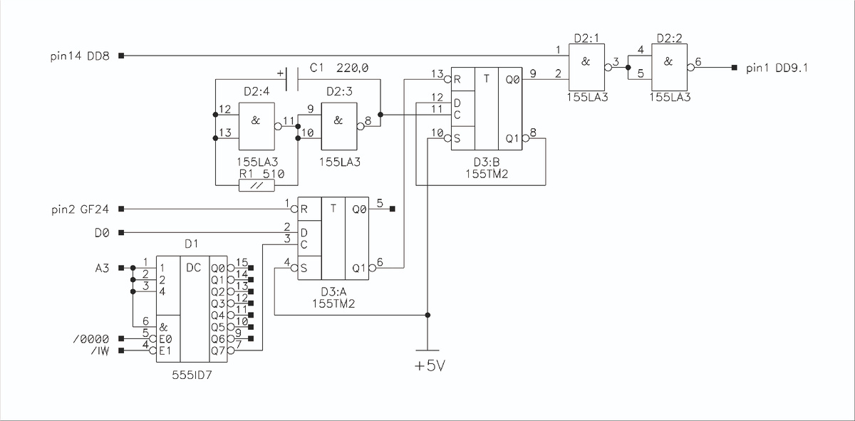
Практически на всех компьютерах используется мигающий курсор: будь то черта или прямоугольник. И мы уже привыкли к этому. Тем более, что что-то динамическое на экране найти проще, чем статическое. И я решил немного доработать узел видеовыхода на ЮТ/88.

Делается это несложно. Необходимо разорвать цепь между выв.1 DD9.1 и остальными,

собрать вот такой несложный узел, который включается в этот разрыв.

-2

В результате мы получим симпатичный мигающий курсор с частотой 2-3 Гц, который, на мой взгляд, приятней выглядит, чем статичный прямоугольник.

Также курсор обладает свойством гашения посредством записи "1" в любой порт от #08 до #0F:

MVI A, 1
OUT 8

Соответственно, его можно вернуть обратно, записав в порт 0.

XRA A
OUT 8

При аппаратном сбросе состояние курсора возвращается к мигающему виду.

Желание применить как можно меньшее количество микросхем и соединительных связей в результате привело к упрощённой схеме дешифрации, что "съело" 8 адресов портов, поэтому порт можно указать любой в диапазоне #08h...#0Fh.

Также из-за минимизации схемы пришлось отказаться от прежнего режима - статичного прямоугольника.

Демонстрация работы:

До новых встреч!