Добавить в корзинуПозвонить
Найти в Дзене
PRACTICAL ELECTRONICS

Автоматическое ЗУ для кислотно-свинцовых батарей

В публикации представлена простая и надёжная схема очень простого полностью автоматического зарядного (ЗУ) устройства для автомобильных свинцово-кислотных аккумуляторов (АКБ). Это ЗУ является параметрическим стабилизатором на 14,2 В с регулирующим элементом на МОП-транзисторе. Для повторения ЗУ нужен сетевой трансформатора габаритной мощностью около 200 Вт, вторичная обмотка которого может обеспечить напряжение 17…20 В при токе нагрузки 10 А. На трансформатор добавляют дополнительную слаботочную обмотку из десяти витков любого провода поверх остальных обмоток для вычисления количества витков на вольт. Далее, по расчётам, наматывают дополнительную обмотку для получения на ней напряжения 5…7 В. Ток небольшой, поэтому намоточный провод может быть малого диаметра. Дополнительная обмотка необходима для развязки питания цепи затвора регулирующего транзистора в схеме ЗУ. В итоге трансформатор должен содержать следующие обмотки: I – сетевая, II – 17…20 В (10 А), III – 5…7 В (50…100 мА). Чтобы
Оглавление

В публикации представлена простая и надёжная схема очень простого полностью автоматического зарядного (ЗУ) устройства для автомобильных свинцово-кислотных аккумуляторов (АКБ).

Это ЗУ является параметрическим стабилизатором на 14,2 В с регулирующим элементом на МОП-транзисторе.

Для повторения ЗУ нужен сетевой трансформатора габаритной мощностью около 200 Вт, вторичная обмотка которого может обеспечить напряжение 17…20 В при токе нагрузки 10 А.

На трансформатор добавляют дополнительную слаботочную обмотку из десяти витков любого провода поверх остальных обмоток для вычисления количества витков на вольт. Далее, по расчётам, наматывают дополнительную обмотку для получения на ней напряжения 5…7 В. Ток небольшой, поэтому намоточный провод может быть малого диаметра.

Дополнительная обмотка необходима для развязки питания цепи затвора регулирующего транзистора в схеме ЗУ.

В итоге трансформатор должен содержать следующие обмотки: I – сетевая, II17…20 В (10 А), III5…7 В (50…100 мА).

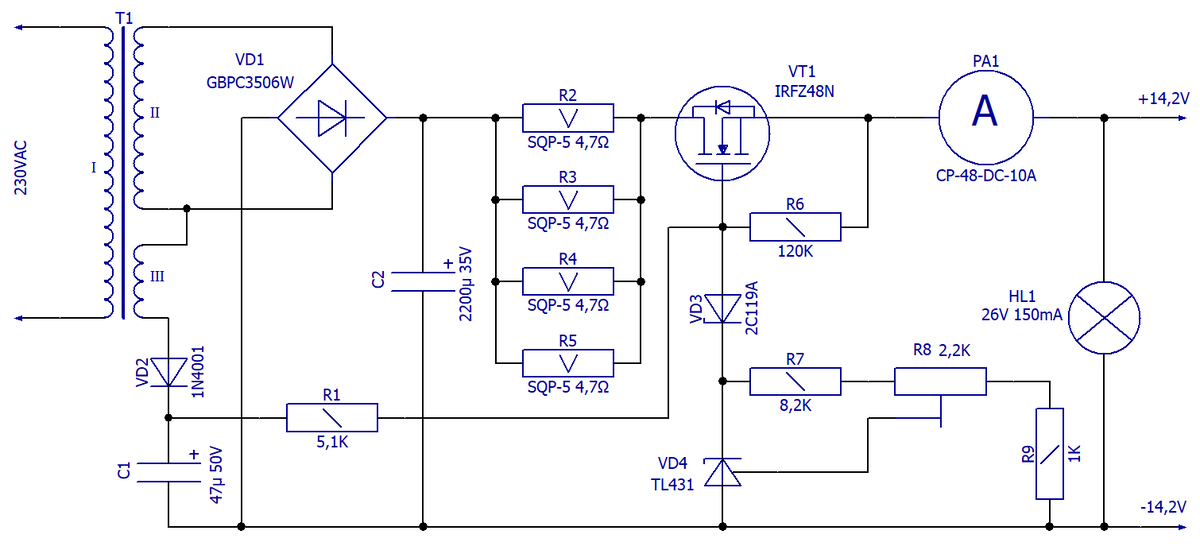
Схема электрическая

Схема электрическая принципиальная автоматического ЗУ для кислотно-свинцовых батарей
Схема электрическая принципиальная автоматического ЗУ для кислотно-свинцовых батарей

Чтобы получить на выходе ЗУ14,2 В, на затвор VT1 нужно подать порядка 18 В, т.к. отсечка у данного типа транзисторов составляет около 4 В.

Для этого в схеме используется регулируемый источник опорного напряжения VD4, который и питается от дополнительной обмотки трансформатора T1 через резистор R1. Стабилитрон VD3 служит для температурной компенсации внешней температуры.

При подключении к ЗУ сильно разряженной АКБ (U меньше 11 В), транзистор VT1 полностью отопрётся, т.к. разность между напряжением на затворе и истоке достаточно велика. Ток заряда будет ограничен лишь сопротивлениями параллельно соединённых резисторов R2…R5 (сопротивлением канала транзистора можно пренебречь).

По мере зарядки АКБ и росте напряжения на её клеммах вплоть до напряжения стабилизации 14,2 В, ток зарядки будет плавно уменьшаться, пока не прекратится совсем. В таком состоянии ЗУ можно оставить на долгое время – аккумулятор не перезарядится, т.к. транзистор перейдёт в полностью закрытое состояние из-за отсутствия необходимой разницы напряжений затвор-исток.

Лампа накаливания HL1 служит для сигнализации о подключённой заряжаемой АКБ, а также является нагрузкой, для более точного установления выходного напряжения.

Конструкция, детали, наладка

Печатная плата односторонняя. На ней размещены все детали схемы кроме трансформатора Т1, амперметра РА1 и индикаторной лампы HL1.

Печатная плата для схемы автоматического ЗУ для кислотно-свинцовых батарей
Печатная плата для схемы автоматического ЗУ для кислотно-свинцовых батарей

При монтаже деталей силовые дорожки платы необходимо усилить слоем припоя, т.к. через них, особенно на начальном этапе зарядки, протекают значительные токи.

Транзистор VT1 IRFZ48 можно заменить на IRFZ46. Он должен быть закреплён на теплоотводе с полезной площадью 100…150 см^2.

Диодный мост – любой в корпусе KBPC-W, рассчитанный на ток не менее 15 А. Регулируемый стабилитрон VD4 TL431 заменим на отечественный КР142ЕН19А. Резисторы R2…R5 – проволочные, 5-ти ваттные стандартного ряда на 4,7 Ом, например, SQP-5.

Процесс зарядки и её окончание контролируют по амперметру РА1.

Вся наладка схемы заключается в установке порогового напряжения на выходе подстроечным резистором R8. Это напряжение должно соответствовать напряжению полностью заряженной АКБ, при котором ток через неё полностью прекратится.