Найти в Дзене

Родословное древо князей и мурз Енгалычевых (2-ого рода) – потомков князя Амеся, а также их потомков (часть 3) - Предварительный вариант

Указ Петра - твоё созданье, минуло 320 лет. Под Нарвой было испытанье, твой строй не дрогнул - дрогнул швед. Твои штандарты и знамёна, не раз взовьются на полях, почти всегда непобедима. При императорах, царях. И помнят турки и французы: Очаков, Кинбурн, Измаил, в то время воевал Суворов, он очень многих удивил; и те альпийские походы - и Чёртов мост, и Сен-Готард, и спуск в равнинные пространства. Французам - полный был контакт. И под Москвой, когда французы - на поле шли Бородино, они не знали, что обратно - вернуться многим не дано. И наша русская пехота, и мужики, и казаки - стояли насмерть, Бонапарта - не одолели их - полки. Год 41-ый - год тяжёлый, и топчет немец - Землю-Русь. Победа первая - под Ельней, под Брестом было - не сдаюсь. И под Москвой, по всей России - сломали Гитлеру хребет, спустя 3 года - мы в Берлине. Так был достигнут паритет. Освободили пол-Европы, но очень дорогой ценой. Виват России и Гвардейцам! Виват Народу! Он - Герой! Данное стихотворение было написано

Русская Гвардия - За Веру и Верность

Указ Петра - твоё созданье, минуло 320 лет.

Под Нарвой было испытанье, твой строй не дрогнул - дрогнул швед.

Твои штандарты и знамёна, не раз взовьются на полях,

почти всегда непобедима. При императорах, царях.

И помнят турки и французы: Очаков, Кинбурн, Измаил,

в то время воевал Суворов, он очень многих удивил;

и те альпийские походы - и Чёртов мост, и Сен-Готард,

и спуск в равнинные пространства. Французам - полный был контакт.

И под Москвой, когда французы - на поле шли Бородино,

они не знали, что обратно - вернуться многим не дано.

И наша русская пехота, и мужики, и казаки - стояли насмерть,

Бонапарта - не одолели их - полки.

Год 41-ый - год тяжёлый, и топчет немец - Землю-Русь.

Победа первая - под Ельней, под Брестом было - не сдаюсь.

И под Москвой, по всей России - сломали Гитлеру хребет,

спустя 3 года - мы в Берлине. Так был достигнут паритет.

Освободили пол-Европы, но очень дорогой ценой.

Виват России и Гвардейцам! Виват Народу! Он - Герой!

Данное стихотворение было написано мной не позднее апреля 2012 года. То есть примерно за 10 лет до того момента, как я узнал, что мои предки и их родственники служили в самых прославленных полках российской императорской лейб-гвардии - Семёновском и Преображенском.

Родословное древо князей и мурз Енгалычевых (2-ого рода) - князь Енгалычев Иван (Мамоделей мурза) Матвеев, его жена и сыновья
Родословное древо князей и мурз Енгалычевых (2-ого рода) - князь Енгалычев Иван (Мамоделей мурза) Матвеев, его жена и сыновья

Известные данные:

Енгалычев Иван (Мамоделей мурза) Матвеев (Предположительно 1650 – ?)

Князь, стольник, поручик, помещик села Малый Студенец, помещик села Покровское Татарская Лака тож Керенского уезда

Жена: Енгалычева (N) Марья Фёдорова дочь (Предположительно 1660 – ?)

Енгалычева (N) Марья Фёдорова дочь (Предположительно 1660 – ?)

Княгиня

Муж: Енгалычев Иван (Мамоделей мурза) Матвеев (Предположительно 1650 – ?)

Енгалычев Пётр Иванов (? – ?)

Князь, драгун Преображенского драгунского полка, капитан Киевского драгунского полка, капитан РИА в отставке, помещик села Малый Студенец Шацкого уезда, села Богородицкого Турки тож

Енгалычев Никифор Иванов (? – ?)

Князь, солдат Ингерманландского пехотного полка, капрал РИА в отставке, помещик села Малый Студенец, села Большой Студенец, деревни Колдамышевой, деревни Амесевой (Ценский стан), села Покровского Татарщина тож (Залесский стан), помещик села Богородицкого Турки тож, посёлка Ивановский Бабинки тож

Енгалычев Козьма Иванов (? – ?)

Князь, помещик села Богородицкого Турки тож

Енгалычев Семён Иванов (? – ?)

Князь, помещик посёлка Ивановский Бабинки тож

Енгалычев Корнелий/Корнилий Иванов (? – ?)

Князь, солдат лейб-гвардии Преображенского полка, с августа 1737 г. - капитан, секунд-майор РИА в отставке, помещик села Малый Студенец, села Большой Студенец, деревни Колдамышевой, деревни Амесевой (Ценский стан), села Покровского Татарщина тож (Залесский стан)

Енгалычев Леонтей/Леонтий Иванов (Предположительно 1705 – ?)

Князь

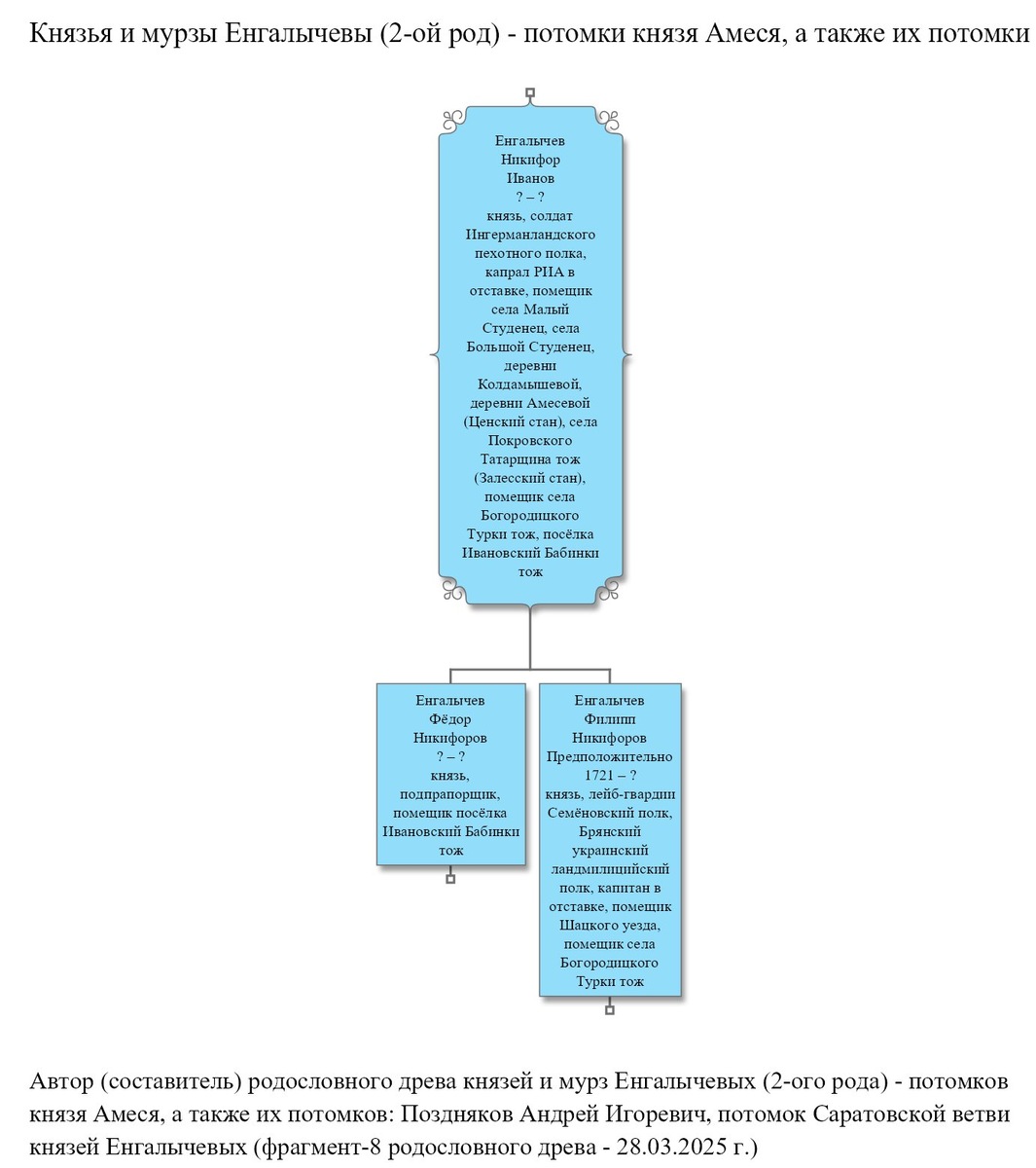
Родословное древо князей и мурз Енгалычевых (2-ого рода) - князь Енгалычев Никифор Иванов и его сыновья
Родословное древо князей и мурз Енгалычевых (2-ого рода) - князь Енгалычев Никифор Иванов и его сыновья

Известные данные:

Енгалычев Никифор Иванов (? – ?)

Князь, солдат Ингерманландского пехотного полка, капрал РИА в отставке, помещик села Малый Студенец, села Большой Студенец, деревни Колдамышевой, деревни Амесевой (Ценский стан), села Покровского Татарщина тож (Залесский стан), помещик села Богородицкого Турки тож, посёлка Ивановский Бабинки тож

Енгалычев Фёдор Никифоров (? – ?)

Князь, подпрапорщик, помещик посёлка Ивановский Бабинки тож

Енгалычев Филипп Никифоров (Предположительно 1721 – ?)

Князь, лейб-гвардии Семёновский полк, Брянский украинский ландмилицийский полк, капитан в отставке, помещик Шацкого уезда, помещик села Богородицкого Турки тож

Родословное древо князей и мурз Енгалычевых (2-ого рода) - князь Енгалычев Фёдор Никифоров и его потомки
Родословное древо князей и мурз Енгалычевых (2-ого рода) - князь Енгалычев Фёдор Никифоров и его потомки

Известные данные:

Енгалычев Фёдор Никифоров (? – ?)

Князь, подпрапорщик, помещик посёлка Ивановский Бабинки тож

Енгалычев Назар Фёдоров (? – ?)

Князь, подпоручик РИА, помещик посёлка Ивановский Бабинки тож

Енгалычев Иван Назаров (? – ?)

Князь, поручик РИА в отставке, помещик села Дмитриевского Бабинки тож

Родословное древо князей и мурз Енгалычевых (2-ого рода) - князь Енгалычев Филипп Никифоров, его жена и сыновья
Родословное древо князей и мурз Енгалычевых (2-ого рода) - князь Енгалычев Филипп Никифоров, его жена и сыновья

Известные данные:

Енгалычев Филипп Никифоров (Предположительно 1721 – ?)

Князь, лейб-гвардии Семёновский полк, Брянский украинский ландмилицийский полк, капитан в отставке, помещик Шацкого уезда, помещик села Богородицкого Турки тож

Енгалычева (N) Анна Ермолаевна/Ермиловна (? – ?)

Княгиня, помещица села Богородицкого Турки тож

Енгалычев Александр Филиппов (Предположительно 1745 – ?)

Князь, служил в Ростовском карабинерном полку, корнет (в отставке), помещик села Богородицкого Турки тож

Енгалычев Иван Филиппов (Предположительно 1753 – ?)

Князь, фурьер лейб-гвардии Семёновского полка, подпоручик РИА в отставке, помещик села Богородицкого Турки тож; села Дуровка (Дуровщина) – приданое жены

Уважаемые читатели! При использовании материалов любой из частей статьи: "Родословное древо князей и мурз Енгалычевых (2-ого рода) – потомков князя Амеся, а также их потомков" или же отдельных их элементов (в том числе, и в социальных сетях) убедительная просьба указывать автора и источник: Поздняков Андрей Игоревич, https://dzen.ru/princes_engalychevs

Источники, использованные при составлении общего родословного древа князей и мурз Енгалычевых (2-ого рода) – потомков князя Амеся, а также их потомков:

Гребельский П., Думин С., князь Апакидзе Г., Бичикашвили И., Катин-Ярцев М., Ковылов-Алексеевский С., княжна Кудашева Ф., Ленчевский Т., Михайлов Г., Первушкин В., Унковский Ю., князь Чиковани Ю., Шишлов С., Шумков А. Книга "Дворянские роды Российской империи. Том 3. Князья". Москва, Ликоминвест, 1996,

Ишеев М. Р., Акчурин М. М., Абдиев А. Ш. Статья "Татарские княжеские роды на Цне", размещённая на сайте: https://pomnirod.ru/,

сайт "Российский родословный фонд" – https://rgfond.ru/ (Енгалычевы: древо рода – https://rgfond.ru/rod/241882),

статьи Пичугина С.А., размещённые на: https://proza.ru/avtor/sergeyan1,

сайт Центра генеалогических исследований (ЦГИ) – https://rosgenea.ru/familiya/engalychev;

общероссийский генеалогический онлайн-проект "Familio" – https://familio.org/;

сайт открытого образовательного и исследовательского многоязычного проекта "Родовод" – https://ru.rodovid.org/,

сайт "казанские-помещики.рф" – https://казанские-помещики.рф/shuran/dembrovskie/engalichov.aspx,

сайт Татарникова К. В. "Эспонтон" – https://esponton.ru/,

статья Александра К. "Князь Енгалычев и его семья", размещённая на: https://amchensk.livejournal.com/28505.html,

история (в том числе, документальная) родственников супругов княжон Енгалычевых,

документальная история семьи и личные знания;

информация из архивных дел, находящихся на хранении в (в том числе информация из данных дел, в том или ином виде, размещённая в открытом доступе телекоммуникационной сети Интернет):

Федеральное казённое учреждение "Российский государственный исторический архив",

Федеральное казённое учреждение "Российский государственный военно-исторический архив",

Федеральное казенное учреждение "Российский государственный архив древних актов",

Национальный архив Грузии,

Санкт-Петербургское государственное казенное учреждение "Центральный государственный исторический архив Санкт-Петербурга",

Государственное бюджетное учреждение "Центральный государственный архив города Москвы",

Областное государственное учреждение "Государственный архив Саратовской области",

Тамбовское областное государственное бюджетное учреждение "Государственный архив Тамбовской области",

Государственное бюджетное учреждение "Государственный архив Пензенской области",

Областное государственное казенное учреждение "Государственный архив Томской области".