Найти в Дзене

Особенности уплаты НДС для упрощенной системы налогообложения с 2025: Важные изменения

Содержание С 1 января 2025 года в силу вступают значительные изменения в налогообложении для предпринимателей на упрощенной системе налогообложения (УСН). Времени на адаптацию остается мало, поэтому важно начать подготовку уже сейчас. Эти нововведения затронут всех без исключения и потребуют изменений в документообороте и отчетности. Ключевые изменения
Документооборот и отчетность
Многие могли упустить из виду, но с 2025 года всем предпринимателям на УСН необходимо выписывать счета-фактуры и вести книгу продаж, даже если они не являются плательщиками НДС. Декларации подавать нужно только в случае операций с НДС.
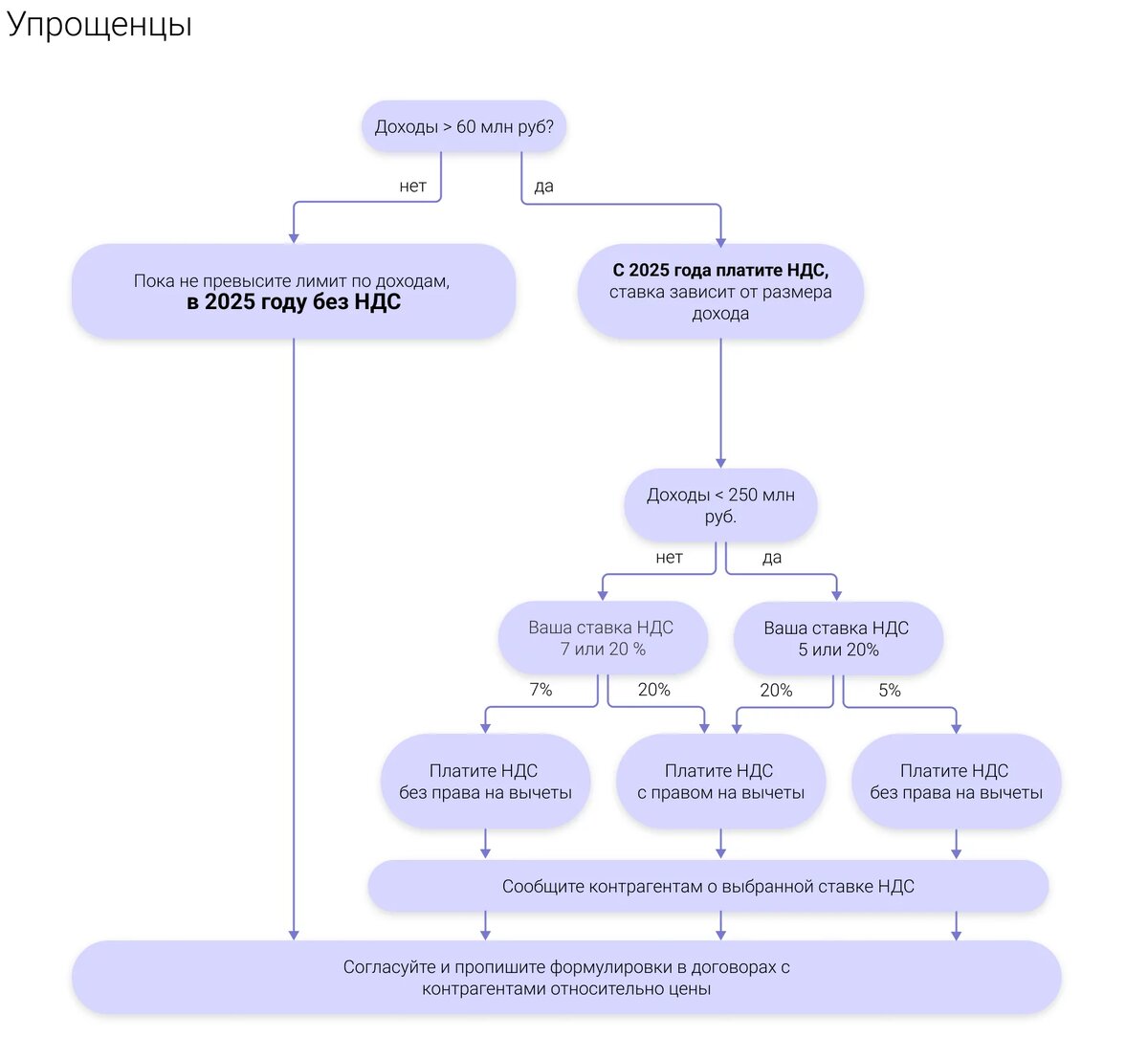
Чтобы разобраться пошагово, предлагаем схему-алгоритм, которая поможет уверенно чувствовать себя в изменениях следующего года — это ваш план действий, если вы будете придерживаться его, вы точно не ошибетесь. Обязательное начисление НДС при доходах свыше 60 млн. рублей
Обязанность начислять НДС возникает уже с 1 января 2025 года, но только в том случае, если ваши доходы за 

Содержание

С 1 января 2025 года в силу вступают значительные изменения в налогообложении для предпринимателей на упрощенной системе налогообложения (УСН). Времени на адаптацию остается мало, поэтому важно начать подготовку уже сейчас. Эти нововведения затронут всех без исключения и потребуют изменений в документообороте и отчетности.

Ключевые изменения

Документооборот и отчетность

Многие могли упустить из виду, но с 2025 года всем предпринимателям на УСН необходимо выписывать счета-фактуры и вести книгу продаж, даже если они не являются плательщиками НДС. Декларации подавать нужно только в случае операций с НДС.
Чтобы разобраться пошагово, предлагаем схему-алгоритм, которая поможет уверенно чувствовать себя в изменениях следующего года — это ваш
план действий, если вы будете придерживаться его, вы точно не ошибетесь.

-2

Обязательное начисление НДС при доходах свыше 60 млн. рублей

Обязанность начислять НДС возникает уже с 1 января 2025 года, но только в том случае, если ваши доходы за 2024 превысили 60 млн. А в 2025 году — начислять НДС необходимо с 1 числа месяца следующего за месяцем, в котором ваш доход превысил 60 млн. Доходы за 2024 год считаются кассовым методом с учетом полученных авансов. Для УСН «доходы минус расходы» учитывается полная сумма доходов.

Установлены следующие ставки НДС для упрощенцев:

  • 20% — стандартная ставка НДС.
  • 5% — применять можно если доход до 250 млн. рублей.
  • 7% — применять можно если доход свыше 250 млн. рублей.

Важно:

  1. Льготные ставки действуют 12 кварталов. При этом ключевая особенность применения пониженных льготных ставок — нельзя принять к вычету входной НДС.
  2. Увеличен лимит доходов для УСН до 450 млн рублей.

Давайте теперь разбираться чуть-чуть подробнее.

Обязательные первичные документы при совершении сделок организациями и ИП, находящимися на УСН

Основным документом, подтверждающим, что в цене товара присутствует НДС, является счет-фактура. Этот же документ является основание принятия НДС к вычету, если такое право у вас есть. Таким образом, к привычному комплекту документов добавляется еще один — счет-фактура.

Однако законом установлена форма документа, который совмещает в себе и информацию о передаваемых покупателю товарах (работах, услугах), и информацию о наличии и сумме НДС в цене этих товаров (работ, услуг), такой документ называется «универсальный передаточный документ» или «УПД».

Итак, выписываем акт приемки-передачи оказанных работ (услуг), если оказываются услуги или накладную, если передается товар и счет-фактуру.

Или только универсальный передаточный документ.

Продавец обязан выписать счет-фактуру покупателю в течение пяти календарных дней с даты отгрузки.
Для учета выписанных и полученных счетов-фактур налогоплательщики обязаны вести «книгу продаж» и «книгу покупок».

Книга продаж собирает информацию обо всех выставленных счетах-фактурах.Еще раз обращаем внимание на то, что счет-фактура теперь обязательный документ абсолютно для всех, даже если в цене ваших товаров (работ, услуг) НДС отсутствует.

При этом следует учесть:В поле «Ставка» необходимо указывать «Без НДС»;
На авансовые платежи счета-фактуры выставлять не нужно.

Упрощенцы, освобожденные от НДС с 1 января 2025 года, также обязаны вести этот документ.

Книга покупок отражает информацию обо всех полученных от поставщиков счетах-фактурах и ведется в случае, если законодательством для вашего бизнеса установлено право применять вычеты по НДС, то есть если вы находитесь на ОСНО или на УСН при применении обычных ставок НДС (20%).

С 1 января 2025 года организации и индивидуальные предприниматели на УСН, если они не освобождены от уплаты НДС, обязаны указывать ставки НДС и сумму налога по каждому виду товаров, работ или услуг в кассовых чеках. Исключений для товаров или услуг с пониженной ставкой НДС (например, 5 или 7 процентов) не предусмотрено.

При этом счет-фактуру на каждую розничную продажу можно не делать. В таком случае счет-фактуру, как внутренний документ, выписывают на основании отчета о розничных продажах. В книге продаж регистрируют бухгалтерскую справку-расчет или документы с суммарными данными по операциям за месяц или квартал.

С 01.01.2025 точно настало время передать дела опытному бухгалтеру и озадачиться сервисом для
финансового и бухгалтерского учета.

Сроки уплаты и отчетность по НДС

Декларацию подавать не нужно, если вы освобождены от НДС и не совершали операций, по которым нужно начислять НДС.

Срок подачи декларации — не позднее 25-го числа месяца, который следует за истекшим кварталом. Декларация подается только в электронном виде.

Порядок уплаты уплаты НДС — не позднее 28 числа каждого месяца, платят 1/3 от суммы исчисленного НДС за истекший квартал.

Советы от финансовой команды Planka

Проанализируйте и пересчитайте при необходимости свои цены с учетом НДС, если вы предполагаете, что, скорее всего, превысите в 2024 году планку дохода в 60 млн. рублей, а ранее НДС не касались.

Как рассчитать? Вспомните про финансовую модель, мы о ней говорили
ранее.
Оставайтесь с командой Planka, чтобы быть в курсе критически важных изменений в налогах. Заполните форму, если у вас остались вопросы.