Добавить в корзинуПозвонить
Найти в Дзене
Подход инвестора

21% годовых от ЦБ: угрозы и возможности для вашего капитала

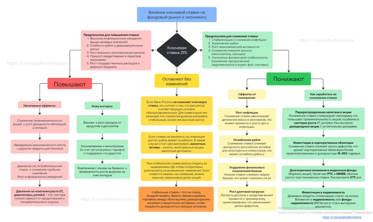
Диаграмма отображает влияние ключевой ставки (21%) на фондовый рынок и экономику. Она структурирована в три основные сценария: повышение ставки, сохранение на текущем уровне и снижение ставки. Рекомендую сохранить в телефоне, в облаке или распечатать — пригодится и при планировании, и при экстренных изменениях на рынке. Предпосылки для повышения: Негативные эффекты: Кому выгодно: Если Банк России не меняет ставку, это сигнал о балансе между инфляцией, экономическим ростом и стабильностью. Что важно учитывать: Предпосылки для снижения: Эффекты: Как заработать на снижении ставки: Инвестору важно адаптироваться и использовать возможности Снижение ключевой ставки открывает новые перспективы. Рациональный подход к изменениям позволит не только сохранить капитал, но и приумножить его. Важно: Рынок всегда меняется, но выигрывает тот, кто действует взвешенно и стратегически, опираясь на факты, а не эмоции.
Оглавление

Банк России удерживает ключевую ставку на уровне 21%. Это влияет на стоимость денег в экономике, поведение инвесторов и перспективы бизнеса. Разберем, какие изменения происходят на фондовом рынке и как выстроить инвестиционную стратегию в таких условиях.

Как ключевая ставка влияет на фондовый рынок
Как ключевая ставка влияет на фондовый рынок

Диаграмма отображает влияние ключевой ставки (21%) на фондовый рынок и экономику. Она структурирована в три основные сценария: повышение ставки, сохранение на текущем уровне и снижение ставки.

Рекомендую сохранить в телефоне, в облаке или распечатать — пригодится и при планировании, и при экстренных изменениях на рынке.

  • В одном месте собраны все ключевые сценарии: повышение, сохранение и снижение ставки.
  • Четко показано, какие активы выигрывают, а какие — теряют в разных ситуациях.
  • Диаграмма помогает не реагировать на эмоциях, а опираться на логику и макроэкономику.
  • Это удобный инструмент для быстрого анализа обстановки и корректировки портфеля.

1. Повышение ставки

Предпосылки для повышения:

  • Высокая инфляция и ожидания ее роста.
  • Ослабление рубля, девальвационные риски.
  • Рост внешнеэкономических рисков.
  • Чрезмерный рост кредитования и перегрев экономики.
  • Увеличение госрасходов и дефицита бюджета.

Негативные эффекты:

  • Снижение привлекательности акций → рост доходности облигаций и вкладов.
  • Замедление экономического роста → дорогие кредиты для бизнеса.
  • Давление на потребительский спрос → снижение прибыли компаний.
  • Рост инфляционных ожиданий.
  • Давление на компании роста (IT, девелоперы, ритейл).

Кому выгодно:

  • Банкам → растут доходы от кредитов и депозитов.
  • Госкомпаниям и монополиям → меньше зависят от рыночных условий.
  • Компаниям с крупными депозитами → зарабатывают на процентных ставках.
Корреляция IMOEX и ставки ЦБ РФ
Корреляция IMOEX и ставки ЦБ РФ

2. Сохранение ставки

Если Банк России не меняет ставку, это сигнал о балансе между инфляцией, экономическим ростом и стабильностью.

Что важно учитывать:

  • Если инфляция растет, рубль может ослабнуть → защитные валютные активы (золото, иностранные акции, валютные депозиты) становятся привлекательными.
  • Нужно следить за заявлениями ЦБ → возможны резкие изменения в будущем.
  • Важно балансировать портфель между облигациями, дивидендными акциями и защитными активами.
Корреляция IRTS и ставки ЦБ РФ
Корреляция IRTS и ставки ЦБ РФ

3. Снижение ставки

Предпосылки для снижения:

  • Замедление инфляции и ее стабилизация.
  • Укрепление рубля.
  • Рост экономической активности.
  • Снижение внешних рисков (санкции, геополитика).
  • Улучшение финансовой стабильности банков.

Эффекты:

  • Рост инфляции → увеличение денежной массы может разогнать цены.
  • Ослабление рубля → снижает спрос на российские активы у иностранных инвесторов.
  • Ухудшение доходности депозитов и облигаций → инвесторы уходят в более рисковые активы.
  • Рост долговой нагрузки → компании увеличивают заимствования, повышаются риски дефолтов.

Как заработать на снижении ставки:

  • Переход в акции → компании роста (IT, ритейл) выигрывают при дешевых кредитах.
  • Инвестиции в корпоративные облигации → снижается стоимость заимствований, повышается их доходность.
  • Долгосрочные вложения в индексы → снижение ставки исторически приводит к росту индексов.
  • Инвестиции в недвижимость → дешевые кредиты увеличивают спрос на жилье.

Вывод

Инвестору важно адаптироваться и использовать возможности

Снижение ключевой ставки открывает новые перспективы. Рациональный подход к изменениям позволит не только сохранить капитал, но и приумножить его. Важно:

  • Перераспределить капитал в перспективные активы
  • Использовать преимущества дешевых денег для роста
  • Защитить портфель от инфляционных рисков

Рынок всегда меняется, но выигрывает тот, кто действует взвешенно и стратегически, опираясь на факты, а не эмоции.