Найти в Дзене

Смешение кровей, или Санта-Барбара сквозь поколения

В продолжении предыдущей статьи про Ямщиковых. Найдя девичью фамилию Стародубовой Анны Устиновны, я открыла для себя множество вариантов для новых поисков. Ямщиковы, как и мои Стародубовы и Трубниковы, тоже корнями уходили в Стежки, и тоже в свое время с большинством жителей этой деревни переселились в Ребриху и ее окрестности. Потянув за эту ниточку, я нашла древо одного из пользователей Familio, у которого тоже были в роду мои Ямщиковы. Там я открыла сразу две новых ветки с фамилиями Ковылины и Фроловы. Потом я нашла все эти пересечения в общем древе на Geni. В итоге на меня сразу обрушилось столько новых родственников! Что пока в голове сложно уложить. По Ковылиным до 1600-ых гг, по Ямщиковым до 1700-ых гг, по Фроловым примерно до 1500-ых. Стала вносить их всех в древо, изучать и в такую Санта-Барбару попала))) Я, конечно, понимаю, что прожив в одной деревне около 300 лет, все между собой давно попережинились и не по одному разу, но все равно каждый раз встречая эти пересечения чер

В продолжении предыдущей статьи про Ямщиковых.

Найдя девичью фамилию Стародубовой Анны Устиновны, я открыла для себя множество вариантов для новых поисков. Ямщиковы, как и мои Стародубовы и Трубниковы, тоже корнями уходили в Стежки, и тоже в свое время с большинством жителей этой деревни переселились в Ребриху и ее окрестности.

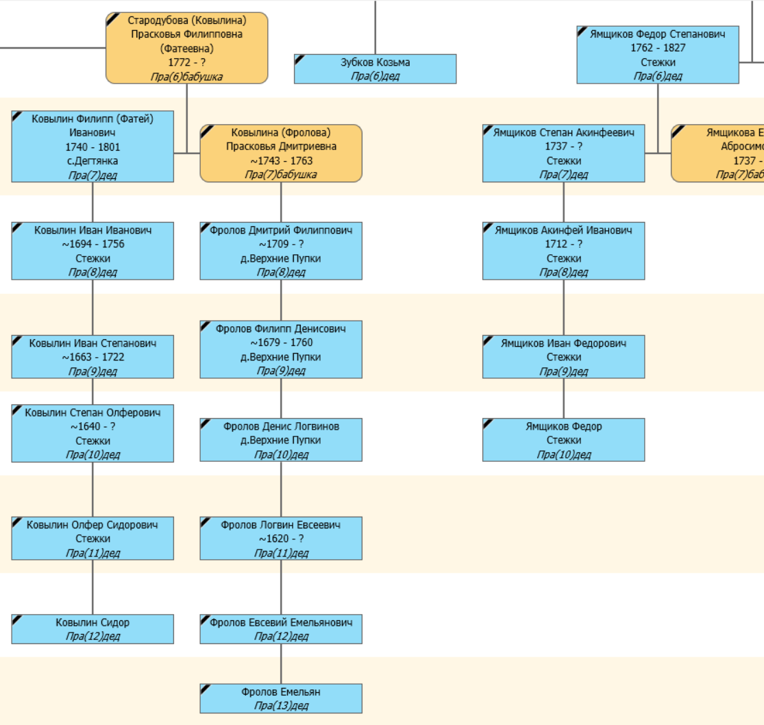
Потянув за эту ниточку, я нашла древо одного из пользователей Familio, у которого тоже были в роду мои Ямщиковы. Там я открыла сразу две новых ветки с фамилиями Ковылины и Фроловы. Потом я нашла все эти пересечения в общем древе на Geni. В итоге на меня сразу обрушилось столько новых родственников! Что пока в голове сложно уложить. По Ковылиным до 1600-ых гг, по Ямщиковым до 1700-ых гг, по Фроловым примерно до 1500-ых.

Вот они три веточки новые
Вот они три веточки новые

Стала вносить их всех в древо, изучать и в такую Санта-Барбару попала))) Я, конечно, понимаю, что прожив в одной деревне около 300 лет, все между собой давно попережинились и не по одному разу, но все равно каждый раз встречая эти пересечения через несколько поколений, удивляюсь)

Таким образом, у меня в древе один человек может быть мне и 7-юродным дядей и 9-юродным одновременно. Я уж молчу о том, что все друг другу и тетя и сестра, и дед и брат))) Короче, путаница похлеще, чем у Чуковского😂

Вот, например, четвероюродные дядя и племянница поженились.

-2

А вот еще пересечения в этих же ветках Ковылиных и Стародубовых

-3

А если посмотреть на Ковылина Ивана Деевича, который слева на картинке, то поймем, что он тоже родня ветке Ковылиных, что справа (об этом говорит его фамилия). А если быть точной, то он 8-юродный брат Стародубову Петру Ивановичу. А значит, выделенные на картинке Ковылин Потапий и Соломонида не только друг другу пятиюродные брат и сестра, но и 9-юродные тетя и племянник))) Вот такие дела! 😁

Вот такие издержки проживания в одной деревне около 300 лет))) В конце все друг другу так или иначе родня, и все первые жители села будут являться мне прямыми предками. Ведь их дети так или иначе все перемешались. Раньше у меня в древе из первых жителей Стежек были известны только Трубниковы, Гордеевы, Юдаковы, Самотоевы, Ансимовы. Теперь вот добавились Ковылины. Думаю, и остальные скоро подтянутся)) Ведь у меня еще столько неизвестно фамилий по женским линиям. Уверена, что там как раз есть все фамилии первопоселенцев)

Из списка первых жителей Челнавского стана
Из списка первых жителей Челнавского стана
Перевод вышесказанного с помощью нейросети)))
Перевод вышесказанного с помощью нейросети)))

Что касается другой новой фамилии в моем древе - Фроловы, то этот род идет не из Стежек, а из соседней деревни Верхние Пупки. Сейчас это с. Советское Тамбовской области. И там они тоже были первыми жителями.

Из списка первых жителей Челнавского стана
Из списка первых жителей Челнавского стана
Перевод от нейросети)
Перевод от нейросети)

Это все новости к этому часу)) Пошла распутывать все эти ниточки и связи. Надо упорядочить все новые веточки. Потому что в голове пока каша и не знаю, за что схватиться в первую очередь)) Глаза разбегаются!

Село Советское. Церковь Богоявления Господня. Автор фото: Евгений Трошев
Село Советское. Церковь Богоявления Господня. Автор фото: Евгений Трошев