Найти в Дзене
Разумный мир

Отголоски старой темы - управление нагрузкой с защитой

Более 5 лет назад (5 февраля 2020 года) на канале была опубликована статья об управлении нагрузкой постоянного тока с защитой от КЗ и перегрузки, причем для управления и контроля состояния использовался всего один вывод микроконтроллера Это была рассчитанная на новичков статья в которой рассказывалось об одном из возможных вариантов построения ключевого каскада управления нагрузкой, на которую разработчик устройства влияния не имеет. Вчера ко мне обратился читатель с вопросом о построении таких каскадов, но для нагрузки подключенной к "общему проводу". Я ответил ему в почте, но все таки решил написать и небольшое продолжение старой статьи. Но сначала давайте повнимательнее взглянем на последнюю схему из той старой статьи В этой схеме отрицательные шины источников питания схемы и нагрузки соединены, но положительные шины раздельные. То есть, напряжение питания нагрузки может быть значительно выше напряжения питания схемы. Сама нагрузка подключена между положительной шиной своего питани
Оглавление

Более 5 лет назад (5 февраля 2020 года) на канале была опубликована статья об управлении нагрузкой постоянного тока с защитой от КЗ и перегрузки, причем для управления и контроля состояния использовался всего один вывод микроконтроллера

Это была рассчитанная на новичков статья в которой рассказывалось об одном из возможных вариантов построения ключевого каскада управления нагрузкой, на которую разработчик устройства влияния не имеет.

Вчера ко мне обратился читатель с вопросом о построении таких каскадов, но для нагрузки подключенной к "общему проводу". Я ответил ему в почте, но все таки решил написать и небольшое продолжение старой статьи. Но сначала давайте повнимательнее взглянем на последнюю схему из той старой статьи

Ключевой каскад управления нагрузкой с защитой. Иллюстрация из моей старой статьи
Ключевой каскад управления нагрузкой с защитой. Иллюстрация из моей старой статьи

В этой схеме отрицательные шины источников питания схемы и нагрузки соединены, но положительные шины раздельные. То есть, напряжение питания нагрузки может быть значительно выше напряжения питания схемы. Сама нагрузка подключена между положительной шиной своего питания и стоком ключевого транзистора. Читателя же интересует управление "заземленной" нагрузкой.

Снова и снова вынужден повторять, что подобные статьи относятся к рубрике "Радиолюбителю-конструктору", как писали в журналах времен СССР. Рассказ идет о принципе (одном из множества возможных) построения схем, а не о готовой схеме.
Кроме того, если у вас есть доступные готовые компоненты, например, оптореле с защитой от перегрузки, и устраивает их функциональность, то имеет смысл именно их и использовать, а не строить схему из дискретных компонентов.
Статья о том, "как это устроено", а не предложение "делать именно так"! И да, в статье нет никаких особых откровений.

Какие еще особенности есть у данной схемы? Прежде всего - управление нагрузкой и контроль состояния защиты всего одним выводом микроконтроллера. Кроме того, схема защиты работает в триггерном режиме. То есть, при возникновении перегрузки по току питание с нагрузки снимается, что может проконтролировать микроконтроллер. И дальнейшие действия уже определяются программой, а не схемотехникой.

Есть у данной схемы и недостаток - большая рассеиваемая на токовом шунте (резистор R4) мощность из-за высокого "порогового" уровня открывания транзистора VT1. Это не страшно при относительно небольших токах нагрузки. Для тока 1 А рассеваться будут лишь 0.6 Вт, но для 10 А уже 6 Вт. А если ток еще выше? Этот недостаток можно решить использованием низкоомного шунта и усилителя, выход которого и будет управлять транзистором VT1. И в дальнейшем я буду условно показывать именно такой вариант контроля тока.

Нагрузки бывают разные, как и схемы их подключения

В старой статье говорилось, что нагрузка может иметь реактивную составляющую, но вариантов куда больше. Например, нагрузка может питаться переменным током или быть полностью изолированной от источников питания схемы управления. Читатель задал вопрос об управлении "заземленной" нагрузкой постоянного тока, когда к общему проводу подключен ее отрицательный полюс. Но ведь "заземлен" может быть и положительный полюс нагрузки. Давайте оставим в стороне нагрузки переменного тока. Тогда остаются примерно такие обобщенные варианты

Варианты коммутации нагрузки постоянного тока. Иллюстрация моя
Варианты коммутации нагрузки постоянного тока. Иллюстрация моя

Рассмотренный в старой статье вариант соответствует варианту (а) на иллюстрации. Просто ранее я не показывал цепи питания. Кстати, супрессор VD3 и конденсатор в старой схеме стоят именно в цепи питания нагрузки, а не схемы управления.

Читатель спрашивал о варианте (б), однако этот вариант может быть и несколько иным - (в), который различается лишь полярностью напряжения питания нагрузки. Еще один вариант, который отличается от варианта (а) полярностью напряжения питания нагрузки, я не стал показывать. Вариант (г) соответствует изолированной от схемы управления нагрузке. При этом не важно, в цепи какой шины питания установлен ключ.

Все варианты подключения нагрузки, кроме варианта (а), требуют развязки схемы управления от ключевого каскада и схемы контроля тока нагрузки. А развязка подразумевает и отдельный вспомогательный источник питания. Не показанный вариант, который аналогичен (а), но отличается полярностью питания нагрузки, можно построить и без развязки, но дополнительный источник питания все равно потребуется (практически всегда).

Разделяем схему управления с триггерной защитой и ключевой каскад с контролем тока нагрузки

Для развязки цепей управления/контроля и цепей коммутации нам нужно определиться с "линией разреза". Кажется разумным полностью отделить микроконтроллер от цепей защиты, но это сильно усложнит реализацию контроля состояния защиты тем жу выводом микроконтроллера, которым осуществляется управление. А ведь "весь огород городился" именно для этого. Поэтому "линию разреза" проведем после нашего несимметричного триггера. То есть, часть схемы управления теперь будет выглядеть так

Разделение схемы управления и ключевого каскада с защитой. Иллюстрация моя
Разделение схемы управления и ключевого каскада с защитой. Иллюстрация моя

Как и предупреждал ранее, теперь добавлен усилитель с коэффициентом усиления К, который усиливает сигнал с шунта. И уже этот усилитель управляет контактом в схеме управления. То есть, транзистор VT1 заменен на два раздельных элемента. А у нас появилось две цепи, в которых нужно обеспечить развязку.

Как можно реализовать развязку? Трансформаторы нельзя использовать, так эти цепи не импульсные, а потенциальные. Остаются оптроны или реле. Да, мы вполне можем заменить ключевой полевой транзистор в старой схеме на реле, как обычное электромагнитное, так и бесконтактное. Но бесконтактное должно быть с оптической развязкой. И транзистор VT1 можем заменить на реле, которое может быть миниатюрным. Однако, электромагнитные реле потребляют излишнюю мощность, поэтому будем использовать оптроны. И мы можем нарисовать уточненную схему

Разделенние устройства управления с триггерной защитой и ключевого каскада с контролем тока с помощью оптронов. Иллюстрация моя
Разделенние устройства управления с триггерной защитой и ключевого каскада с контролем тока с помощью оптронов. Иллюстрация моя

Схема управления с триггером защиты у нас теперь полностью закончена больше нас пока интересовать не будет. Давайте теперь займемся ключевым каскадом. Как и ранее, будем использовать мощный полевой транзистор с индуцированным каналом N-типа. Но сразу предусмотрим для него драйвер управления затвором. В качестве усилителя сигнала шунта будем использовать ОУ в не инвертирующем включении. И не забудем про отдельный источник питания. Получается примерно так

Изолированный ключевой каскад с контролем тока нагрузки. Иллюстрация моя
Изолированный ключевой каскад с контролем тока нагрузки. Иллюстрация моя

И это практически полная схема изолированного ключевого каскада, причем для самого универсального случая (вариант (г) ) подключения нагрузки постоянного тока! Остается лишь добавить защиту ключевого транзистора, что можно обеспечить супрессором (однополярным!) на требуемое напряжение.

Да, наш ключевой каскад стал сложнее. Но намного ли сложнее? И усилитель сигнала токового шунта, и драйвер управления затвором ключевого транзистора (U3 на схеме), вполне могут присутствовать на оригинальной схеме из старой статьи, о чем уже говорилось. Точно так же усилитель сигнала шунта может отсутствовать и на схеме изолированного ключа, если коммутируемый ток не большой, вполне можно использовать обычный транзистор. С драйвером затвора сложнее, но и здесь можно найти достаточно простое решение.

Основными усложняющими элементами стали блок питания и оптроны. Причем именно блок питания, который может быть достаточно маломощным при низкой частоте коммутации, будет вносить самый большой вклад в повышение стоимости. Оптроны подойдут даже самые дешевые и распространенные, например, PC817, если частота коммутации низкая.

Зато у нас получилось максимально универсальное решение для нагрузки постоянного тока. Необходимо только соблюдать полярность подключения выходных клемм ключевого каскада. Каскад обеспечивает управление нагрузкой со всеми рассмотренными ранее вариантами подключения.

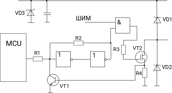
Осталось рассмотреть, как мы теперь можем использовать ШИМ для управления нагрузкой. Для этого вернемся к схеме управления, куда достаточно добавить элемент 2И. Точно так же, как мы делали это в старой схеме

Схема управления с возможностью использования ШИМ для управления нагрузкой. Иллюстрация моя
Схема управления с возможностью использования ШИМ для управления нагрузкой. Иллюстрация моя

Но теперь нам потребуется использовать в качестве U1 более быстрый оптрон. Даже если частота ШИМ не высока.

Заключение

Эта статья является развернутым ответом на вопрос читателя и ее нельзя рассматривать отдельно от старой статьи, ссылка на которую приведена в начале. Ее можно рассматривать как небольшой пример разделения схемы на две или более изолированных части. Все рассмотрено упрощенно, но достаточно подробно для построения реальных схем.

И отдельно хочу обратить ваше внимание, что рассмотрен лишь один из множества вариантов. Необходимый вам вариант может быть как проще, так и сложнее.

До новых встреч!