Найти в Дзене
SamON

Питание: разделяй и властвуй!

Цель статьи - показать решение, которое я применяю в "носимой" электронике. Это не апноут. Это поверхностный обзор решения, которое мне нравится. И да, это больше для новичков. Профи, я уверен, ничего нового, в этой статье, не найдут. Очень приветствую конструктивную критику, какие-то более рациональные решения. Не стесняйтесь писать комментарии ) Тут речь пойдет о питании девайсов. Было дело, делал я комплекс, состоящий из трех устройств: пульт дистанционного управления, несколько датчиков движения, базовая станция с блэкджеком. Так вот. Пульт и датчики должны были работать от Li-Ion аккумулятора. Проблему питания вынесем за скобки (энергопотребление, и проч. фишки питания носимых гаджетов). Тут же буду держать фокус на том, что аккум надо как-то заряжать. Первое, что пришло в голову - приложу ка я к безделушке зарядку на базе попсового модуля с Алишки. Пусть отстёгивают аккумы и заряжают от модуля. Да, это решение. Как минимум экономится место на плате девайса, упрощается разводка. М

Цель статьи - показать решение, которое я применяю в "носимой" электронике. Это не апноут. Это поверхностный обзор решения, которое мне нравится. И да, это больше для новичков. Профи, я уверен, ничего нового, в этой статье, не найдут. Очень приветствую конструктивную критику, какие-то более рациональные решения. Не стесняйтесь писать комментарии )

Тут речь пойдет о питании девайсов. Было дело, делал я комплекс, состоящий из трех устройств: пульт дистанционного управления, несколько датчиков движения, базовая станция с блэкджеком. Так вот. Пульт и датчики должны были работать от Li-Ion аккумулятора.

Проблему питания вынесем за скобки (энергопотребление, и проч. фишки питания носимых гаджетов). Тут же буду держать фокус на том, что аккум надо как-то заряжать.

Первое, что пришло в голову - приложу ка я к безделушке зарядку на базе попсового модуля с Алишки. Пусть отстёгивают аккумы и заряжают от модуля. Да, это решение. Как минимум экономится место на плате девайса, упрощается разводка. Минус же в том, что добавляется лишнее телодвижение.

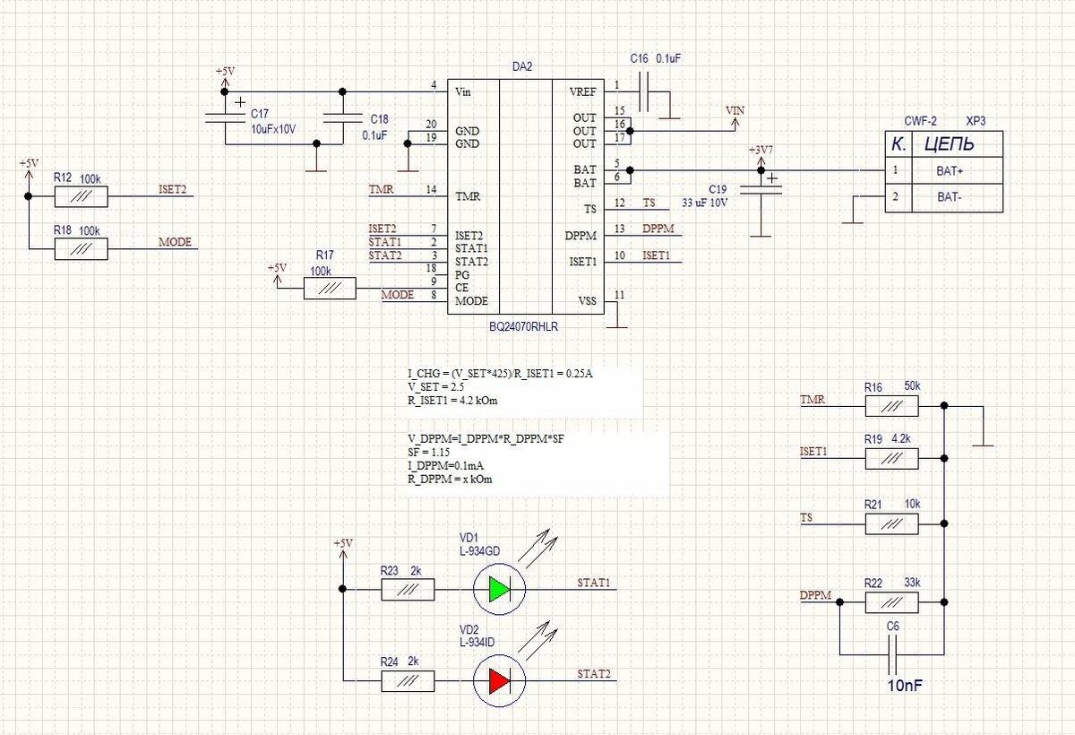
Не буду лить воду и делать обзоры других решений. Скажу сразу, что выбрал я. Мне приглянулась микросхема BQ2407. Это power-path менеджер и зарядка для одной "банки" Li-Ion аккумулятора в одном компактном корпусе.

Схема включения.

-2

Суть в том, что эта микросхема переключает нагрузку между аккумулятором и портом USB (в этом и есть суть названия темы). При этом, начинается процесс зарядки аккумулятора. Плюс, есть полезный функционал в виде контроля температуры аккумулятора, ориентируясь на показания датчика температуры аккумулятора, отключение по времени, если за определённое время процесс зарядки не завершился.

В разделе Feature Description документации на эту микросхему можно найти детальное описание всех "фишек" этой микросхемы. В этом же разделе есть формулы для расчета сопротивлений, которыми задаётся ток, время отключения, ток предзарядки. В общем, смысла описывать документацию тут я не вижу. Кому интересно - можете ознакомится с этим самостоятельно. Если вам интересен пересказ документации, то напишите об этом в комментариях.

Зачем нужна эта статья, если тут нет подробностей? Эту заметку я написал лишь для того, что бы вызвать интерес к теме проблемы питания девайсов от аккумулятора и обратить внимание на то, что сегодня это уже и не является проблемой. Есть куча решений "из коробки", которые прекрасно работают. Да, стоимость некоторых чипов может быть высока, при этом вы снимаете с себя часть проблем связанных с питанием. Причем, на борту может быть и LDO, либо повышающий/ понижающий DC-DC и куча других решений, которые сделают вашу жизнь легче.

Есть решения не только для Li-Ion, но и для LiFePO4, NiMH и других типов аккумуляторов. Кроме того, не только TI выпускает такой класс микросхем. Вы можете обнаружить раздел Battery charger ICs фактически у любого крупного производителя микросхем, которых сейчас полно.

Спасибо что дочитали до конца. Подписывайтесь на канал, оценивайте статью,ибо только так я могу понять, что делаю это не напрасно и вам интересно.