Найти в Дзене
RADIO INFO

Детектор радиожучков, скрытых камер и мобильных телефонов

Добрый день дорогие друзья Сегодня мы рассмотрим устройство и конструкцию простого детектора для обнаружение скрытых радиопередающих устройств в диапазоне частот от 0,9 до 3 ГГц. Этот удобный мобильный детектор радиожучков, скрытых камер и мобильных телефонов. Может определить присутствие активированного радиопередающих устройств на расстоянии полутора метров. Таким образом, его можно использовать для предотвращения использования мобильных телефонов в нежелательных для этого местах и несанкционированной передачи видео. Схема может обнаруживать как входящие, так и исходящие вызовы, SMS и передачу видео, даже если мобильный телефон находится в беззвучном режиме. В тот момент, когда детектор обнаруживает радиочастотный сигнал от активированного мобильного телефона, он начинает издавать звуковой сигнал и мигает светодиод. Тревога продолжается до прекращения передачи сигнала. Схема детектора радиожучков, скрытых камер и мобильных телефонов Обычный радиочастотный детектор, использующий настр

Добрый день дорогие друзья

Сегодня мы рассмотрим устройство и конструкцию простого детектора для обнаружение скрытых радиопередающих устройств в диапазоне частот от 0,9 до 3 ГГц. Этот удобный мобильный детектор радиожучков, скрытых камер и мобильных телефонов. Может определить присутствие активированного радиопередающих устройств на расстоянии полутора метров. Таким образом, его можно использовать для предотвращения использования мобильных телефонов в нежелательных для этого местах и несанкционированной передачи видео. Схема может обнаруживать как входящие, так и исходящие вызовы, SMS и передачу видео, даже если мобильный телефон находится в беззвучном режиме. В тот момент, когда детектор обнаруживает радиочастотный сигнал от активированного мобильного телефона, он начинает издавать звуковой сигнал и мигает светодиод. Тревога продолжается до прекращения передачи сигнала.

Схема детектора радиожучков, скрытых камер и мобильных телефонов

Обычный радиочастотный детектор, использующий настроенные LC-схемы, не подходит для обнаружения сигналов в полосе частот ГГц, используемой в мобильных телефонах и скрытых камерах. Частота передачи мобильных телефонов составляет от 0,9 до 3 ГГц с длиной волны от 3,3 до 10 см. Таким образом, для мобильного жучка требуется схема, обнаруживающая сигналы гигагерцового диапазона. Дисковый конденсатор C3 вместе с выводами длиной 18 мм и соединением с индуктивностью дорожки печатной платы, действует как небольшая петлевая антенна гигагерцового диапазона для обнаружения радиочастотных сигналов от мобильного телефона и скрытых камер. Этот конденсатор создает поле, накапливает энергию и передает накопленную энергию на входы IC1. Это нарушает сбалансированный вход микросхемы IC1 и преобразует ток в соответствующее выходное напряжение.

Конденсатор C4 вместе с высокоомным резистором R1 сохраняет не инвертирующий вход стабильным для легкого переключения выхода в высокое состояние. Резистор R2 обеспечивает путь разряда конденсатора С4. Резистор обратной связи R3 делает инвертирующий вход высоким, когда выход становится высоким. Конденсатор C5 (47pF) подключен через "стробоскоп" (вывод 8) и ‘нулевой’ входы (вывод 1) IC1 для фазовой компенсации и регулировки усиления для оптимизации частотной характеристики.

Когда детектор обнаруживает сигнал сотового телефона в качестве антенны ножками конденсатора C3 или наружной пяти дюймовой антенной через конденсатор C1, выход IC1 становится высоким и низким попеременно в соответствующей этому частотой начинает мигать LED1 и запускается моно стабильный таймер IC2 через конденсатор C7. Конденсатор C6 поддерживает базовое смещение транзистора T1 для быстрого коммутационного действия. Компоненты синхронизации R6 и C9 производят очень короткую временную задержку, чтобы избежать звуковых помех.

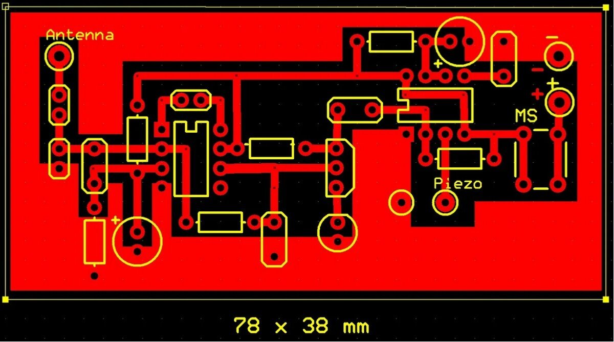
Печатная плата детектора с расположением деталей

-2

При желании Вы можете ЗДЕСЬ скачать чертеж платы в формате pcb

Если Вам это затруднительно можно сделать по другому, рисунок платы нужно вставить в Документ Microsoft Office Word и задать размеры 78х38 мм

-3

На этом у меня сегодня все.

Всем кто дочитал до конца здоровья и удачи

Подписывайтесь и следите за новыми публикациям на моем канале.
Важная информация
На дзене отключили рекомендательную ленту. Это значит, что публикации канала будут видны в ленте только подписчикам. Если Вы еще не подписаны, то обязательно подпишитесь на мой
канал, чтобы не пропустить самую важную и нужную информацию для радиолюбителей, и всех тех, кто интересуется техникой и самоделками.Рекомендую также посмотреть Каталог публикаций моего канала, где Вы найдете статьи по рассмотренной выше теме и множество других материалов, которые могут быть Вам интересны и полезны. Ставьте лайки, комментируйте, подписывайтесь и заходите на мой канал, есть много интересной и нужной информации для радиолюбителей.