Добавить в корзинуПозвонить
Найти в Дзене
Radio-любитель

Автоматика вентилятора для охлаждения

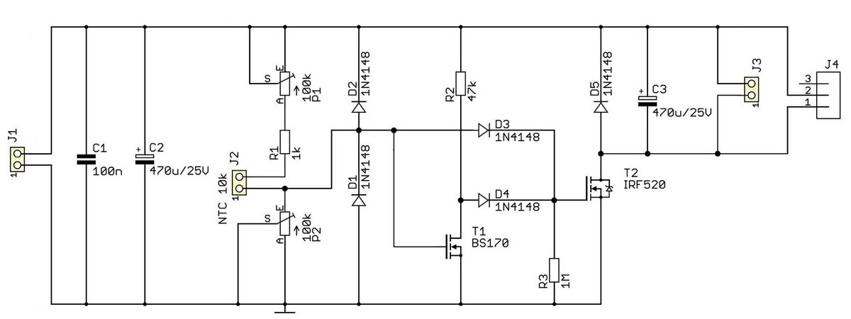
Всем здравствуйте. Большинство автоматик, которые следят за охлаждением устройств в основном включают или выключают охлаждающий вентилятор. В некоторых случаях нет необходимости запускать вентилятор на полную мощность, так как он создает сильный шум. Представленное устройство регулирует скорость вращения вентилятора в зависимости от температуры. Кроме того, такая автоматика защищает устройство от перегрева в случае отключения термистора, а именно включает вентилятор охлаждения на полную мощность. Схема предназначена для питания вентилятора с двигателем постоянного тока, на напряжение 12 В. Принципиальная схема контроллера вентилятора представлена ​​на рисунке. Цепь, содержащая потенциометры Р1 и Р2, резистор R1 и терморезистор NTC, формирует делитель напряжения питания. Резистор предотвращает протекание через термистор слишком большого тока в случае, если потенциометры выкручены до минимального сопротивления. Диоды D1 и D2 защищают транзистор от выхода из строя в случае попадания высо

Всем здравствуйте. Большинство автоматик, которые следят за охлаждением устройств в основном включают или выключают охлаждающий вентилятор. В некоторых случаях нет необходимости запускать вентилятор на полную мощность, так как он создает сильный шум. Представленное устройство регулирует скорость вращения вентилятора в зависимости от температуры. Кроме того, такая автоматика защищает устройство от перегрева в случае отключения термистора, а именно включает вентилятор охлаждения на полную мощность. Схема предназначена для питания вентилятора с двигателем постоянного тока, на напряжение 12 В. Принципиальная схема контроллера вентилятора представлена ​​на рисунке.

Схема автоматики управления вентилятором
Схема автоматики управления вентилятором

Цепь, содержащая потенциометры Р1 и Р2, резистор R1 и терморезистор NTC, формирует делитель напряжения питания. Резистор предотвращает протекание через термистор слишком большого тока в случае, если потенциометры выкручены до минимального сопротивления. Диоды D1 и D2 защищают транзистор от выхода из строя в случае попадания высокого напряжения на клеммы термистора, например электростатического разряда. При нормальной работе транзистор T1 должен быть открыт. Это произойдет, если его напряжение затвор-исток достаточно велико, что, в свою очередь, означает, что термистор проводит ток.

В случае обрыва цепи термистора потенциал его затвора падает до нуля (разряжается через потенциометр Р2), и он сам закрывается. Ток прекращает протекать через резистор R2 и напряжение стока Т1 возрастает до потенциала линии питания. Диоды D3 и D4 и резистор R3 образуют сумматор. При исправной схеме диод Д4 закрыт (его анод находится под потенциалом, близким к нулю), а напряжение на R3 почти такое же, как и на потенциометре Р2. Ток, протекающий через этот диод, настолько мал (порядка единиц микроампер), что падением напряжения на нем можно пренебречь. Закрытие транзистора Т1 вызывает немедленное открытие диода D4, что устанавливает потенциал затвора Т2 примерно на уровне 95% напряжения питания.

В случае питания 12 В это приводит к полному открытию транзистора Т2. Вентилятор начинает работать на полную мощность, что предохраняет охлаждаемое устройство от перегрева и является сигналом для пользователя о том, что произошла неполадка. Транзистор Т2 должен иметь максимально возможное пороговое напряжение и максимально крутую переходную характеристику. Требуется высокое пороговое напряжение, чтобы транзистор Т1 был все время открыт при нормальной работе. С другой стороны, широкий диапазон регулирования тока стока по переходной характеристике позволит получить изменение тока вентилятора в широком диапазоне температур. Транзистор IRF520 в достаточной мере удовлетворяет этим условиям и, кроме того, дешев и доступен.

Если посмотреть с точки зрения вентилятора сток транзистора Т2 ведет себя как источник тока. Некоторые бесщеточные вентиляторы плохо работают при такой подаче. Добавление конденсатора С3 резко снижает импеданс созданного таким образом источника питания. Роль диода D5 заключается в защите транзистора. Для вентилятора предусмотрено два разъема, J3 и J4. Всю конструкцию можно собрать на односторонней печатной плате размерами 40 мм х 47 мм, вариант печатной платы представлен на рисунке.

Вариант печатной платы
Вариант печатной платы

Вид платы в сборе
Вид платы в сборе

Если мощность вентилятора превышает 2 Вт, транзистор желательно установить на радиатор. Потребление тока схемой ничтожно мало, менее одного миллиампера и в основе адаптирована для работы с напряжением 12 В. Подключаем блок питания и можно приступать к настройке рабочего режима потенциометрами. Вкратце, потенциометр P1 регулирует скорость увеличения тока вентилятора при повышении температуры, а P2 устанавливает минимальную температуру, выше которой вентилятор начинает запускаться.

-4