Добавить в корзинуПозвонить
Найти в Дзене
ДКО Электронщик

Простое в применении 1 А зарядное устройство

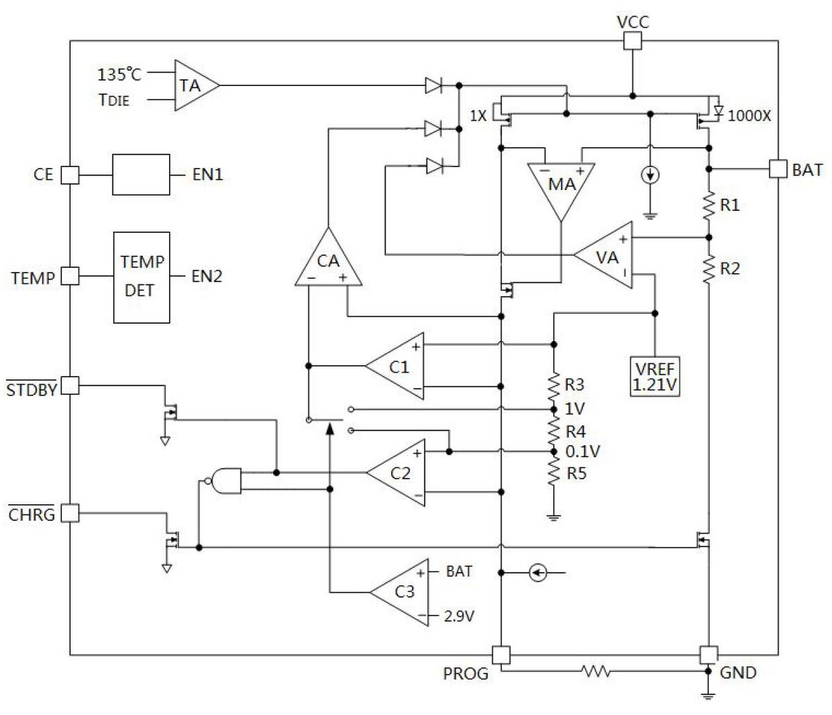
TP4056 от компании UMW Youtai Semiconductor — это интегральное линейное зарядное устройство для одноэлементных литий-ионных аккумуляторов. Минимальное наличие внешних компонентов и корпус SOP-8 позволяют применять эти устройства в портативной аппаратуре. Кроме того, TP4056 может питаться от USB-адаптера или внешнего источника питания. Схемотехническое решение позволило отказаться от блокировочного диода, шунтового резистора и PMOSFET (рис. 1, 2). Кривая зарядки стандартная для литий-ионных аккумуляторов – постоянный ток/постоянное напряжение, с максимальным напряжением 4.2 В и отключением при снижении до 10% от установленного тока, величину которого можно запрограммировать внешним резистором. Максимальный ток зарядки 1000 мА при величине резистора Rprog 1.2 кОм. Контроллер может работать с датчиком температуры NTC, размещенным в аккумуляторном блоке. Термистор подключается к выводу TEMP. Если напряжение на данном выводе ниже 45% или выше 80% от напряжения питания VIN, это

TP4056 от компании UMW Youtai Semiconductor — это интегральное линейное зарядное устройство для одноэлементных литий-ионных аккумуляторов. Минимальное наличие внешних компонентов и корпус SOP-8 позволяют применять эти устройства в портативной аппаратуре. Кроме того, TP4056 может питаться от USB-адаптера или внешнего источника питания.

Схемотехническое решение позволило отказаться от блокировочного диода, шунтового резистора и PMOSFET (рис. 1, 2). Кривая зарядки стандартная для литий-ионных аккумуляторов – постоянный ток/постоянное напряжение, с максимальным напряжением 4.2 В и отключением при снижении до 10% от установленного тока, величину которого можно запрограммировать внешним резистором. Максимальный ток зарядки 1000 мА при величине резистора Rprog 1.2 кОм.

Контроллер может работать с датчиком температуры NTC, размещенным в аккумуляторном блоке. Термистор подключается к выводу TEMP. Если напряжение на данном выводе ниже 45% или выше 80% от напряжения питания VIN, это означает, что температура батареи слишком высокая или слишком низкая. При этом зарядка приостанавливается.

Другие функции TP4056 включают контроль тока, блокировку при пониженном напряжении, автоматическую перезарядку и два выхода с открытым стоком для индикации завершения зарядки и наличия входного напряжения.

Применение:

  • Сотовые телефоны, КПК, навигаторы;
  • Зарядные док-станции;
  • Цифровые фотокамеры;
  • Портативные устройства;
  • Зарядные устройства, в том числе с питанием от USB.

Технические параметры:

  • Законченное линейное зарядное устройство для одноэлементных Li-Ion аккумуляторов;
  • Программируемый зарядный ток: до 1000 мА;
  • Режим зарядки: постоянный ток/постоянное напряжение;
  • Предустановленное напряжение заряда: 4.2 В ±1.5%;
  • Прекращение зарядки: C/10;
  • Порог капельной подзарядки: 2.9 В;
  • Автоматическая перезарядка;
  • Два выхода индикации состояния устройства;
  • Мягкий пуск с ограничением тока;
  • Рабочая температура: -40…85 °С;
  • Корпус: SOP-8

Рис. 1. Схема включения TP4056
Рис. 1. Схема включения TP4056
 
Рис. 2. Структурная схема TP4056
Рис. 2. Структурная схема TP4056
 
Рис. 3. Кривая заряда TP4056
Рис. 3. Кривая заряда TP4056
Рис. 4. TP4056  от компании Youtai
Рис. 4. TP4056 от компании Youtai

Производители: YOUTAI

Разделы: Микросхемы заряда аккумуляторов