Добавить в корзинуПозвонить
Найти в Дзене
Ruslan Tarasevich

5 основных неисправностей первичной цепи преобразователя DC/DC

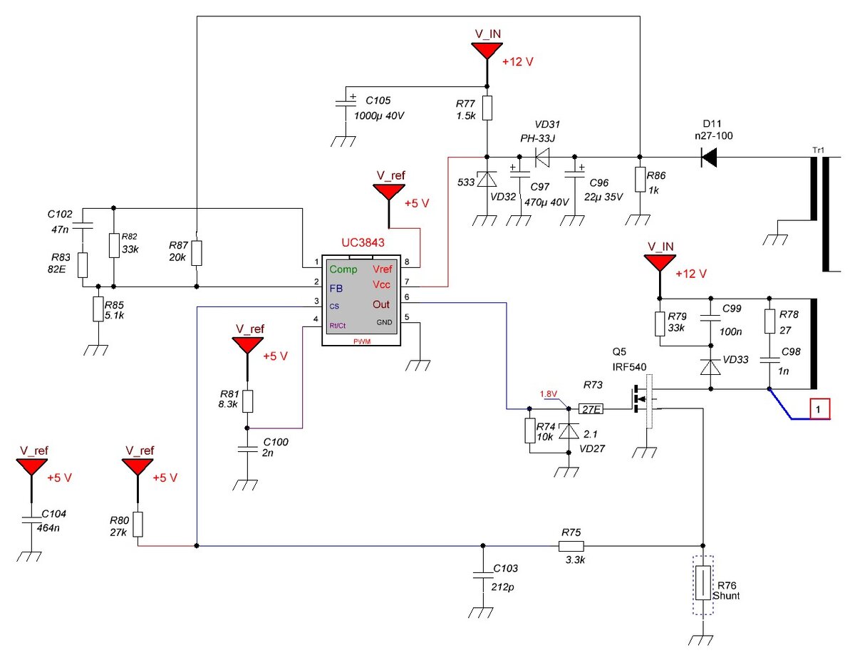
Здравствуй уважаемый читатель! Ввиду политики импортозамещения начинаю серию статей по ремонту импортного промышленного оборудования. Сегодня рассмотрим схемотехнику блока питания на микросхеме UC3843. DC / DC преобразователь по схеме FlyBack Семейство микросхем UC3843 разработано для создания недорогих DC / DC преобразователей. В отличие от той же TL494 для UC3843 нужно использовать минимум обвязки. Микросхема содержит встроенную схему контроля питающего напряжения. При выходе его из рабочего диапазона, происходит запирание выхода ИМС. Импульсы на транзистор перестают поступать и БП отключается. Конвертер (блок питания) снова заработает когда напряжение на выводе Vcc придет в норму - диапазон 8.7 - 30 (В) Схемотехника обратноходового блока питания При подаче питания на преобразователь, конденсатор С97 заряжается через резистор R77. Когда напряжение на конденсаторе достигнет значения 8.7 В, ШИМ контроллер (микросхема) запустится и выдаст серию импульсов на выход. После нескольки
Оглавление

Здравствуй уважаемый читатель!

Ввиду политики импортозамещения начинаю серию статей по ремонту импортного промышленного оборудования. Сегодня рассмотрим схемотехнику блока питания на микросхеме UC3843.

DC / DC преобразователь по схеме FlyBack

Семейство микросхем UC3843 разработано для создания недорогих DC / DC преобразователей. В отличие от той же TL494 для UC3843 нужно использовать минимум обвязки.

UC3843 ШИМ контроллер
UC3843 ШИМ контроллер

Микросхема содержит встроенную схему контроля питающего напряжения. При выходе его из рабочего диапазона, происходит запирание выхода ИМС. Импульсы на транзистор перестают поступать и БП отключается. Конвертер (блок питания) снова заработает когда напряжение на выводе Vcc придет в норму - диапазон 8.7 - 30 (В)

Схемотехника обратноходового блока питания

Схема DC / DC преобразователя на микросхеме UC3843
Схема DC / DC преобразователя на микросхеме UC3843

При подаче питания на преобразователь, конденсатор С97 заряжается через резистор R77. Когда напряжение на конденсаторе достигнет значения 8.7 В, ШИМ контроллер (микросхема) запустится и выдаст серию импульсов на выход.

После нескольких циклов работы преобразователя питание начнет поступать с обмотки обратной связи импульсного трансформатора (верхняя обмотка на схеме). Импульсы с обмотки обратной связи (в англ. язычной литературе - bootstrap) выпрямляются диодом D11. Начинает заряжаться конденсатор С96 и когда напряжение на нем превысит напряжение на катоде диода VD31, откроется этот диод и ИМС 3843 будет запитана от обмотки обратной связи.

Схема питания микросхемы
Схема питания микросхемы

Таким образом R77 необходим лишь для первоначального запуска преобразователя. Если БП не запускается, и предохранитель цел - проверьте напряжение на выводе 7 микросхемы. Если U отсутствует - замените этот резистор.

Встречаются случаи когда БП пытается запуститься, но не может. Обычно неисправность связана с обрывом или пробоем диодов D11 или D31. Если у С96 или С97 увеличен ЭПС (ESR) и упала емкость, запуск БП также будет невозможен. При этом слышны характерные щелчки.

Еще одна распространенная неисправность DC / DC преобразователей - пробой защитного диода 1.5КЕ18А .

Входная цепь DC / DC конвертера
Входная цепь DC / DC конвертера

Кстати переключатель, редко, но тоже ломается.

На схеме это диод VD1 - он защищает схему конвертера от переполюсовки. При неправильном подключении полярности напряжения питания диод открывается, схема закорачивается, сильно возрастает ток и выжигается предохранитель.

Защитный диод
Защитный диод

Диод VD1 выгорает в уголь когда на конвертер подают 24 вместо 12 (В). Если конвертер DC / DC на 24В , то могут подать на него 40 Вольт, итог будет закономерен )

Некоторые "особо талантливые мастера" выкусывают в промышленном оборудовании этот защитный диод (поврежденный). Его и правда можно купить далеко не во всех магазинах. Не делайте так!

В этом случае при превышении входного напряжения / переполюсовке выгорит ключевой транзистор. В данном случае это IRF540.

Блок питания для профессионального оборудования может стоить сотню тыс. рублей :)

Ключевой транзистор
Ключевой транзистор

Вы спросите, а что же микросхема? Почему ничего не сказано о замене микросхемы? Давайте еще раз обратимся к схеме:

ШИМ контроллер UC3843 и его схема питания
ШИМ контроллер UC3843 и его схема питания

Параллельно входу питания микросхемы установлен диод VD2. Вот мы и подошли к тому моменту когда перегорает R77. При отсутствии в схеме VD1 и перегрузке закорачивается VD2. Ток в цепи естественно возрастает и выгорает резистор R77. Микросхема в 99 % случаев остается жива.

Этот факт справедлив для промышленных конвертеров с низкой нагрузочной способностью. Это не относится к бытовым устройствам!

Кстати! Вот самый распространенный колхоз в наших краях ! Знатный колхоз )))

Жук вместо преда)))
Жук вместо преда)))

Тут понятное дело будет замена защитного диода и транзистора. Транзистор если не уйдет в обрыв - будет сильно греть радиатор :)

Схема защиты ключевого транзистора
Схема защиты ключевого транзистора

На самом деле при этой неисправности пробивается затвор, а следом уходит в КЗ стабилитрон VD31 и обрывается R3.

Демпферный диод VD37 вместе с резистором R83 и конденсатором С108 подавляет высоковольтные выбросы напряжения, возникающие при закрытии транзистора. Эта схема защищает ключевой транзистор.

Всем спасибо за то что прочитали статью!

Читайте также материалы по теме:
Зачем хорошему инженеру ESR метр

Усилитель нет звука в одном канале

Хрипы в ретро усилителе. Ремонтируем

Проверил конденсаторы ретро усилителя. Рейтинг "электролитов"

Как я обновил свой ретро усилитель

настройка УМЗЧ при помощи осциллографа OSA103

Статья о моем паяльном оборудовании

видео о проверке конденсаторов в усилителе, сравнение двух приборов APPA5s и ESR Micro4

Пишите свое мнение в комментариях, с удовольствием пообщаемся.

Ставь лайк, подписывайся на канал!

#блок питания #электроника #полезные советы #начинающему радиолюбителю #схемы