Добавить в корзинуПозвонить
Найти в Дзене

Формирователь входного сигнала и делитель частоты для простого частотомера. Часть 2. Настройка формирователя, тестовый стенд, осциллограммы.

Это продолжение истории о доработках простого частотомера на микроконтроллере PIC, собранного из радиоконструктора, купленного на AliExpress. В прошлой части рассказа описывалась сборка платы с узлами формирователя входного сигнала и делителя частоты. Сегодня попробуем её включить, настроить и протестировать. (Если схемы, рисунки и таблицы из статьи отображаются не слишком отчётливо – попробуйте открыть их отдельно, щёлкнув на них мышью. Либо можно открыть такую картинку в соседней вкладке браузера). 1. Подключение платы формирователя входного сигнала и делителя частоты к частотомеру Плата формирователя входного сигнала и делителя частоты подключается к частотомеру через трёхконтактный разъём J4. Именно через него на плату поступает напряжение питания +5 вольт и снимается выходной сигнал, подаваемый на измерительный вход RA4 микроконтроллера частотомера. Ответная часть разъёма J4 – вилка – обычным разноцветным монтажным проводом длиной примерно в 10-12 см подключена к печатным провод
Оглавление

Это продолжение истории о доработках простого частотомера на микроконтроллере PIC, собранного из радиоконструктора, купленного на AliExpress.

В прошлой части рассказа описывалась сборка платы с узлами формирователя входного сигнала и делителя частоты.

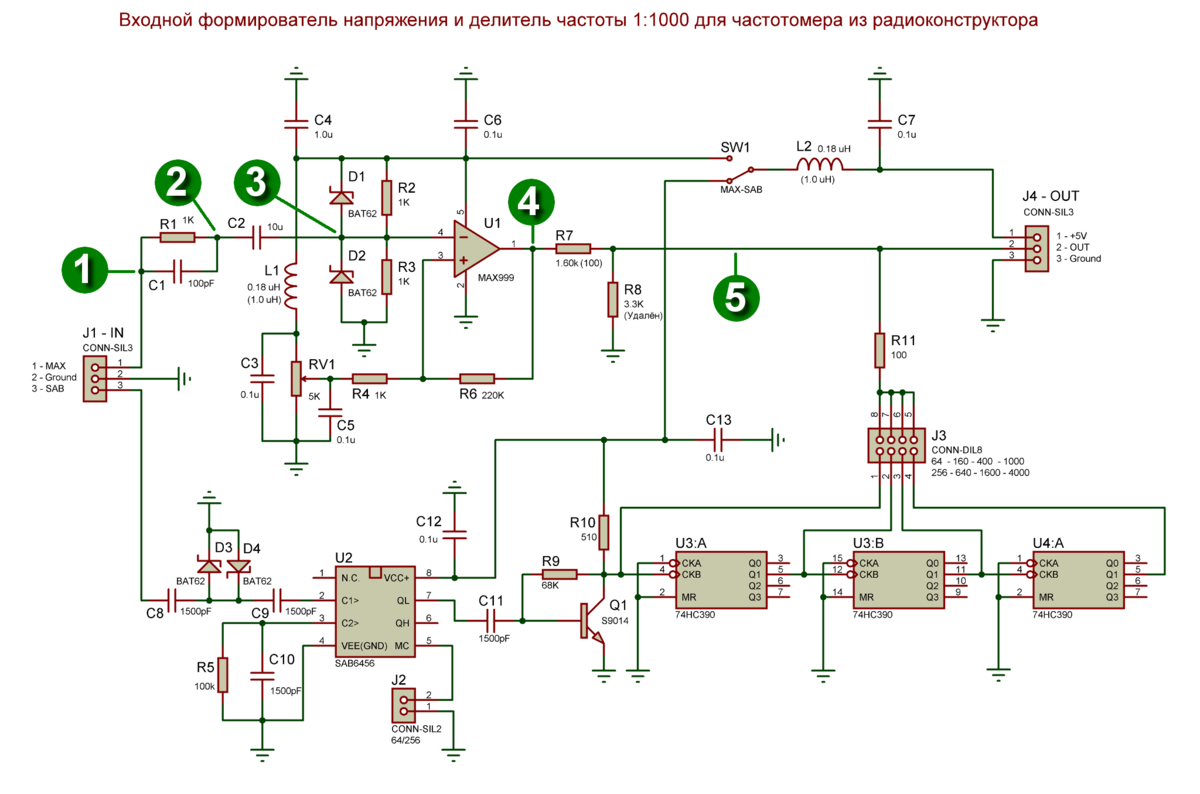
02. Схема электрическая принципиальная формирователя входного сигнала и делителя частоты. Кружками отмечены номера контрольных точек для снятия осциллограмм сигнала в формирователе.
02. Схема электрическая принципиальная формирователя входного сигнала и делителя частоты. Кружками отмечены номера контрольных точек для снятия осциллограмм сигнала в формирователе.

Сегодня попробуем её включить, настроить и протестировать.

(Если схемы, рисунки и таблицы из статьи отображаются не слишком отчётливо – попробуйте открыть их отдельно, щёлкнув на них мышью. Либо можно открыть такую картинку в соседней вкладке браузера).

1. Подключение платы формирователя входного сигнала и делителя частоты к частотомеру

Плата формирователя входного сигнала и делителя частоты подключается к частотомеру через трёхконтактный разъём J4.

Именно через него на плату поступает напряжение питания +5 вольт и снимается выходной сигнал, подаваемый на измерительный вход RA4 микроконтроллера частотомера.

Ответная часть разъёма J4 – вилка – обычным разноцветным монтажным проводом длиной примерно в 10-12 см подключена к печатным проводникам платы частотомера.

  • Чёрный – общий провод – припаян к выводу 2 синего входного разъёма H2 на плате частотомера
  • Зелёный – сигнальный провод – припаян к выводу 1 синего входного разъёма H2 на плате частотомера
  • Красный – напряжение питания +5 вольт – снимается с точки соединения резисторов R1-R3 на плате частотомера
03. Подключаем плату формирователя-делителя к частотомеру жгутом из трёх разноцветных монтажных проводов с разъёмом.
03. Подключаем плату формирователя-делителя к частотомеру жгутом из трёх разноцветных монтажных проводов с разъёмом.

Для выпуска проводов из корпуса частотомера в нижней крышке корпуса из оргстекла просверливается отверстие диаметром примерно 3-4 мм.

Длина монтажного провода для подключения первоначально выбрана с некоторым излишком. Так, чтобы длины провода хватило на вынесение платы отдельно от корпуса, для её первоначальной настройки и удобства снятия сигналов в контрольных точках. После завершения настройки, при окончательной сборке, разъём будет перепаян, а провод укорочен, чтобы не выдавался из корпуса.

2. Тестовый стенд

Для настройки и проверки работоспособности доработанного частотомера нам потребуется тестовый стенд.

В его состав входит генератор импульсов.

При отсутствии в домашней радиолаборатории профессионального функционального генератора подойдёт практически любой генератор импульсов, даже простейший, выполненный на микросхеме К155ЛА3 (ссылки №1, №2, №3, №4) или таймере NE555, собранный вручную или купленный на AliExpress в виде готового модуля, с амплитудой выходного напряжения не более 5 вольт и регулировкой частоты в диапазоне от 50-100 Гц до пары мегагерц (но это тоже не обязательно). Форма сигнала на его выходе может быть как прямоугольной, так и синусоидальной или треугольной.

Например, я использовал генератор прямоугольных импульсов цифровых уровней от транзистор-тестера (с прошивкой 7.18R микроконтроллера ATmega328). Он способен выдавать несколько фиксированных частот, начиная от 1 Гц и заканчивая 2 МГц.

04. Транзистор-тестер в режиме генератора частоты в составе тестового стенда.
04. Транзистор-тестер в режиме генератора частоты в составе тестового стенда.

В качестве второго источника сигнала использовал плату генератора несущей частоты с кварцевой стабилизацией, оставшуюся от экспериментов по доработке простой портативной КВ ЧМ радиостанции.

05. Генератор несущей частоты с кварцевой стабилизацией.
05. Генератор несущей частоты с кварцевой стабилизацией.

При напряжении питания в 9 вольт, на выходе данная схема выдаёт синусоидальный сигнал частотой в 27.120 МГц и амплитудой около 2.5 вольт.

06. Генератор синусоидального сигнала частотой 27.120 МГц и амплитудой в 2.5 вольт в составе тестового стенда.
06. Генератор синусоидального сигнала частотой 27.120 МГц и амплитудой в 2.5 вольт в составе тестового стенда.

При определении чувствительности по напряжению на входе формирователя и делителя частоты придётся регулировать амплитуду выходного сигнала наших генераторов. Для этого я использовал обыкновенный переменный резистор на 10 кОм, включённый по схеме потенциометра (делителя напряжения).

07. Переменный резистор на выходе генератора для регулировки амплитуды входного сигнала частотомера.
07. Переменный резистор на выходе генератора для регулировки амплитуды входного сигнала частотомера.

Для контроля частоты, формы и уровня сигнала, как на выходе генераторов, так и для проверки его прохождения в отдельных контрольных точках испытуемой платы формирователя-делителя в составе тестового стенда также очень удобно использовать осциллограф.

Он может быть как аналоговым, так и цифровым, новым или "из раньшего времени", профессиональным или учебно-демонстрационным, простым или "навороченным", отдельно-автономным или в виде USB-приставки к компьютеру. Не суть важно. Я пользуюсь FNIRSI-1C15.

Кроме того, для измерения напряжения сигнала, подаваемого на вход формирователя или делителя частоты, использовал мультиметр "Ресанта DT890В+".

3. Проверка и отладка узла формирователя входного сигнала

Проверку работоспособности начал с узла формирователя входного сигнала.

Для этого сначала установил частоту генератора транзистор-тестера на 1 кГц, а напряжение сигнала на выходе потенциометра в 0.8 вольт, немногим больше заявленного порогового, контролируя это осциллографом.

08. Транзистор-тестер в режиме генератора частоты с осциллографом в составе тестового стенда. Устанавливаем амплитуду входного сигнала 0.8 вольт с частотой 1 кГц для проверки формирователя.
08. Транзистор-тестер в режиме генератора частоты с осциллографом в составе тестового стенда. Устанавливаем амплитуду входного сигнала 0.8 вольт с частотой 1 кГц для проверки формирователя.

Затем

  • подключил плату формирователя-делителя через разъём J4 к жгуту проводов от частотомера
  • перевёл переключатель MAX-SAB в положение MAX, подавая питание на схему формирователя
  • не трогая ручку потенциометра, подключил разъём с него ко входу формирователя.

Потом включил частотомер.

Положение движка подстроечного резистора RV1 на плате формирователя при этом было близким к среднему.

На дисплее частотомера при включении и после продолжал высвечиваться ноль. Так, словно уровня сигнала на выходе формирователя было недостаточно.

Тогда я, вращая ручку потенциометра на выходе генератора, попробовал увеличить амплитуду входного сигнала. По-прежнему ноль на индикаторе.

Выкрутил ручку потенциометра по максимуму. Снова ноль и никакой реакции.

Замерил напряжение питания формирователя после переключателя, на выводе 5 микросхемы MAX999. Чуть меньше пяти вольт, точнее 4.98. Питание в порядке.

Значит сам сигнал где-то в схеме формирователя теряется.

Проверил осциллографом прохождение сигнала в контрольных точках 1, 2, 3, 4.

Вот такие осциллограммы получил.

09. Четыре осциллограммы в контрольных точках формирователя.
09. Четыре осциллограммы в контрольных точках формирователя.

Наглядно видно, что через контрольные точки 1, 2 и 3 сигнал проходит.

На выходе компаратора, в контрольной точке 4, амплитуда сигнала достигает 4-х вольт – компаратор работает.

А вот в контрольной точке 5, на выходе формирователя, в месте соединения резисторов R7 и R8 амплитуда сигнала резко падала и не превышала 2-х вольт. Делитель напряжения R7-R8, предназначенный по замыслу разработчиков исходной схемы для снижения уровня сигнала до 3.3 вольт, в моём случае отработал слишком уж хорошо. Вот и не хватало амплитуды сигнала для запуска отсчётов микроконтроллера. Поэтому и ноль на индикаторе.

Удалил резистор R8 с платы формирователя совсем. Заменил резистор R7 с 1.6 кОм на 100 Ом, по аналогии с R11 на выходе делителя частоты.

Частотомер заработал.

10. Осциллограмма сигнала в контрольной точке 5 на выходе формирователя.
10. Осциллограмма сигнала в контрольной точке 5 на выходе формирователя.

Начиная примерно с амплитуды сигнала в 0.8-0.85 вольт на входе показания корректные. Если меньше – на индикаторе хаотически моргают разные случайные цифры.

11. Случайные цифры на индикаторе частотомера при снижении уровня входного сигнала меньше 0.8 вольт.
11. Случайные цифры на индикаторе частотомера при снижении уровня входного сигнала меньше 0.8 вольт.

4. Зависимость чувствительности формирователя от настройки переменного резистора RV1

"Если в схеме есть переменный резистор, то для её настройки его нужно обязательно покрутить".

Переменный, а точнее подстроечный резистор RV1 в схеме формирователя определяет порог срабатывания компаратора.

12. Подстроечный резистор RV1.
12. Подстроечный резистор RV1.

Первоначально положение его движка было установлено близким к среднему. (При измеренном сопротивлении между средним выводом и общим проводом в 1.52 кОм уже впаянного в схему резистора).

Частотомер при этом начинал корректно отображать показания начиная примерно с 0.8-0.85 вольт амплитуды сигнала на входе формирователя.

Попробуем повысить чувствительность по входу, проведя настройку данного резистора.

Так как на результат измерения сопротивления RV1 влияют и другие элементы схемы формирователя, удобнее проводить настройку, ведя отсчёт не по сопротивлению, а замерами напряжения на среднем выводе RV1 относительно общего провода. В таком случае не придётся выпаивать RV1 из схемы при каждом замере.

Измерения напряжения на среднем выводе RV1 (относительно общего провода) проводил мультиметром "Ресанта DT890В+" на пределе измерения 20 вольт.

При этом напряжение на входе формирователя замерялось снятием осциллограммы в контрольной точке 1 с помощью осциллографа FNIRSI-1C15.

Для начала таблица грубой настройки подстроечного резистора RV1 при подаче на вход прямоугольного сигнала частотой 1000 Гц.

Таблица 1. Грубая настройка переменного резистора RV1.
Таблица 1. Грубая настройка переменного резистора RV1.

Таблица более точной настройки подстроечного резистора RV1 при подаче на вход прямоугольного сигнала частотой 1000 Гц.

Таблица 2. Точная настройка переменного резистора RV1.
Таблица 2. Точная настройка переменного резистора RV1.

Из таблицы видно, что для данного экземпляра микросхемы компаратора MAX999EUK наилучшей чувствительности в 350 мВ формирователь достигает при выставленном движке подстроечного резистора RV1 с напряжением на его среднем выводе в 2.4 вольта относительно общего провода.

В вашем случае возможен и несколько иной результат, зависит от партии и конкретной микросхемы.

Но, скорее всего, и я на это надеюсь, он не будет слишком сильно отличаться от вышеприведённого.

13. Осциллограммы в контрольных точках 1 и 5 формирователя при подаче на вход сигнала амплитудой 350 мВ после настройки резистора RV1.
13. Осциллограммы в контрольных точках 1 и 5 формирователя при подаче на вход сигнала амплитудой 350 мВ после настройки резистора RV1.

Таким образом заявленная разработчиками схемы чувствительность по входу формирователя входного сигнала частотомера в 0.6 вольт вполне реальна и даже может быть немного повышена более точной настройкой RV1.

5. Отклонения показаний частотомера по некоторым фиксированным частотам генератора транзистор-тестера.

14. Измерения на частоте 1000 Гц на тестовом стенде. Погрешность нулевая.
14. Измерения на частоте 1000 Гц на тестовом стенде. Погрешность нулевая.

Ранее, собрав частотомер из радиоконструктора, уже приводил данные по отклонениям некоторых измеренных частот.

Тогда это было в виде галереи фотографий.

15. Измерения с погрешностью на частоте 100 кГц. Отклонение в 6 герц.
15. Измерения с погрешностью на частоте 100 кГц. Отклонение в 6 герц.

Теперь аналогичную информацию, и уже в виде таблицы, представим после подачи сигнала на частотомер через входной формирователь.

16. На частоте сигнала в 1 МГц отклонение составляет 60 герц.
16. На частоте сигнала в 1 МГц отклонение составляет 60 герц.

Результаты практически не отличаются от предыдущих, за исключением того, что сигналы частотой в 1 Гц и в 10 Гц, запущенные через формирователь, частотомер теперь не измеряет. Вероятно из-за дополнительных ёмкостей на входе формирователя.

Таблица отклонений измеренных частот при подаче на вход прямоугольного сигнала амплитудой 0.5 вольт. Или, в последнем измерении, синусоидального сигнала амплитудой 2.5 вольт.

Таблица 3. Отклонения измеренных частот.
Таблица 3. Отклонения измеренных частот.

Такие параметры и такая точность измерений, с погрешностью в одну сотую процента и меньше, меня тоже вполне устраивают.

17. Показания частотомера при подключении ко входу формирователя генератора несущей частоты с кварцевым резонатором на 27.120 МГц.
17. Показания частотомера при подключении ко входу формирователя генератора несущей частоты с кварцевым резонатором на 27.120 МГц.

6. Ток потребления

Ток потребления частотомера при подключённом узле формирователя входного сигнала на холостом ходу, в зависимости от количества светящихся сегментов индикатора, меняется от 40 до 60 миллиампер, чаще составляет 52-55 миллиампер.

18. Ток потребления частотомера при отсутствии сигнала на входе. Ненулевые показания индикатора частотомера скорее всего вызваны наводками подключённых проводов мультиметра.
18. Ток потребления частотомера при отсутствии сигнала на входе. Ненулевые показания индикатора частотомера скорее всего вызваны наводками подключённых проводов мультиметра.

В процессе измерения, например при частоте входного сигнала в 27 МГц, ток потребления частотомера повышается до 72-73 миллиампер.

***

Далее планировал рассказать о запуске, проверке работоспособности и отладке узла делителя частоты.

Из-за объёмности материала (большие тексты меньше читаются) перенёс этот рассказ в следующую часть повествования.

23 сентября 2022 года.

С уважением, Ваш @mp42b.

<-- Предыдущая статья | Содержание 2019-2022 | Следующая статья -->

Ещё статьи про частотомеры на этом канале:

1. Период измерения ‒ 40 лет. Несколько частотомеров, которые мне когда-то хотелось собрать

Период измерения ‒ 40 лет. Несколько частотомеров, которые мне когда-то хотелось собрать
mp42b - Про транзисторы и прочее9 апреля 2022

2. Простой частотомер на микроконтроллере PIC из радиоконструктора. Часть 1. Распаковка, инструкция, комплектующие, пайка.

Простой частотомер на микроконтроллере PIC из радиоконструктора. Часть 1. Распаковка, инструкция, комплектующие, пайка.
mp42b - Про транзисторы и прочее13 мая 2022

3. Простой частотомер на микроконтроллере PIC из радиоконструктора. Часть 2. Проверка и запуск в работу, сборка, цифровая шкала.

Простой частотомер на микроконтроллере PIC из радиоконструктора. Часть 2. Проверка и запуск в работу, сборка, цифровая шкала.
mp42b - Про транзисторы и прочее30 мая 2022

4. Автономное питание для простого частотомера из конструктора

5. Формирователь входного сигнала и делитель частоты для простого частотомера. Часть 1. Схема, плата, сборка

Формирователь входного сигнала и делитель частоты для простого частотомера. Часть 1. Схема, плата, сборка
mp42b - Про транзисторы и прочее1 сентября 2022
-22

#сделай сам #электроника #доработки

#измерения #частотомер #радиоконструктор #гаджеты

#простые вещи #mp42b