Добавить в корзинуПозвонить
Найти в Дзене
Илья 'Nem0' Стельмах

История серии "Only Music" (ex "Оплеуха Микрухам")

Написано по воспоминаниям автора и материалам, сохранившимся в архиве форума сайта "Паяльник". Посвящается 14'ой годовщине первой публикации об усилителе мощности, который впоследствии станет родоначальником серии усилителей "Оплеуха Микрухам" (позже переименована в "Only Music"), Может возникнуть вопрос: почему данная статья посвящена именно 14'ой годовщине, почему не дождаться следующего года и круглой даты? Дело в том, что первое публичное упоминание об усилителе, ставшем прародителем серии усилителей "ОМ", состоялось 14 сентября 2008 года. Четырнадцатое сентября, четырнадцатая годовщина - думаю, что связь понятна ;) До четырнадцатого сентября мы еще дойдем, но сначала перенесемся в один из июльских вечеров 2008 года. На тот момент автору данной публикации было 17 лет. В памяти не сохранилось воспоминания о том, какое именно было число месяца, но кажется что это была суббота... или может быть пятница... Семнадцатилетний я был дома, лежал в своей кровати и засыпая размышлял о том, ч

Написано по воспоминаниям автора и материалам, сохранившимся в архиве форума сайта "Паяльник". Посвящается 14'ой годовщине первой публикации об усилителе мощности, который впоследствии станет родоначальником серии усилителей "Оплеуха Микрухам" (позже переименована в "Only Music"),

Может возникнуть вопрос: почему данная статья посвящена именно 14'ой годовщине, почему не дождаться следующего года и круглой даты? Дело в том, что первое публичное упоминание об усилителе, ставшем прародителем серии усилителей "ОМ", состоялось 14 сентября 2008 года. Четырнадцатое сентября, четырнадцатая годовщина - думаю, что связь понятна ;)

До четырнадцатого сентября мы еще дойдем, но сначала перенесемся в один из июльских вечеров 2008 года. На тот момент автору данной публикации было 17 лет. В памяти не сохранилось воспоминания о том, какое именно было число месяца, но кажется что это была суббота... или может быть пятница... Семнадцатилетний я был дома, лежал в своей кровати и засыпая размышлял о том, чем бы занять себя завтра. Пол лета прошло, половина была еще впереди, особо занять себя было нечем. Вдруг в голову пришла мысль о том, что в наличии есть все для того, чтобы собрать какой-нибудь усилитель, подумал: "а почему бы нет?!".

На следующие утро, только встав с кровати, автор принялся моделировать схему будущего усилителя в симуляторе NI Multisim. Было решено, что это должна быть простая схема "выходного дня", которую можно было бы воплотить в железе за одни выходные. С помощью симулятора, в течении пары десятков минут, была создана и бегло отлажена виртуальная модель будущего усилителя. Много времени на это не потребовалось, так как для меня это был уже не первый опыт разработки собственной схемы усилителя мощности, а схема будущего усилителя была шаблонной схемой из учебника, без каких-либо схемотехнических изысков.

Та самая схема, с которой все началось
Та самая схема, с которой все началось

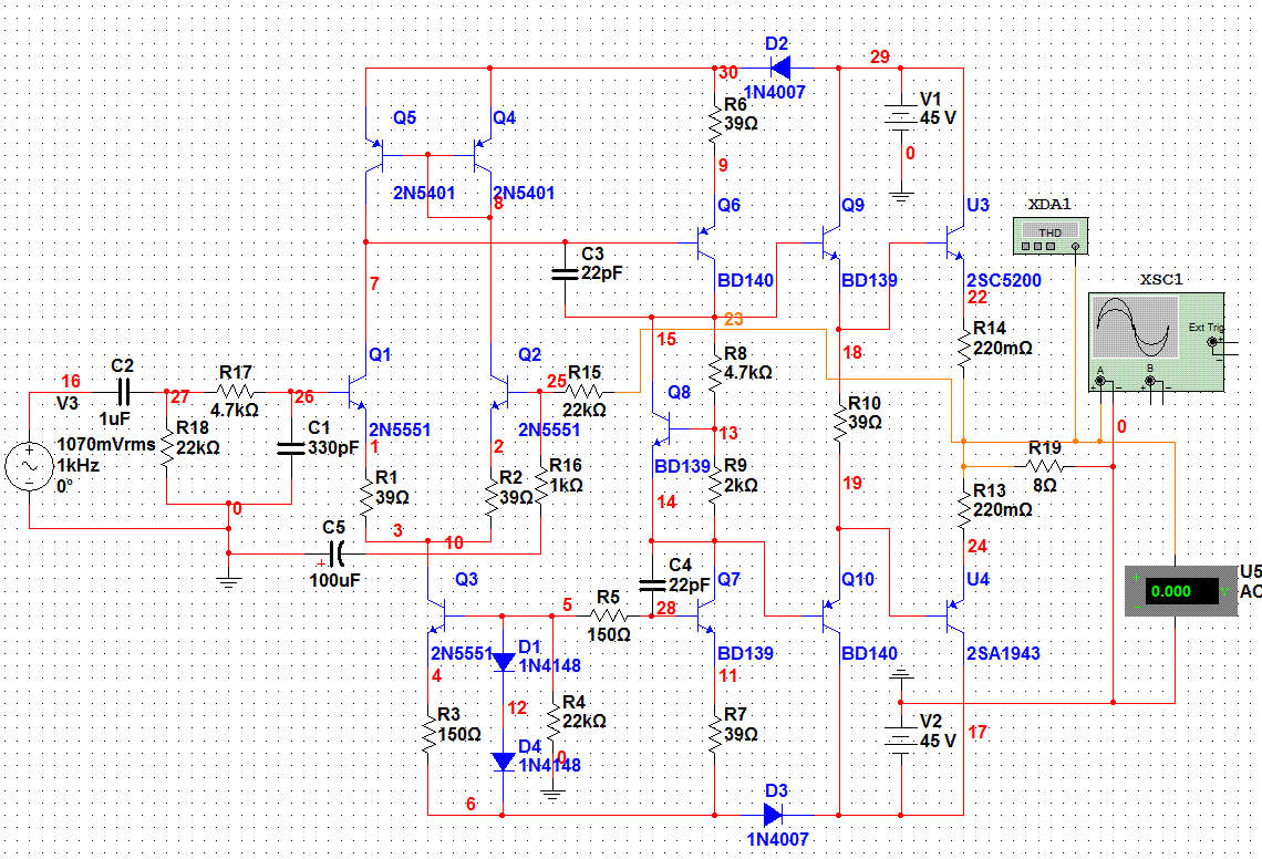
Единственным изыском в схеме, если это можно так назвать, было отсутствие разделительного конденсатора в цепи ООС (на схеме он присутствует, фактические его не было). Данное решение было подсмотрено в схеме усилителя Stonecold и оно же в последствии сыграет злую шутку, но до этого мы еще дойдем.

Принципиальная электрическая схема усилителя мощности Stonecold
Принципиальная электрическая схема усилителя мощности Stonecold

Здесь будет небольшое отступление. До схемы, речь о которой идет в данной публикации, автором уже были разработаны и воплощены в железе несколько вариантов монструозных схем симметричных усилителей (фотографии которых вы можете видеть ниже), а также несколько более простых усилителей.

Симметричный усилитель мощности, ревизия 43
Симметричный усилитель мощности, ревизия 43
Симметричный усилитель мощности, ревизия 58
Симметричный усилитель мощности, ревизия 58

Кроме того, до этого уже были собраны несколько усилителей на микросхемах серии TDA и два дискретных усилителя - усилитель Холтона и Ланзар (последний - на советских транзисторах и на печатной плате собственной разработки). Неудачные попытки в расчет брать не будем, хотя они тоже дают определенный опыт. Подведем промежуточный итог: на момент июля 2008 года, когда создавался первый прототип усилителя серии "ОМ", уже имелся неплохой опыт разработки и построения самодельных усилителей мощности.

Усилитель мощности Холтона в исполнении Nem0
Усилитель мощности Холтона в исполнении Nem0

Возвращаемся к теме. Схема была смоделирована, еще плюс-минус час потребовался на то, чтобы нарисовать печатную плату под только что созданную схему. В итоге получилась следующая печатная плата:

Печатная плата усилителя "выходного дня" в окне программы Sprint Layout 5
Печатная плата усилителя "выходного дня" в окне программы Sprint Layout 5

Концепция расположения выходных и предвыходных транзисторов на печатной плате была полностью позаимствована у первых версий моего симметричного усилителя (фотографии более поздних версий которого уже были показаны выше по тексту).

Печатная плата симметричного усилителя мощности, ревизия 36
Печатная плата симметричного усилителя мощности, ревизия 36

К середине дня, схема и печатная плата были готовы, разумеется - в виртуальном виде. Чтобы реализовать задумку в железе, необходимо было для начала изготовить печатную платы методом ЛУТ. Тогда у меня еще не было собственного лазерного принтера, поэтому сбросив файл печатной платы на флэшку я отправился к своему другу Александру (который тоже увлекался электроникой), чтобы с его помощью и помощью лазерного принтера распечатать рисунок печатной платы на глянцевых листах вырванных из какого-то журнала.

Вернувшись домой с распечатками, приступил к изготовлению печатной платы. В течении пары часов плата была готова, осталось самое приятное - пайка. Этот процесс много времени не занял. К вечеру все детали были впаяны, а все транзисторы требующие установки на теплоотвод - были на него установлены.

Наконец, кульминационный момент - первое включение. Производилось оно само-собой через страховочную лампу накаливания, включенную в разрыв одного из сетевых проводов. Первое включение, страховочная лампа вспыхнула и погасла - хороший симптом. Измеряю постоянное напряжение на выходе усилителя и... там пять-семь вольт постоянки.

Устав за день от данного усилителя и разочаровавшись от неудачи первого включения, работа на том была окончена, а получившаяся плата отложена в долгий ящик и на некоторое время забыта.

Спустя достаточно продолжительное время в несколько недель, вспомнив о заброшенной плате, автор мысленно вернулся к ней и начал размышлять о возможной причине появления постоянного напряжения на выходе усилителя. Первое, на что пало подозрение - отсутствующий разделительный конденсатор в цепи ООС, от которого было решено отказаться на этапе разработки. Проверка в железе данного предположения показала, что предположение оказалось верным: дополнив схему разделительным конденсатором, постоянное напряжения на выходе усилителя пришло в норму, усилитель заработал.

На данном этапе получившийся усилитель выглядел следующим образом:

Внешний вид собранного усилителя
Внешний вид собранного усилителя

Вот таким образом пришлось дополнить печатную плату разделительным электролитом в цепи ООС, поскольку изначально места для него на плате не было предусмотрено:

Способ установки разделительного конденсатора в цепи ООС усилителя
Способ установки разделительного конденсатора в цепи ООС усилителя

На приведенных фотографиях можно заметить необычное расположение предвыходных транзисторов - лицом к радиатору. Такое странное их расположение связано с той же проблемой - отсутствием конденсатора в цепи ООС. Дело в том, что для того, чтобы дополнить плату тем самым конденсатором, необходимо было открутить ее от радиатора вместе со всеми установленные на ней транзисторами. Крепежные винты выходных транзисторов открутилось без всяких проблем, а вот с предвыходными транзисторами возникла проблема: прикручивая их крепежные винты, я слегка перестарался и слишком сильно их затянул из-за чего при попытке открутить их были "слизаны" шлицы винтов. Ничего не осталось делать, кроме как применять "вандальный метод" - предвыходные транзисторы были отломаны.

Изначально в качестве предвыходных транзисторов была установлена пара транзисторов BD139/140, под них же была разведена печатная плата. После вандального демонтажа и добавления разделительного конденсатора, необходимо было впаять новые предвыходные транзисторы и установить транзисторы и плату на радиатор. Однако оказалось, что в наличии не осталось ни одной пары транзисторов BD139/140 или других аналогичных. Чтобы во второй раз не откладывать усилитель в долгий ящик, было принято некрасивое, но рабочее решение, вместо пары транзисторов BD139/140 - установить пару 2SC4793/2SA1837. Проблема в том, что данные транзисторы имеют зеркальное расположение выводов, относительно транзисторов BD139/140, поэтому при их установке, пришлось развернуть их на 180 градусов.

И вот именно в таком виде фотографии усилителя были впервые опубликованы в фотогалерее форума сайта "Паяльник":

Внешний вид собранного усилителя
Внешний вид собранного усилителя

Перед вами тот самый пост, опубликованный на форуме "Паяльник" - 14 сентября 2008 года, который можно считать первой точкой отсчета в истории серии усилителей "Оплеуха Микрухам":

Первое упоминание усилителя на форуме "Паяльник"
Первое упоминание усилителя на форуме "Паяльник"

Данный пост на форуме публиковался скорее просто для коллекции и поддержания активности в теме фотогалереи. Я не относился к данному проекту серьезно и не считал, что данный проект сможет кого-либо серьезно заинтересовать и тем более не мог представить во что в будущем он разовьется. Однако некоторых он все таки заинтересовал:

Посты последовавшие в ответ на первую публикацию схемы
Посты последовавшие в ответ на первую публикацию схемы

Заметив, что какой-то интерес к схеме присутствует, спустя два дня - 16 сентября 2008, на том же форуме была создана отдельная тему под названием: "Оплеуха Микрухам".

Сочетание слов - "Оплеуха Микрухам" быстро приклеилось к данному усилителю мощности в качестве названия, хотя изначально это было лишь шуточным названием для темы на форуме, которое было вырвано из контекста первого сообщения об усилителе:

Фраза вырванная из контекста, ставшая названием темы, усилителя и всей серии
Фраза вырванная из контекста, ставшая названием темы, усилителя и всей серии

Изначально усилитель не имел никакого название, было лишь рабочее название проекта - "мелкий 100 Вт", так же назывался архив с файлами проекта:

Имя архива с файлами проекта
Имя архива с файлами проекта

Позже мне неоднократно скажут о том, что мол название "Оплеуха Микрухам" какое-то глупое для усилителя и надо бы его поменять. На что я всем отвечал, что данное сочетание слов не является названием усилителя, что народ сам его так обозвал.

Создание темы, посвященной новому усилители, как обычно это принято на форумах, вызвало волну негодования среди так называемых "гуру" и прочих постояльцев форума. На протяжении нескольких дней шла словесная перепалка между автором усилителя и негодующими постояльцами. Разгоревшуюся перепалку закончили модераторы - почистив темы от тонн словесного мусора.

Кто-то желал дальнейшего развития проекта, автор же, после вылившегося на него словесного д&&ма, продолжать желанием не горел.

Фрагмент из темы форума, посвященной усилителю "Оплеуха Микрухам"
Фрагмент из темы форума, посвященной усилителю "Оплеуха Микрухам"

Но взяв себя в руки было принято волевое решение продолжать заниматься развитием проекта. Были слегка доработаны схема и печатные платы. Первая доработка была опубликована 9 октября 2008 года.

Первая доработка исходной схемы
Первая доработка исходной схемы

Далее следовало обсуждение доработок и внесение предложений по дальнейшему улучшению схемы усилителя. В результате этого, 15 октября 2008 годы было опубликовано очередное обновление схемы усилителя.

Вторая доработка исходной схемы
Вторая доработка исходной схемы

Было еще много предложений по доработке схемы: к чему-то я прислушивался, но большая часть предложений отметалась, поскольку они вели к значительному усложнению устройства, а я для себя решил, что усилитель должен быть простой и качественной альтернативой усилителям на интегральных микросхемах.

В основном, дальнейшие доработки усилителя заключались в доработке исходной печатной платы усилителя. От некоторых пользователей форума поступали советы и предложения, ведущие к превращению платы усилителя в нечто монструозное:

Печатная плата, которую предлагали автору в качестве образца того, к чему необходимо стремиться
Печатная плата, которую предлагали автору в качестве образца того, к чему необходимо стремиться

И эти советы также отметались, так как они противоречили концепции усилителя.

Печатная плата, после нескольких доработок приняла следующий вид:

Печатная плата усилителя после внесения значительного числа доработок
Печатная плата усилителя после внесения значительного числа доработок

1 декабря 2008 года произошло достаточно важное событие в истории серии "ОМ": пользователь под ником "конста", опубликовал информацию о том, что он успешно повторил данную схему:

Пост "конста" об успешном повторении усилителя
Пост "конста" об успешном повторении усилителя
Первый повторенный усилитель серии ОМ в исполнении "конста"
Первый повторенный усилитель серии ОМ в исполнении "конста"

Таким образом, пользователь с ником "конста" стал первым человеком повторившим усилитель серии ОМ.

И вот наконец, 21 декабря 2008 года свет увидела окончательная версия усилителя, которая стала первым усилителем серии "Оплеуха Микрухам".

Пост, в котором опубликована окончательная версия усилителя первого усилителя серии "Оплеуха Микрухам"
Пост, в котором опубликована окончательная версия усилителя первого усилителя серии "Оплеуха Микрухам"
Внешний вид усилителя мощности ОМ1.00 (данные выходные транзисторы не предназначены для данной платы, установлен только для проверки работоспособности схемы)
Внешний вид усилителя мощности ОМ1.00 (данные выходные транзисторы не предназначены для данной платы, установлен только для проверки работоспособности схемы)

Надо отметить, что ранее опубликованные схемы хотя и относились к серии усилителей мощности "ОМ", но все таки являлись прототипами, бета-версиями. Окончательный вариант усилителя ОМ1.00 был опубликован именно 21 декабря 2008 года.

Печатная плата усилителя мощности ОМ1.00
Печатная плата усилителя мощности ОМ1.00

А дальше, один за одним пошли повторения ОМ1.00:

Усилитель мощности ОМ1.00 в исполнении "Sheeck"
Усилитель мощности ОМ1.00 в исполнении "Sheeck"
Усилитель мощности ОМ1.00 в исполнении "Pafnutiy"
Усилитель мощности ОМ1.00 в исполнении "Pafnutiy"

На форуме неспешно шло обсуждение, народ повторял ОМ1.00 на авторской версии печатной платы, а кто-то делал свои версии печатных платы:

Печатная плата для усилителя мощности ОМ1.00 от "GeniusXZ"
Печатная плата для усилителя мощности ОМ1.00 от "GeniusXZ"

Кто-то даже сделал свои версию схемы усилителя с полевыми транзисторы на выходе и печатную плату для этой модифицированной версии схемы:

Версия усилителя мощности ОМ1.00 с полевыми транзисторами на выходе
Версия усилителя мощности ОМ1.00 с полевыми транзисторами на выходе
Печатная плата для версии усилителя мощности ОМ1.00 с полевыми транзисторами на выходе
Печатная плата для версии усилителя мощности ОМ1.00 с полевыми транзисторами на выходе

В дальнейшем, каких-либо заметных событий в истории первого усилителя мощности серии "ОМ" - не происходило. Дальше будут ОМ2.0, ОМ2.5 и другие усилители мощности серии "ОМ", но это об этом возможно в другой раз...

На этом данная публикация заканчивается.

П.С. Хочется поблагодарить всех тех, кто на протяжении разработки первого усилителя серии участвовал в обсуждениях на форуме "Паяльник", все тех, кто поддерживал проект своими идеями и советами, а также всех тех, кто повторил данный усилитель. Спасибо вам!

Дата первой публикации: 14 сентября 2022
Дата изменения: 27 июля 2023