Найти в Дзене
Полезные Интересности

Как из праха сделать новенький ламповый радиоприемник

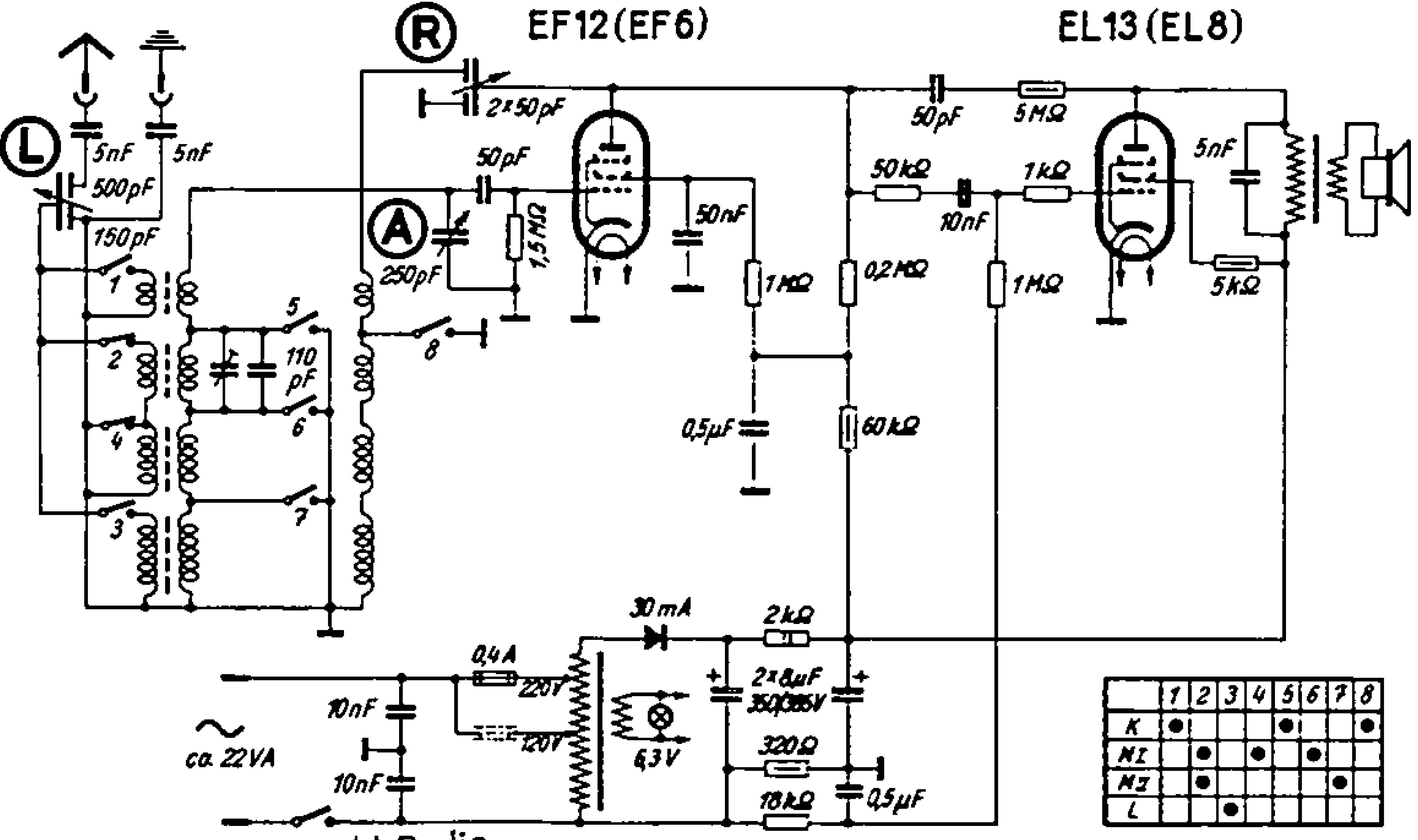
Не всегда раритетная аппаратура доживает до наших дней в хороших условиях. Случается, за красивым корпусом царит вакханалия сырости и ржавчины. Увы, такое жуткое хранение случается даже у аккуратных и педантичных европейцев. Как из такого праха восстановить радиоприемник до состояния "с конвейера" рассказывает Михаил: Emud Favorit 69W бытовой регенеративный приемник. Германия 1950 - 1951гг. Наверное один из немногих очень удачных бытовых регенераторов. Радиолампа EF12 (её предшественник АF-7) превосходно подошла для организации плавного подхода к порогу генерации. И применение в регулировке уровня генерации так называемого дифференциального конденсатора переменной ёмкости ( состоит из двух конденсаторов. За счёт расположения их статорных пластин в одной плоскости и общего ротора, их емкость изменяется зависимо и обратно пропорционально. Т.е. когда уменьшается емкость одного при повороте ротора, то растёт емкость второго и наоборот. Я перебирал этот конденсатор и покажу фото е

Не всегда раритетная аппаратура доживает до наших дней в хороших условиях. Случается, за красивым корпусом царит вакханалия сырости и ржавчины. Увы, такое жуткое хранение случается даже у аккуратных и педантичных европейцев. Как из такого праха восстановить радиоприемник до состояния "с конвейера" рассказывает Михаил:

Emud Favorit 69W бытовой регенеративный приемник. Германия 1950 - 1951гг.

Наверное один из немногих очень удачных бытовых регенераторов.

Радиолампа EF12 (её предшественник АF-7) превосходно подошла для организации плавного подхода к порогу генерации. И применение в регулировке уровня генерации так называемого дифференциального конденсатора переменной ёмкости ( состоит из двух конденсаторов. За счёт расположения их статорных пластин в одной плоскости и общего ротора, их емкость изменяется зависимо и обратно пропорционально. Т.е. когда уменьшается емкость одного при повороте ротора, то растёт емкость второго и наоборот. Я перебирал этот конденсатор и покажу фото его конструкции).

За счёт этого удаётся на этом приемнике прослушать даже работу радиолюбительских станций, работающих на одной боковой полосе с полосой звуковых частот всего до 3000 Гц. Давно хотел купить этот приемник и приобрёл на немецком е-бее в 2017 году первый попавшийся, не дорогой, но, как позже оказалось, в очень плохом состоянии. Я уже и до этого поднимал приемники из внешне похожих состояний, но здесь, когда убедился, что ни одну ручку не удаётся провернуть и сняв заднюю крышку, взглянул на шасси, очень засомневался удастся ли мне хоть как то восстановить приемник. Листайте фотографии:

Но, как говорит, любимый мною в детстве, старинный киножурнал советских времён "Хочу всё знать" - мы не привыкли отступать. Да и девизом всех моих восстановлений я выбрал поговорку, - "глаза боятся, руки делают". Вперёд!

Сначала собрал и скачал и отскреншотил всю информацию о приемнике с интернета. Затем сделал множество фото монтажа деталей со всех сторон.

Часть фото, просто, чтобы вы имели представление с чем мне пришлось работать, вернее сказать бороться, спасая этот приемник из небытия. Листаем очередную порцию фоток:

Проверил и соответствие монтажа принципиальной схеме, мало ли чего то и не хватает. Вызвонил силовой и выходной трансформаторы. На удивление обмотки их прозвонились...

А вот динамик пришлось выбросить. Не смог сдвинуть диффузор, напрочь припёкся ржой и плесневелой сыростью в зазоре и обмотка оказалась в обрыве. Нити накала ламп оказались целыми.

Решено было полностью освободить шасси от деталей, обработать его от ржавчины и плесени преобразователем ржавчины "Цинкарь", покрасить и заново произвести монтаж уже проверенными и замененными радиодеталями.

Блок катушек с переключателем диапазонов и оба КПЕ приемника решил тщательно вычистить и перебрать.

Катушки имели только внешние обрывы проводов. Тут мне повезло. Очистив платку катушек с переключателем от грязи и ржавчины, все соединения выводов катушек с переключателем диапазонов восстановил сверяясь с принципиальной схемой приемника. Переключатель имеет довольно простую, но надёжную конструкцию. Его ось квадратного сечения как раз по количеству диапазонов приемника. И эта, квадратного сечения ось надёжна подпружинена с двух своих концов, а в средней её части, равномерно в соответствии с количеством контактов переключателя, одеты на квадратное сечении оси кулачки с выступами под контакты переключателя. Вся конструкция переключателя проста, наглядна и очень надёжна в работе, как и всё простое. Блок с катушками подробно на фото:

Пока подсыхает окрашенное шасси можно и даже полезно заняться чем то другим в приемнике. Просмотрел шкалу. Сначала решил заказывать новую. Но присмотрелся к ней внимательнее, осыпалась только по краям кое где, можно подправить чёрной краской. Наверное от температурного перепада на шкале появились небольшие хаотичные трещинки краски. Похожие немного на сучки деревьев. Проросла...

Немного подумав, решил закрепить краску шкалы бесцветным хорошо распыляемым лаком. Получилось неплохо, краску лак закрепил на шкале. Лак почти и не заметен:

Корпус тщательно отмыл с хозяйственным мылом от плесени. Небольшие сколы заделал бамперной шпаклёвкой из автомагазина. Обезжирил и покрасил чёрной автомобильной краской из балончика. Золотинки аккуратно нарисовал акриловой краской, с помощью тонкой акварельной кисточкой. Кажется беличьей такая кисточка называется. Пока краска не засохла, огрехи покраски золотистых полосок можно подправлять влажной отжатой тряпкой, собрав её как бы в плотный тампон. Немного потренироваться предварительно и всё будет неплохо получаться. Не Боги горшки обжигают.

Не стоит пугаться освоения новых для себя дел, тем более с таким теперешним помощником, как интернет. Где всё есть.

Почистил и помыл, склеил треснутые ручки приемника и "оживил" золотистые кружочки и на них. Нашёл старенький, но хорошо подходящий исправный динамик, выпилил электролобзиком новую дощечку с отверстием под него и натянул ранее приобретённую на рт21 красивую радиоткань. Дорогая, но красивая и очень похожа на старую примерно из того времени радиоткань. Уже не помню точно чем её крепил, скобозабивным пистолетом по краям или клеил с натяжкой на ПВА, но это и не столь важно:

Один из основных элементов приемника регенератора это регулятор уровня регенерации. В данном приемнике это дифференциальный КПЕ да ещё он совмещён и с выключателем питания приемника "на борту". Померил емкости его конденсаторов - контакт пропадает, емкости изменяются рывками, да ещё и внешняя изоляционная шайба равалилась на кусочки, конечно нужно перебирать

Разобрал не без труда, коррозия...

Шайбы треснутые, пластины статоров сгнили от сырости...

Не долго думая, решил статорные пластины заменить односторонним стеклотекстолитом, аккуратно вырезав на его фольге пластины статоров по размеру оригинальных, да ещё и треснутую прокладку обойду таким образом. Роторную пластину оставил родную, максимально выровнив её. Заменил и треснутые шайбы на такие же по толщине и размеру. Собрал КПЕ. Вот написать это просто, а на деле, повозиться со сборкой КПЕ пришлось, ох как, немало... Но преодолел и эту трдность. Емкость изменялась плавно, выключатель (провёл конечно ревизию и ему) работал чётко.

КПЕ настройки входа приемника, тоже дифференциальный, только емкости тут уже большие и замена их на односторонний стеклотекстолит тут уже не годится. Пришлось поспрашивать у знакомых радиолюбителей медную фольгу - нашёл, выручили... Сейчас то её, как и латунную алюминиевую и стальную несложно приобрести на Алиэкспресс.

Процесс разборки конденсаторов тщательно фотографировал, снимая каждый слой пластин и изоляционных прокладок и разложил их по порядку снятия, только так удалось не запутаться и "победить" и этот КПЕ. Начальные фото разборки и "начинки" этого КПЕ:

И ещё один КПЕ в этом приемнике, это КПЕ в заградительном фильтре, так называемый Sperrkreis, расположенный на задней стенке приемника непосредственно на гнёздах антенн, вернее наоборот, антенные гнёзда расположены на плате этого входного загродительного фильтра. Дополнительный контур по входу приемника, тем более регенератора, только на пользу его общей селективности. Тут я не стал перебирать этот КПЕ, отложил это дело на потом, у меня был в запасе один КПЕ такой же емкости (500 пф.) и конструкции и уже проверенный, вот его и установил.

Конечно почистил и перебрал и сменил смазку (Литол 24) у КПЕ настройки по частоте. Начал собирать приемник с заменой старых бумажных конденсаторов и резисторов повреждённых и убежавших со временем от своих номиналов.

Я обычно распечатываю принципиальную схему приемника и собирая/проверяя его монтаж, обвожу цветом все устанавливаемые детальки и проводники. Может кому то это покажется и лишним, но так я полностью исключаю какие либо ошибки при сборке приемника и считаю такой метод восстановления/проверки монтажа приемника очень даже полезным. Всем рекомендую такой простой прием.

На этой же схеме отмечаю все вводимые замены радиодеталей, измеренные режимы ламп, а предварительно часто рисую и цоколёвку радиоламп на этой же схеме:

Проверил сначала работу УНЧ приемника. Был удивлён очень даже приятному звучанию этих радиоламп. Обычно в более старых регенераторах звук был довольно зажатым, частота УНЧ заужена. Это была в старых регенераторах, как я понял, дополнительная селекция уже по тракту НЧ. Я в дальнейшем ещё буду здесь представлять некоторые более старые, довоенные регенераторы в которых именно так и делалось.

Звук УНЧ хороший и места на шасси много возле КПЕ настройки приемника. Не удержался, собрал механизм сопряжения с потенциометром настройки и укв тюнерок, вывел переключатель УКВ/ДВ,СВ,КВ на заднюю часть шасси, а с боку приемника (над регулятором настройки входа) поставил регулятор громкости на укв. Не всегда ведь хочется вылавливать радиостанции регенератором, а это дело не простое, иногда захочется и просто послушать стабильные радиостанции с хорошим качеством, а это УКВ станции.

И финишные фото приемника Emud Favoriy 69W:

-13
-14
-15
-16
-17
-18

Вообще, настраиваться на радиостанции регенеративным приемником ещё надо уметь. Это сродни, по-моему, рыбалке.

Ручкой настройки движемся по диапазону и одновременно ручкой уровня генерации поддерживаем его на пороге генерации, не доводя до свиста или сильного гула, но чтобы и шумы эфира присутствовали. А уровень генерации сильно меняется от частоты настройки. Затем, услышав радиостанцию, более тщательно регулируем уровень генерации до максимально громкого приема этой радиостанции. Потом регулировкой входа добиваемся ещё лучшего приема радиостанции и окончательно подстраиваемся ручкой заградительного фильтра на задней стенке приемника. Вот так, здесь именно ВЫТЯГИВАЕМ сигнал радиостанции из эфира.

Вот несколько коротеньких видео приема радиостанций на этот приемник:

-работа радиоприемника в КВ диапазоне

-работа радиоприемника в СВ диапазоне

-слушаем радиолюбительские станции на 40м

-работа приемника в современном УКВ диапазоне

Загляните еще в ОГЛАВЛЕНИЕ моего канала, там много интересных и полезных статей.