Добавить в корзинуПозвонить
Найти в Дзене
Страна лайф

«Не позволишь топтать врагу твою землю». Потомок именитых старообрядцев нашел тысячи своих предков вплоть до времен Петра I

Вы знаете кого-то из своих родных и близких дальше дедушек и бабушек? А места, где они жили и откуда происходит их род и фамилия? Владимир Головкин из Тюмени сумел найти свою родню до XVII века, правда, для этого ему пришлось потратить на поиски часть своей жизни и много личных средств. Среди его предков — первые священники-старообрядцы из села Пристань Артинского района Свердловской области, с которых история старой веры здесь вспыхнула с новой силой. О работе всей своей жизни по установлению корней, и о том, с чего людям начинать генеалогические поиски, он рассказал в интервью Порталу Strana.LIFE. «Мои деды церковь построили»
- Владимир Витальевич, расскажите о себе и о том, как Вы пришли к мысли, что хотите раскопать свои корни как можно глубже? - Я родился в 1962 году в городе Красноуфимске Свердловской области в семье Виталия Александровича и Зои Яковлевны Головкиных. Отец работал на Горьковской железной дороге, а мама всю свою жизнь была преподавателем русского языка и литератур
Максим Гусев, Владимир Головкин
Максим Гусев, Владимир Головкин

Вы знаете кого-то из своих родных и близких дальше дедушек и бабушек? А места, где они жили и откуда происходит их род и фамилия? Владимир Головкин из Тюмени сумел найти свою родню до XVII века, правда, для этого ему пришлось потратить на поиски часть своей жизни и много личных средств. Среди его предков — первые священники-старообрядцы из села Пристань Артинского района Свердловской области, с которых история старой веры здесь вспыхнула с новой силой. О работе всей своей жизни по установлению корней, и о том, с чего людям начинать генеалогические поиски, он рассказал в интервью Порталу Strana.LIFE.

«Мои деды церковь построили»

-
Владимир Витальевич, расскажите о себе и о том, как Вы пришли к мысли, что хотите раскопать свои корни как можно глубже?

- Я родился в 1962 году в городе Красноуфимске Свердловской области в семье Виталия Александровича и Зои Яковлевны Головкиных. Отец работал на Горьковской железной дороге, а мама всю свою жизнь была преподавателем русского языка и литературы в местном техникуме. После школы я уехал в Тюмень и поступил в Индустриальный институт, окончил его и устроился на завод.

Еще в школе на уроках истории я начал заниматься систематизацией данных, которые напрямую меня и моего рода еще не касались, но главное, уже тогда я стал понимать, что для полноценной серьезной работы одних книг не достаточно, необходимы архивные документы. Помню, где-то прочитал фразу, которая очень дисциплинировала меня: «Нет страшнее наказания, чем забвение, нельзя допустить, чтобы родители, дедушки и бабушки были когда-то забыты».

Максим Гусев, Владимир Головкин
Максим Гусев, Владимир Головкин

До самой школы я жил вместе с дедушкой Александром Степановичем и бабушкой Анной Григорьевной по отцовской линии, а в выходные мы всегда ездили к бабушке Прасковье Ивановне по маминой линии. И с малых лет я слушал рассказы о своих предках, узнав кое-что до прапрадедушек и прапрабабушек. А дальше никто ничего не знал.

Полученный в детстве и юношестве опыт в составлении родословного древа, особенно чтение старых документов (дьяки, которые вели записи в церквях, и писари, в большинстве писали не аккуратно, но не надо забывать, что и писать пером очень трудно) придавали сил. Низкий поклон тем древним писарям за сохранение бесценных реликвий до наших дней, без них мы были бы «Иванами, не помнящими родства»!

Когда читаешь эти документы — кто-где родился, бракосочетался, умер, каким был состав семьи — перед тобой проходит вся нелегкая жизнь твоих предков, особенно трудно читать третью часть метрических книг «об умерших», когда в семьях от болезней умирали дети, и никто не мог им помочь.

Так постепенно у меня все сильнее возникало желание заняться историей своих корней.

-
Что Вы узнали о своих предках-старообрядцах в ходе поисков?

- Как только появилась возможность, я сразу же обратился в архивы Кировской и Свердловской областей, но, к сожалению, выяснилось, что по роду Трубеевых по маминой линии почти ничего нет, поскольку это были староверы — записи до постройки старообрядческой церкви во имя Введения во храм Пресвятой Богородицы в селе Пристань и метрические книги не сохранились (кроме 1912 года). Временной промежуток без официальных источников оказался большим — с 1850 по 1912 годы, поэтому никаких конкретных дат рождения, бракосочетания и смерти нет. Последние записи всех старообрядцев Артинского завода можно найти в ревизской сказке 1850 года. Получается, данные сразу о трех поколениях утрачены. Этот пробел приходилось преодолевать только с помощью родственников и старожилов, а также с привлечением данных ЗАГСа об умерших.

Кстати, именно представители этого рода староверов, а точнее сыновья Дементия Ивановича Трубеева (он родился в 1843 году) Василий, Федор, Иван и Павел с другими жителями села Пристань построили в начале ХХ века церковь, которая в 1908 году и была освящена. Великое и святое дело они сделали. Честь им и хвала!

Максим Гусев, Владимир Головкин
Максим Гусев, Владимир Головкин

К слову, Федор Дементьевич — это мой прадедушка. Он был первоклассным плотником, его приглашали для выполнения строительных работ на все близлежащие заводы, а построенный им дом был самым красивым на Пристани. К сожалению, до наших дней он не сохранился — его вывезли на ферму и разобрали. Его сын Яков Федорович — мой дед, был шофером первого класса, в годы Великой Отечественной войны на своей «полуторке» (ГАЗ-АА) подвозил на передовую боеприпасы и другие грузы, вывозил раненых бойцов, был награжден правительственной наградой.

С чего начинается работа

-
Это еще и безмерно интересно — узнавать что-то о родных и близких!

- Безусловно. Я узнал, с кого начался род Трубеевых в Артинском заводе! Мой самый ранний установленный предок по этой линии — Степан Трубеев (~1735 — 1782 годы жизни). В третьей ревизии 1763 года на Златоустовском заводе Степана и его сыновей Евдокима и Арсентия найти не удалось (вероятно, они были переведены на основанный промышленником М. И. Лугининым в 1738 году Артинский завод только после Пугачевского восстания). Прояснить могла бы четвертая ревизия 1782 года, но ее в архивах не удается найти (там должны быть сведения о семье Степана Трубеева, о его смерти и откуда они были переведены на этот завод). Не исключается и версия о том, что Трубеевы могли быть переведены из центральных губерний, так как первыми жителями всех заводов Лугинина были мастеровые, а также крепостные крестьяне, привезенные из Тульской, Пензенской и Рязанской губерний. Но пока найти подтверждения этой версии не удается.

- Как начиналась эта Ваша работа с возвращением прошлого в настоящее? Насколько она сразу была осознанной?

- Обычно работа начинается с изучения информации о семье отца, матери, дедушек и бабушек, а потом уходишь все дальше вглубь веков. Два-три поколения проходишь быстро, потому что еще живы люди, у которых можно что-то узнать, свежа память, а вот затем начинается самая главная, самая кропотливая работа, в которой без архивов, без посторонней помощи уже не обойтись.

Столкнуться с этим придется всякому человеку, кто решил заняться генеалогией. В моем случае по четвертому поколению имелись только фамилии и имена, да и то только по прямой линии, а по породненным родам информации вообще не было, по некоторым были известны лишь места проживания. Поэтому копал понемногу, отдельную информацию находил и систематизировал буквально по крупицам.

Люди живы, пока их помнят

-
Какими источниками информации Вы пользовались, в каких архивах работали? А может, куда-то ездили лично или писали запросы...

- Еще лет десять назад практически никакой информации для желающих заниматься своей генеалогией найти было невозможно, но в последнее время появляется много документов в открытом доступе — ревизские сказки, метрические книги, клировые ведомости, исповедные росписи. Многое уже оцифровано и выложено в интернете, так что главное не лениться: кто ищет — тот найдет. Я стараюсь работать дистанционно, так как нет ни времени, ни средств для поездок, а разброс по местам проживания большой, поэтому я направляю запросы в архивы, ЗАГСы, военкоматы, прошу помощи на форумах, переписываюсь с близкими и дальними родственниками — таких, как я, множество, и эта работа приносит свои плоды. По многим линиям своего древа я дошел до петровских времен, до 1680-1720 годов.

Но «белых пятен» очень много, и вот почему: на десятом поколении у каждого из нас есть 512 дедушек и бабушек, на 11-м их уже 1024 и хорошо, если мы знаем 20-30 имен из тех 512. И у каждого наступает момент, когда ты доходишь до I-III ревизии (1720 – 1770 годы).

Информация об этом периоде имеется в Российском государственном архиве древних актов, она оцифрована за счет бюджета, но в открытый доступ не выкладывается — получить ее можно только в читальном зале, который состоит из пары десятков компьютеров на всю страну. Плюс к тому — запросы исполняются очень долго и стоит это весьма недешево. Трудностей хватает, но другого пути нет.

Максим Гусев, Владимир Головкин
Максим Гусев, Владимир Головкин

Люди живы, пока их помнят. И поэтому в своей работе я стараюсь задействовать все доступные источники информации, по мере возможности собираю все имеющиеся факты и даты, исторические события в стране на тот момент, окружающую обстановку в местах проживания, кем был тот или иной предок, чем занимался, но эта информация скупая, особенно начиная с 3-4 поколения: мастеровой завода, государственный крестьянин, крепостной...

«Ты наследуешь частицы генов»

-
Вы с самого начала понимали, что будете погружаться вглубь веков, и что эта работа не имеет конца и края?

- Интуитивно догадывался, но не формулировал этого четко, и не думал, что это навсегда. Уже в первые месяцы работы твое генеалогическое древо начинает разрастаться: две фамилии, 4, 8, 16, 32, и от каждой из них, за которой стоят твои родные и близкие, ты наследуешь частицы генов, ты узнаешь о породненных с твоим родом представителей других фамилий. Это осознание окрыляет.

Да и весь процесс поисков, ожиданий затягивает — находишь каких-то своих предков, и хочется искать дальше и дальше, иногда, из-за отсутствия архивных документов, попадаешь в тупик, поэтому начинаешь искать родственников по другим линиям.

- Были ли какие-то интересные случаи в процессе этой работы? Может, что-то Вас удивило?

- Одна загадка из детства долго не давала мне покоя, но потом мне удалось ее разгадать. По отцовской линии, той, в которой не было старообрядцев — по крайней мере, «на виду», дедушка Александр Степанович мне называл своего дедушку (моего, выходит, прапрадедушку) по имени Абросим, без отчества. Я никак не мог понять, почему он не запомнил отчество, а когда я нашел запись в метрической книге о рождении Абросима, то выяснилось, что он был незаконнорожденным, то есть моя прапрапрабабушка Матрена Ивановна замужем не была, соответственно, кто был отцом Абросиму, выяснить уже не получится.

Сначала меня это очень расстроило, но со временем, я понял, что мы все до единого состоим из генофонда отца и матери и поэтому я благодарен Матрене Ивановне, за то, что она, пройдя через все тяготы жизни (неизвестно ведь, как у нее складывалась жизнь), подарила жизнь Абросиму, а еще Аверьяну и Патракею.

Мы — бессмертие для своих предков

-
Если говорить точнее, то как далеко Вы углубились в своих поисках, какие находки сделали?

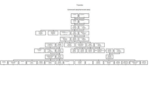
- Выяснил, что предки по линии папы были государственными крестьянами, а по маминой линии — крепостными. По отцу я сумел найти родных до десятого прадедушки Митрофана (1605 года рождения), по маме — до девятого прадеда Василия (1635 года рождения). По всем родственным фамилиям по обеим сторонам я отыскал около 9500 человек, из них только родных бабушек и дедушек насчитывается 429 человек.

Главное в этом деле понимать, что оно бесконечно и его не завершить, не поставить точку — продолжать работу могут наши дети, внуки, правнуки. В принципе, для них это все и делается. Мы, потомки, - это бессмертие для наших предков, помнишь о них — значит, не забудешь, не потеряешь себя.

- Родные, близкие понимают ценность этого труда? Поддерживают?

- Они понимают, что занятие генеалогией требует усидчивости, упорства, огромного количества времени и больших денежных расходов. Слава Богу, мои близкие с пониманием относятся к этой работе, внуки обращаются за таблицами ко мне, если им задают домашние работы по родословию.

Когда находишь выписки из архивных дел, написанных рукой какого-нибудь дьяка в XVII веке, то это неописуемое событие, которое невозможно передать словами!

- Когда-то я исключительно на воспоминаниях своего деда сумел узнать о своих родных до второй трети XIX века, но эти данные не подтверждены никакими фактами и документами. Но даже это произвело на меня впечатление. Владимир Витальевич, а каково знать о своих предках из глубины веков?

- Конечно, Максим, когда ты ощущаешь связь со своими предками, ты никогда не предашь свою Родину, своих родителей, дедушек и бабушек, не позволишь топтать врагу твою землю, могилы твоих близких, будешь дорожить памятью и передавать ее дальше. И насколько духовно богаче будет твой род!

Максим Гусев, Владимир Головкин
Максим Гусев, Владимир Головкин

Я иногда задумываюсь: почему один человек старательно занимается своей родословной, а другому это не интересно? И понимаю, что ответ-то очевиден: все это кроется в полученных генах, в воспитании в семье, где не забывали своих родных, поминали их.

- Ваша работа кому-то еще может пригодится, кроме ваших родственников?

- Думаю, мой пример может стать наукой для многих. Но, кроме того, в 2015 году я решил составить сборник всех сохранившихся ревизских сказок, метрических книг, описей, списков из всех архивов по Артинскому заводу, а также по возможности найти всех артинских, которые были записаны в других населенных пунктах. Сегодня основная работа закончена и получился трехтомник, с помощью которого любой человек, который захочет разыскать своих предков, найдет в нем информацию по своей фамилии до 1750 года. С помощью этого сборника, используя любую известную информацию (фамилия, имя, отчество, год рождения или год смерти предка), начинается ретроспективный поиск по записям от известных (или ближних) годов в глубину веков.

Начинается сборник с ревизских сказок Златоустовского, Миасского, Саткинского и Кусинского заводов, из которых в 1795 году мастеровые были переведены на Артинский завод.

Не откладывайте на «потом»!

-
Я лично знаю людей, которые вроде и хотят узнать что-то о своих предках, но, во-первых, не знают, с чего начать, а во-вторых, говорят, что займутся этим позже — мол, время еще есть...

- Мне хотелось бы дать совет подрастающему поколению: не откладывайте «на потом» составление своего древа, начинайте со школьной скамьи, когда живы еще родители, дедушки и бабушки, а может и «пра». Пишите историю своей огромной «семьи», и она останется на века! Уверен, что во всех семьях есть какие-нибудь документы, записи, таблички о своих родственниках — это бесценное сокровище, но не все дошли до того, чтобы это все систематизировать, обобщить, придать форму древа.

Не забывайте о банальной, но истинной мысли: без прошлого нет настоящего. В моей родословной по основной линии Головкиных (Вятская губерния) появились породненные рода: Блиновы, Шмаковы, Вохмянины, Криницыны, Тарасовы, Румянцевы, Семеновы, Николаевы, Кичигины и др., по нескольким поколениям удалось найти только имя представителя породненного рода. По маминой линии Трубеевы (Златоустовский и Артинский заводы Оренбургской, Пермской и Екатеринбургской губерний) породненные рода: Малышевы, Анферовы, Потемкины, Козловы, Истомины, Поповы, Глушковы, Мокрушины, Балашовы, Рухмалевы, Мотыревы и десятки других.

Максим Гусев, Владимир Головкин
Максим Гусев, Владимир Головкин
Максим Гусев, Владимир Головкин
Максим Гусев, Владимир Головкин

У каждой фамилии (рода) своя история: кто-то проживал на этом месте со дня основания, кто-то переехал позже. Большой плюс при поиске предков, если они проживали компактно и на одном месте: мои Головкины в Вятской губернии прожили 280 лет (с ~1660г. по 1941г.), по маминой линии Трубеевы на Артинском заводе прожили уже 220 лет (с 1795 года по настоящее время). На сегодняшний день в моей таблице около 2000 имен моих родных и близких, с моими внуками получается 12 поколений (по основной линии) и 8-10 поколений (по породненным линиям)…