Найти в Дзене
Эпсилон - Про

Для начинающих радиотехников. Часть 3. Учимся читать схемы и понимать что творится на плате.

Приветствую всех читателей. Я решил продолжить свой экскурс в тему для начинающих и сегодня мы поговорим про схемы, как их читать и про обозначения базовых элементов. Да, именно базовых. А делать это буду на простых и понятных примерах. Читаем схему, разбираемся в условных обозначениях. Я сам начал учиться читать простые схемы еще в школе. Да, именно в те годы, когда на уроках физики нам рассказывали электричество, но читать схемы я научился чуть раньше. Чтобы понять, как читать схемы, нужно понять пару важных аспектов. Все схемы начинаются из источника. Если простая схема, слева располагаем источник питания, если схема имеет источник сигнала и источник питания, слева располагаем источник сигнала, справа от всей схемы располагаем источник питания. На схеме мы видим источник питания, от которого идет один провод на выключатель, от выключателя на лампочку, а далее на отрицательную клему батарейки. Читается схема именно так, и не как иначе. С чего вдруг понимать много вопросов сразу, а

Приветствую всех читателей. Я решил продолжить свой экскурс в тему для начинающих и сегодня мы поговорим про схемы, как их читать и про обозначения базовых элементов. Да, именно базовых. А делать это буду на простых и понятных примерах.

Читаем схему, разбираемся в условных обозначениях.

Я сам начал учиться читать простые схемы еще в школе. Да, именно в те годы, когда на уроках физики нам рассказывали электричество, но читать схемы я научился чуть раньше. Чтобы понять, как читать схемы, нужно понять пару важных аспектов. Все схемы начинаются из источника. Если простая схема, слева располагаем источник питания, если схема имеет источник сигнала и источник питания, слева располагаем источник сигнала, справа от всей схемы располагаем источник питания.

Схема подключения лампочки
Схема подключения лампочки

На схеме мы видим источник питания, от которого идет один провод на выключатель, от выключателя на лампочку, а далее на отрицательную клему батарейки. Читается схема именно так, и не как иначе. С чего вдруг понимать много вопросов сразу, а дело все в том, что электричество движется от положительного полюса к отрицательному.

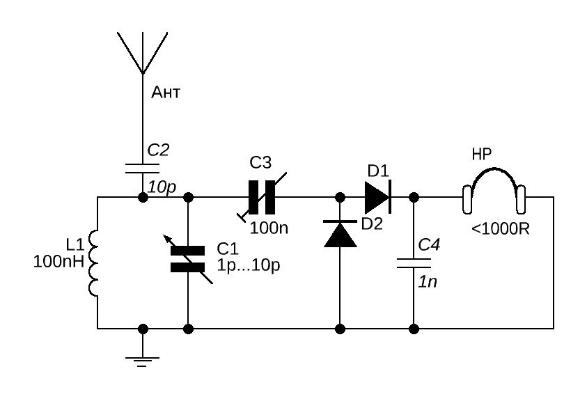
Усложним задачу, следующее изображение - детекторный приемник, который может принимать УКВ диапазон.

Схема УКВ детекторного радиоприемника, который работает по схеме усиления напряжения
Схема УКВ детекторного радиоприемника, который работает по схеме усиления напряжения

Пробежимся по схеме. Антенна и заземление это как положительный и отрицательный вывод батарейки. Переменный ток, сформированный радиоволной попадает на колебательный контур и преобразуется в сигнал. Сигнал высокочастотный, и его нужно превратить в низкочатотный. Это делает конденсатор (убирает некоторые помехи), диод D1 в схеме является детектором, а D2, применяется совместно с конденсатором C3, и незначительно усиливает сигнал. Через конденсатор C4 он сигнал подается на высокоомные наушники типа Тон 2. А теперь разберемся во всех основных компонентах, как они нарисованы в схемах.

Основные компоненты современной схемы
Основные компоненты современной схемы

На изображении выше мы видим современные компоненты, которые могут встречаться в схемах. На большей их части построены самые простые проекты. Но некоторые - практически уникальны по своим функциям. Про каждый компонент можно найти много информации в литературе, но важность их не исключает и простоту понимания. Подробнее можно почитать в книге Борисова "Юный радиолюбитель", там на столько красиво описано, что можно даже удивляться его языку.

А теперь рассмотрим более сложную схему, приемника на 1 транзисторе.

УКВ приемник на одном транзисторе, который выполняет не одну роль, а несколько. Усилитель радиочастоты, синхронно-фазовый детектор, усилитель низкой частоты, фильтр низкой частоты.
УКВ приемник на одном транзисторе, который выполняет не одну роль, а несколько. Усилитель радиочастоты, синхронно-фазовый детектор, усилитель низкой частоты, фильтр низкой частоты.

Да, такие вот приемники весьма интересны для начинающих, найден он на просторах интернета и собрать не сложно. Сложнее подобрать транзистор, так как нужен только высокочастотный и который может похвастаться хорошим усилением. Для такого приемника можно собрать усилитель и слушать на низкоомных наушниках. Но это уже другая история. Поясняю для фанатов старой школы, GND - в современных схемах не всегда означает заземление, это еще и общий минус.

Для того, чтобы понять все тонкости схем, нужно попытаться собрать что-то простое и что обязательно начнет работать. Для тех, кто начинает свой путь радиотехника любителя, у меня есть домашнее задание. Разобраться в схеме и самостоятельно собрать ее и прислать в комментарий фото или видео полученной схемы. Профессионалы расслабьтесь, схема простая из школьного курса.

Задание. Определите типы подключения ламп в цепи, и проведите эксперименты с лампами. Поочередно отключите втору и третью лампу, посмотрите, что происходит.
Задание. Определите типы подключения ламп в цепи, и проведите эксперименты с лампами. Поочередно отключите втору и третью лампу, посмотрите, что происходит.

Вот такое простое задание. Жду в комментариях. А пока мы продолжим курс молодого бойца. Пока вы изучаете все что я написал, я начну новую статью, которая будет еще интереснее. Намек про статью в домашнем задании.