Добавить в корзинуПозвонить
Найти в Дзене
Radio-любитель

Универсальное зарядное устройство для литиевых аккумуляторов

Всем здравствуйте. Сегодняшние реалии таковы, что литиевые батареи являются широко используемым источником энергии. Описываемое в статье зарядное устройство позволяет заряжать аккумуляторы LiPo, Li-lon, LiFePO4, обеспечивая контроль за правильным процессом зарядки. Благодаря использованию одного из новейших контроллеров заряда BQ25300 от Texas Instruments конструкция состоит всего из нескольких элементов. Универсальная схема зарядного устройства, выполнена на микросхеме BQ25300 и предназначена для зарядки одной батареи LiPo, Li-lon или LiFePO4 с выбором зарядного тока 0,5 А, 1 А, 2 А с сохранением высокого КПД> 85 %. Зарядное устройство является автономным устройством и не требует для работы системы диспетчеризации, все настройки устанавливаются с помощью перемычек. BQ25300 — контроллер понижающего импульсного преобразователя, адаптированный для зарядки литиевых аккумуляторов с алгоритмом CC/CV. Блок схема микросхемы представлена на рисунке. Микросхема имеет встроенные средства защиты,

Всем здравствуйте. Сегодняшние реалии таковы, что литиевые батареи являются широко используемым источником энергии. Описываемое в статье зарядное устройство позволяет заряжать аккумуляторы LiPo, Li-lon, LiFePO4, обеспечивая контроль за правильным процессом зарядки. Благодаря использованию одного из новейших контроллеров заряда BQ25300 от Texas Instruments конструкция состоит всего из нескольких элементов.

Универсальная схема зарядного устройства, выполнена на микросхеме BQ25300 и предназначена для зарядки одной батареи LiPo, Li-lon или LiFePO4 с выбором зарядного тока 0,5 А, 1 А, 2 А с сохранением высокого КПД> 85 %. Зарядное устройство является автономным устройством и не требует для работы системы диспетчеризации, все настройки устанавливаются с помощью перемычек.

BQ25300 — контроллер понижающего импульсного преобразователя, адаптированный для зарядки литиевых аккумуляторов с алгоритмом CC/CV. Блок схема микросхемы представлена на рисунке.

Блок схема микросхемы BQ25300
Блок схема микросхемы BQ25300

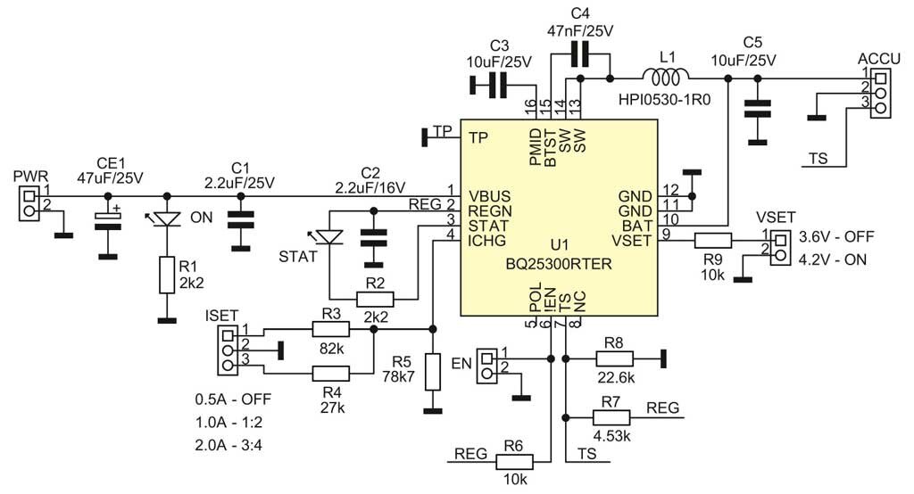
Микросхема имеет встроенные средства защиты, необходимые для требуемой зарядки аккумуляторов, такие как режим обнаружения неисправного аккумулятора, режим предварительной зарядки с уменьшенным током, защита от перезаряда, таймер безопасности и термозащита батареи используется датчик на термисторе NTC. Принципиальная схема зарядного устройства представлена ​​на рисунке.

Схема зарядного устройства
Схема зарядного устройства

Питание 5 В подается через разъем PWR и требует источник питания с минимальной мощностью 2 А. Микросхема BQ25300 допускает более широкий диапазон питающих напряжений, но требует соответствующих коррекция используемых компонентов. Светодиод ON указывает на наличие питания. Зарядный ток устанавливается резистором, подключенным к выводу ICHG (вывод 4 микросхемы U1). В конструкции ток задается резистором R5 и резисторами R3 или R4, включенными параллельно перемычкой ISET. Их общее значение определяет зарядный ток:

• R5 = 78,7 кОм: 0,5 А,
• параллельное соединение R5 | R3: 1 А,
• параллельное соединение R5 | R4: 2 А.

Замыкание перемычки EN активирует микросхему зарядного устройства. В зависимости от типа батареи используется перемычка VSET, чтобы установить выходное напряжение зарядного устройства на уровне 3,6 В (перемычка разомкнута) для батареи LiFePO4 и 4,2 В (закороченная перемычка) для батарей Li-Ion и LiPo. Делитель элементов R7 и R8 поляризует внешний термистор NTC 10 кОм, подключенный между контактом 3 разъема ACCU и заземлением микросхемы на контакте 2.

Заряжаемый аккумулятор подключается к контактам 1 (+) и 2 (-) разъема ACCU. Светодиод STAT показывает состояние процесса зарядки. Непрерывное свечение диода указывает на процесс зарядки, мигание с частотой 1 Гц превышение рабочей температуры микросхемы или аккумулятора, перезаряд аккумулятора, превышение времени зарядки до достижения заряда аккумулятора или выход из строя зарядного устройства. Схема выполнена на небольшой двухсторонней печатной плате, вид которой представлена ​​на рисунке.

Вид платы
Вид платы

Вариант печатной платы
Вариант печатной платы

Первое включение зарядного устройства следует производить от лабораторного источника питания с ограничением и измерением тока, а также полным контролем тока и выходного зарядного напряжения. Термистор NTC должен быть размещен рядом с батареей. Обеспечиваем соответствующее сечение соединительных проводов и их максимально возможную короткую длину.

После установки перемычек ISET/VSET и EN проверяются выходные напряжения для выбранного типа батарей. После подключения аккумуляторной батареи проверяется ток и напряжение конца заряда, работу тепловой защиты и сигнализацию режимов в полном цикле. Если измерения прошли успешно для всех настроек VSET/ISET, зарядное устройство готово к работе. Статья больше ознакомительная, в том, что есть такие микросхемы, которые управляют всем процессом от начала до конца.

-5