Добавить в корзинуПозвонить
Найти в Дзене
Вячеслав Калашник

ПРибор ОБНАРУЖЕНИЯ ОБРЫВА В КАБЕЛЕ.

Прибор обнаружения обрыва в кабеле. Принцип действия основан на прослушивании звуковых щелчков, вызванных искровым разрядом. Обычно разрыв в кабеле составляет 0,5 – 2мм. Такой разрыв легко пробивается напряжением в 3 - 4 кВ. При этом необходимо учесть, что внутреннее сопротивление источника высокого напряжения очень большое, а сопротивление в месте разрыва может быть маленькое. Это приведет к отсутствию щелчков, поэтому в выходную цепь источника высокого напряжения обязательно нужно поставить разрядник. Он не позволит закоротить источник высокого напряжения. Перед поиском необходимо отключить всех потребителей электроэнергии, так как высоким напряжением можно повредить изоляцию потребителей электроэнергии. СТРОГО СОБЛЮДАТЬ ПРАВИЛА ТЕХНИКИ БЕЗОПАСНОСТИ ПРИ РАБОТЕ В ЭЛЕКТРОУСТАНОВКАХ С ВЫСОКИМ РАБОЧЕМ НАПРЯЖЕНИИ. Обычно обрыв проводки находится на глубине 1-2см в штукатурке или в соединительной коробке. Место повреждения легко обнаруживается по световой вспышке и по звуку хлопка разряда.

Прибор обнаружения обрыва в кабеле.

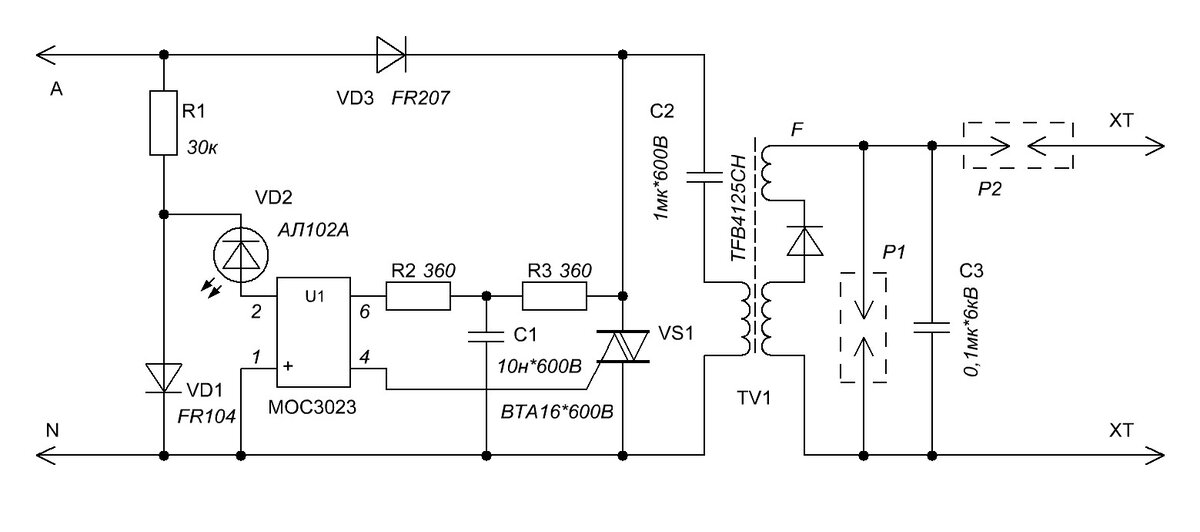
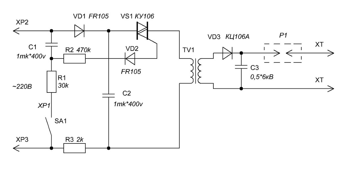
Принцип действия основан на прослушивании звуковых щелчков, вызванных искровым разрядом. Обычно разрыв в кабеле составляет 0,5 – 2мм. Такой разрыв легко пробивается напряжением в 3 - 4 кВ. При этом необходимо учесть, что внутреннее сопротивление источника высокого напряжения очень большое, а сопротивление в месте разрыва может быть маленькое. Это приведет к отсутствию щелчков, поэтому в выходную цепь источника высокого напряжения обязательно нужно поставить разрядник. Он не позволит закоротить источник высокого напряжения. Перед поиском необходимо отключить всех потребителей электроэнергии, так как высоким напряжением можно повредить изоляцию потребителей электроэнергии. СТРОГО СОБЛЮДАТЬ ПРАВИЛА ТЕХНИКИ БЕЗОПАСНОСТИ ПРИ РАБОТЕ В ЭЛЕКТРОУСТАНОВКАХ С ВЫСОКИМ РАБОЧЕМ НАПРЯЖЕНИИ. Обычно обрыв проводки находится на глубине 1-2см в штукатурке или в соединительной коробке. Место повреждения легко обнаруживается по световой вспышке и по звуку хлопка разряда. Принципиальная схема прибора представлена на рис.1. При положительной полуволне сетевого напряжения через диод VD3 происходит заряд до амплитудного значения конденсатора С2. Одновременно протекает прямой ток через диод VD1 и падение напряжения на нем составляет 1В. Светодиод VD1 и светодиод оптрона U1 не излучают свет и поэтому симистор VS1 закрыт. При отрицательной полуволне сетевого напряжения диод VD3 закрыт, а светодиод VD1 и светодиод оптрона U1 излучают свет и поэтому симистор VS1 открыт. Заряженный конденсатор С2 начинает разряжаться на первичную обмотку трансформатора TV1 (через открытый симистор VS1). В последовательном резонансном контуре возникают затухающие колебания. Во вторичной обмотке трансформатора TV1возникают высоковольтные колебания, которые тут же выпрямляются и заряжают высоковольтный конденсатор С3. Разрядник Р1 предохраняет от перенапряжения трансформатор TV1. По мере накопления энергии в конденсаторе – на нем увеличивается напряжение и когда оно превышает напряжение пробоя разрядника Р2 происходит разряд конденсатора С3 на испытуемую цепь. В месте разрыва цепи происходит пробой (искровой разряд создает звуковой щелчок). Перемещаясь вдоль испытуемой цепи – определяем место, где щелчки имеют наибольшую интенсивность. Это и есть место обрыва испытуемой цепи. Разрядники можно сделать самим [1]. Удобно использовать разрядники фирмы EPCOS на соответствующее напряжение (А71-Н36Х -3600В, А71-Н45Х -4500В, А71-25Х -2500В). Конденсатор С3 марки К75-53 на 6кВ. Можно набрать емкость конденсаторами меньшей емкости с рабочим напряжением более5кВ. Трансформатор TV1 от цветного кинескопного телевизора или дисплея ТДКС. Регулировать выходное высоковольтное напряжение можно путем включение различных первичных обмоток трансформатора. На рис.2 показана электрическая принципиальная схема другого варианта прибора. Это схема прибора электрического поджига газа от газовой плиты с добавлением выпрямительного диода, разрядников, высоковольтного конденсатора. Радиолюбители могут этот блок «ИСКРА» снять от старых газовых плит. Работает этот блок аналогично предыдущему.

1. СамЭлектрик.ру Генератор высоковольтных импульсов для поиска обрыва в электропроводке. Марченко Б.Д.

-2