Добавить в корзинуПозвонить
Найти в Дзене

Прогноз на 16.50 17.08.22 на рынке акций Мосбиржи

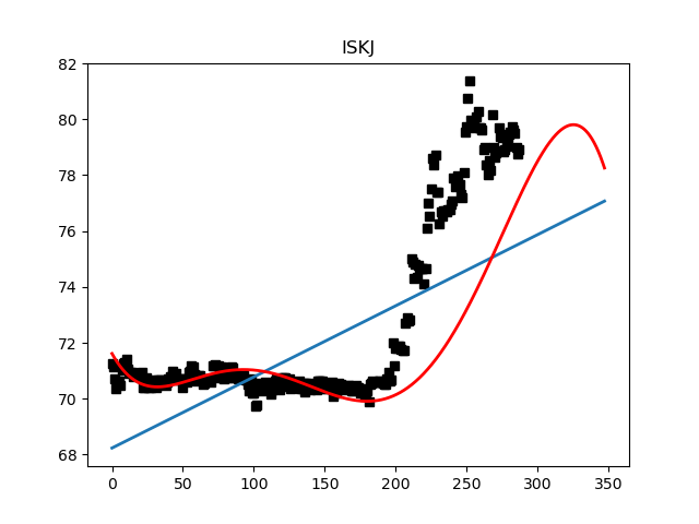
Добрый день. Вот результаты исследований данных последних пары дней. 7 лучших инструментов к 16.50 по м.в. в рейтинге суммы производной и половины второй производной в этот момент многочлена наилучшего приближения пятой степени в гильбертовом пространстве. А вот разброс цен по этим инструментам, который оптимизирует ожидание покупки или продажи акций с точки зрения мат. статистики. интерв. ср.кв.укл. от матож. инстр. с тикером ISKJ :( 69.27902744801848 , 76.00625032975931 ) ISKJ произв Стекл.= -0.16399999999999865 степень многочлена= 5 iISKCH интерв. ср.кв.укл. от матож. инстр. с тикером POLY :( 331.2424039482376 , 373.4215135775357 ) POLY произв Стекл.= -0.4600000000000023 степень многочлена= 5 POLYmetal интерв. ср.кв.укл. от матож. инстр. с тикером KZOS :( 94.3564898856764 , 98.9247601143236 ) KZOS произв Стекл.= -0.11999999999999886 степень многочлена= 5 OrgSnt интерв. ср.кв.укл. от матож. инстр. с тикером AGRO :( 883.1455843408894 , 902.3348280302448 ) AGRO произв Стекл.=

Добрый день. Вот результаты исследований данных последних пары дней. 7 лучших инструментов к 16.50 по м.в. в рейтинге суммы производной и половины второй производной в этот момент многочлена наилучшего приближения пятой степени в гильбертовом пространстве.

-2

-3

-4

-5

Я бы порекомендовал присмотреться к этому инструменту
Я бы порекомендовал присмотреться к этому инструменту

-7

А вот разброс цен по этим инструментам, который оптимизирует ожидание покупки или продажи акций с точки зрения мат. статистики.

интерв. ср.кв.укл. от матож. инстр. с тикером ISKJ :( 69.27902744801848 , 76.00625032975931 )

ISKJ произв Стекл.= -0.16399999999999865

степень многочлена= 5

iISKCH

интерв. ср.кв.укл. от матож. инстр. с тикером POLY :( 331.2424039482376 , 373.4215135775357 )

POLY произв Стекл.= -0.4600000000000023

степень многочлена= 5

POLYmetal

интерв. ср.кв.укл. от матож. инстр. с тикером KZOS :( 94.3564898856764 , 98.9247601143236 )

KZOS произв Стекл.= -0.11999999999999886

степень многочлена= 5

OrgSnt

интерв. ср.кв.укл. от матож. инстр. с тикером AGRO :( 883.1455843408894 , 902.3348280302448 )

AGRO произв Стекл.= -1.240000000000009

степень многочлена= 5

AGRO-гдр

интерв. ср.кв.укл. от матож. инстр. с тикером RUGR :( 18.6871946974773 , 19.903531946121323 )

RUGR произв Стекл.= 0.035200000000000384

степень многочлена= 5

Rugran

интерв. ср.кв.укл. от матож. инстр. с тикером MTLRP :( 165.5084308014189 , 167.92490253191443 )

MTLRP произв Стекл.= 0.06999999999999887

степень многочлена= 5

MechelP

интерв. ср.кв.укл. от матож. инстр. с тикером NMTP :( 4.8393568135885205 , 5.044719841463743 )

NMTP произв Стекл.= -0.004999999999999893

степень многочлена= 5