Добавить в корзинуПозвонить
Найти в Дзене
Свел Электрик

Подборка принципиальных схем лабораторных источников питания и стабилизированных регуляторов напряжения

Наверное каждый искал подходящую для себя схему лабораторного БП, - простую, надежную, такую, что бы на все случаи жизни. Может быть, и сейчас кто-то ищет.
В данном обзоре содержится подборка схем ЛИП разных производителей и авторов, - тех, чьи схемы (судя по описаниям на форумах) были повторены неоднократно. В схеме ЛИП на рис.1 замена ОУ на иные типы нежелательна, т.к. граничное напряжение питания типовых общего применения ОУ не превышает +/-15В. Спецификация на MC34071 здесь https://www.onsemi.com/pdf/datasheet/mc34071-d.pdf
На рис.2 - внешний вид источника постоянного тока Б5-7. Разработан и построен в далекие 60-е прошлого века, когда светодиоды были дефицитны, как и кремниевые мощные транзисторы. Зато германиевые транзисторы были в избытке. Сложность использования германиевых транзисторов в мощных каскадах объяснялась высоким значением и нестабильностью обратных токов этих транзисторов. Поэтому конструкторы шли на всевозможные ухищрения, усложняющие схему (рис.3). Так, например,

Наверное каждый искал подходящую для себя схему лабораторного БП, - простую, надежную, такую, что бы на все случаи жизни. Может быть, и сейчас кто-то ищет.
В данном обзоре содержится подборка схем ЛИП разных производителей и авторов, - тех, чьи схемы (судя по описаниям на форумах) были повторены неоднократно.

Рис.1 Принципиальная схема ЛИП с узлом плавного ограничения тока и источником образцового напряжения на ОУ.
Рис.1 Принципиальная схема ЛИП с узлом плавного ограничения тока и источником образцового напряжения на ОУ.

В схеме ЛИП на рис.1 замена ОУ на иные типы нежелательна, т.к. граничное напряжение питания типовых общего применения ОУ не превышает +/-15В. Спецификация на MC34071 здесь https://www.onsemi.com/pdf/datasheet/mc34071-d.pdf
На рис.2 - внешний вид источника постоянного тока Б5-7.

Рис.2 Б5-7 - источник постоянного тока
Рис.2 Б5-7 - источник постоянного тока

Разработан и построен в далекие 60-е прошлого века, когда светодиоды были дефицитны, как и кремниевые мощные транзисторы. Зато германиевые транзисторы были в избытке. Сложность использования германиевых транзисторов в мощных каскадах объяснялась высоким значением и нестабильностью обратных токов этих транзисторов. Поэтому конструкторы шли на всевозможные ухищрения, усложняющие схему (рис.3).

Рис.3 принципиальная схема источника постоянного тока Б5-7
Рис.3 принципиальная схема источника постоянного тока Б5-7

Так, например, регулирующий каскад Б5-7 был выполнен на 8-ми транзисторах (Т2-Т4, Т7, Т8, Т10-Т12), синхронно управляемых схемой управления на транзисторах Т13-Т16. Причем, группа транзисторов Т2-Т4/ Т7/Т8 и резисторы R8/R15 образуют регулируемый балластный узел, на котором рассеивается большая часть общей мощности регулирующего каскада. На транзисторах Т5, Т6, Т9 выполнен стабилизатор напряжения питания схемы управления. При токовых перегрузках и КЗ на выходе срабатывала защита, выполненная на поляризованном реле Р1. Контактами этого реле при его срабатывании загоралась индикаторная лампа Л2 и отключалась схема управления, обесточивая выход Б5-7. Чувствительность реле регулируется потенциометром R6 при настройке.
Регулировка выходного напряжения разбита на диапазоны, коммутируемые переключателем Б2 (обмотки трансформатора и резистивный делитель в цепи входного напряжения). В пределах этих диапазонов производится плавная регулировка выходного напряжения.
Б5-7 применялся в разработке, производстве и настройке радиоизмерительной аппаратуры.
Рабочий диапазон выходного напряжения: от 0 В до 30 В;
Номинальный ток нагрузки: 3 А;
Основная погрешность установки выходного напряжения для максимального значения: ±3%;
Эффективное значение напряжения пульсаций: 1 мВ;
Время установления выходного напряжения: 2 с;
Полное выходное сопротивление: 2 Ом;
Потребляемая мощность: 250 В·А;
Габаритные размеры: 130x232x466 мм;
Масса прибора: 11 кг.

Рис.4 ЛИП отечественного производства для радиолюбителей "Марс" +1,5В...+15В/1А
Рис.4 ЛИП отечественного производства для радиолюбителей "Марс" +1,5В...+15В/1А
Рис.5 Принципиальная схема ЛИП на транзисторах
Рис.5 Принципиальная схема ЛИП на транзисторах

На рис.5 показана схема ЛИП, собранная мною в качестве эксперимента и успешно отработавшая в макетном варианте несколько недель (до разборки). Из особенностей, - необходимость применения маломощных транзисторов с высоким коэффициентом усиления (>250).

Рис.6 Принципиальная схема ЛИП с применением регулируемого интегрального стабилизатора
Рис.6 Принципиальная схема ЛИП с применением регулируемого интегрального стабилизатора

На рис.6 изображена достаточно популярная схема ЛИП с минимальным количеством компонентов и высокими эксплуатационными характеристиками. Схема успешно повторялась многими любителями. Модифицированные варианты схемы есть в сети.
Замена ОУ LM301А на иной тип ОУ невозможна без доработки/изменения схемы. Спецификация на LM301А:
https://www.ti.com/lit/ds/symlink/lm101a-n.pdf

Рис.7 Принципиальная схема популярного ЛИП
Рис.7 Принципиальная схема популярного ЛИП

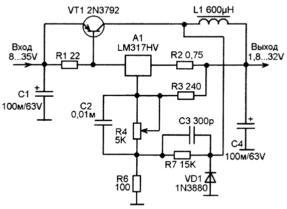
Схема ЛИП на рис.7 является модификацией схемы ЛИП на рис.1. Разница заключается в узле ИОН, который в данной схеме выполнен на стабилитроне с источником тока на полевом транзисторе.

Рис.8 Принципиальная схема импульсного (ШИМ) стабилизированного регулируемого БП
Рис.8 Принципиальная схема импульсного (ШИМ) стабилизированного регулируемого БП

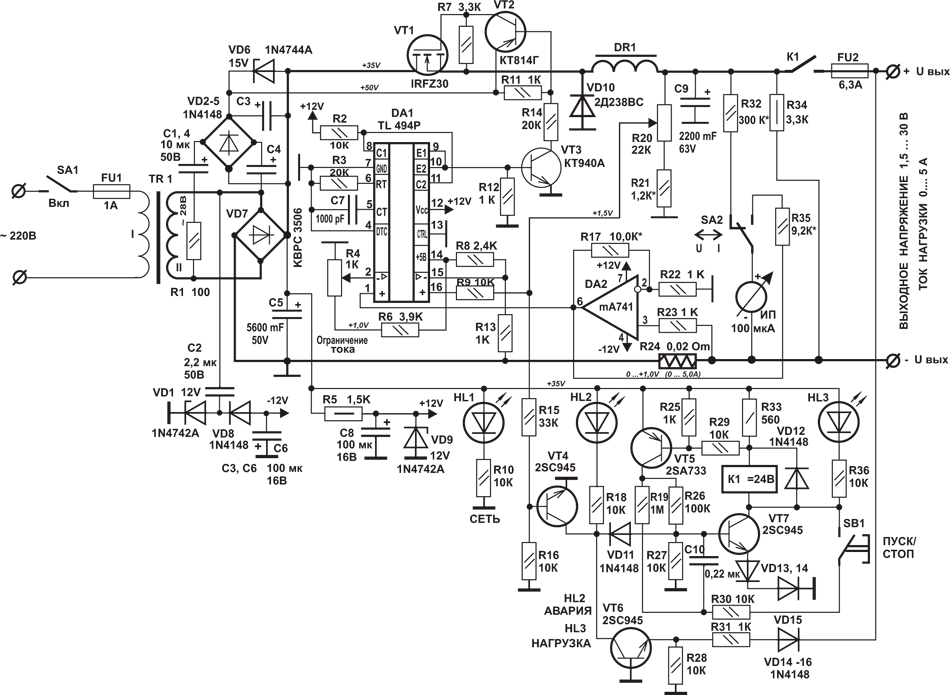
Схема на рис.8 описана подробно здесь https://narovol.narod.ru/_bk_24D7CFRYbt/charge/charge_12.html под названием ЛАБОРАТОРНЫЙ БЛОК ПИТАНИЯ (и далее). Однако вряд ли этому БП действительно доступны такие свойства, как низкий (единицы милливольт) уровень шума на выходных шинах, способность защиты слаботочной нагрузки, - в отличии от ЛИП на предыдущих схемах статьи. Наличие защиты, - хорошо; неплохие регулировочные параметры по напряжению и ограничению тока, - неплохо. Но схема перегружена компонентами и сложна для повторения.
Гораздо проще выглядит схема импульсного регулируемого стабилизатора на рис.9

Рис.9 Принципиальная схема китайского модуля регулируемого стабилизированного ШИМ DC-DCпреобразователя с регулировкой выходного напряжения ()0В...+30В) и лимитом тока (0,1А...3 или 5А, - в зависимости от модификации)
Рис.9 Принципиальная схема китайского модуля регулируемого стабилизированного ШИМ DC-DCпреобразователя с регулировкой выходного напряжения ()0В...+30В) и лимитом тока (0,1А...3 или 5А, - в зависимости от модификации)

Компактность модуля с такими параметрами (рис.10) так же - впечатляет.

Рис.10 Внешний вид модуля регулируемого стабилизированного DC-DCпреобразователя
Рис.10 Внешний вид модуля регулируемого стабилизированного DC-DCпреобразователя

Правда, для эксплуатации модуля при выходных параметрах выше средних от заявленных, необходимо обеспечить дополнительное охлаждение, как для корпуса микросхемы U1, так и для дросселя L1.

Схема следующего регулятора напряжения (рис.11) относится к так называемым релейным импульсным стабилизаторам. Схемы управления этих устройств просты и эффективны, - преобразуют отслеживаемую разницу заданного выходного напряжения в логические уровни управления силовым ключом.
Частота коммутации таких устройств имеет значительный разброс, зависящий от входного/выходного напряжения, тока нагрузки, параметров дросселя (L1 - в данном случае) и конденсатора (С4), образующих, как фильтр, так и шлюз - для "перекачки" мощности от источника питания - к нагрузке.

Рис.11 Принципиальная схема импульсного регулируемого стабилизатора напряжения с применением интегрального стабилизатора.
Рис.11 Принципиальная схема импульсного регулируемого стабилизатора напряжения с применением интегрального стабилизатора.

Схема на рис.11 достаточно проста и легко повторяется в любительских условиях, но имеет ряд недостатков:
1. ввиду ограниченного частотного диапазона LM317, индуктивность дросселя должна выбираться относительно большой (не ниже указанного на схеме значения). В результате частота коммутации не превышает 10кГц...12кГц. Любая попытка по повышению частоты коммутации (уменьшение индуктивности дросселя, например) приведет к разогреву LM317 из-за возбуждения микросхемы с возможным выходом ее из строя.
2. При работе в составе импульсного БП, встроенная токовая защита LM317 может работать некорректно.

Рис.12 ШИМ DC-DC стабилизированный регулятор напряжения на базе таймера LM555
Рис.12 ШИМ DC-DC стабилизированный регулятор напряжения на базе таймера LM555

Схема на рис.12 достаточно проста для повторения. Однако с изменением выходных параметров (ток, напряжение) частота коммутации (преобразования) будет меняться ввиду изменения сопротивления встроенного делителя напряжения, определяющего опорные значения напряжения компараторов микросхемы.
Частоту преобразования не следует выбирать свыше 20кГц. Индуктивность дросселя не должна быть ниже 200мкГн.

Схемы ЛИП с импульсным предрегулятором сочетают в себе лучшие качества ИИП и "аналоговых" регулируемых стабилизаторов. Схемотехнически они не намного сложнее обычных ЛИП, но имеют огромное преимущество в виде большого КПД, относительной компактности, относительно малым тепловым излучением.

Рис.13 Принципиальная схема ЛИП с интегральным регулируемым стабилизатором и тиристорным предрегулятором с фазовым управлением.
Рис.13 Принципиальная схема ЛИП с интегральным регулируемым стабилизатором и тиристорным предрегулятором с фазовым управлением.

Схема ЛИП с тиристорным предрегулятором на рис.13 работает следующим образом. Компаратор на ОУ LM301А отслеживает величину напряжения на IN/OUT микросхемы LT1083, управляя узлом коммутации тиристоров на компараторах LT1083, осуществляющих фазовое управление тиристорами. Тиристоры, в свою очередь, обеспечивают уровень напряжения на IN LT1083 в зависимости от выходного напряжения (OUT LT1083) ЛИП, поддерживая неизменным падение напряжения на IN/OUT LT1083.

Рис.14 Принципиальная схема ЛИП с интегральным регулируемым стабилизатором и импульсным предрегулятором с транзисторным силовым ключом
Рис.14 Принципиальная схема ЛИП с интегральным регулируемым стабилизатором и импульсным предрегулятором с транзисторным силовым ключом

Схема ЛИП с предрегулятором на рис.14 значительно проще во многом - за счет отсутствия схемы управления тиристорами и за счет использования оптрона. Предрегулятор работает в релейном режиме с частотой коммутации, зависимой от выходных параметров ЛИП.

Рис.15 Принципиальная схема ЛИП с интегральным регулируемым стабилизатором и  ШИ- предрегулятором на микросхеме с встроенным силовым ключом.
Рис.15 Принципиальная схема ЛИП с интегральным регулируемым стабилизатором и ШИ- предрегулятором на микросхеме с встроенным силовым ключом.

Схема ЛИП с предрегулятором на рис.15 может быть использована в качестве примера для построения более совершенного ЛИП.

Рис.16а
Рис.16а
Рис.16б
Рис.16б
Рис.16в
Рис.16в

На рис.16а...рис.16в приведено описание одного из первых (надеюсь, что - самого первого) ЛИП с импульсным предрегулятором.

И в заключении обзора привожу список ссылок на ресурсы с описанием конструкций (интересных, на мой взгляд) ЛИП некоторых авторов.

https://radiostorage.net/5228-skhema-laboratornogo-bloka-pitaniya-dlya-nalazhivaniya-usilitelej-zch.html

http://vprl.ru/publ/istochniki_pitanija/bloki_pitanija/blok_perekljuchenija_obmotok_transformatora_dlja_laboratornogo_bloka_pitanija/11-1-0-59

http://radio-uchebnik.ru/shem/9-istochniki-pitaniya/1311-usovershenstvovannyj-laboratornyj-blok-pitaniya

https://schematicsblog.com/bloki-pitaniya/617-laboratornyi-impylsnyi-blok-pitaniia-na-mikrosheme-l4960-220-5-40-volt-2-5-ampera.html