Добавить в корзинуПозвонить
Найти в Дзене
МАТЕМАТИКА ЕГЭ

Как решать параметр?

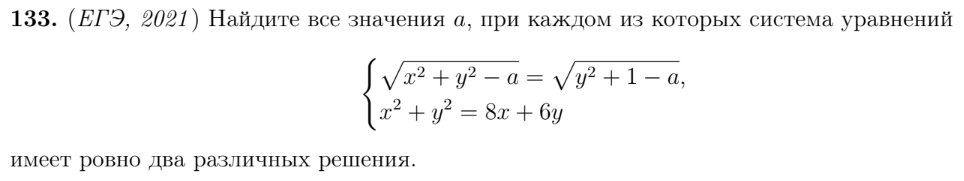
Всем привет Задание с параметром является самым непопулярным из всего пула задач. К нему приступают в самую последнюю очередь, когда попытали свои силы на 18, а еще чаще даже не обращают на него внимание Но давайте попробуем разобраться, а действительно ли там все так страшно Для примеры возьмем задачу с ЕГЭ прошлого 2021-го года На первый взгляд выглядит ужасно, но давайте разбираться Для начала возьмем первое уравнение и возведем его в квадрат. В таком случае мы получим, что уравнение двух прямых х=1 х=-1 Так же необходимо учесть ОДЗ для подкоренных выражений Теперь возьмем второе уравнение. После небольших преобразований мы получаем, что это уравнение окружности с центром в точке (4;3) и радиусом 5 Таким образом мы получаем, что нам надо найти такие "а", при которых две прямые будут пересекать данную окружность в двух различных точка (при различных "х") Записали систему с учетом преобразований и ОДЗ Для этого изобразим все на графике и получим точки пересечения, от которых будет отт

Всем привет

Задание с параметром является самым непопулярным из всего пула задач. К нему приступают в самую последнюю очередь, когда попытали свои силы на 18, а еще чаще даже не обращают на него внимание

Но давайте попробуем разобраться, а действительно ли там все так страшно

Для примеры возьмем задачу с ЕГЭ прошлого 2021-го года

На первый взгляд выглядит ужасно, но давайте разбираться

Для начала возьмем первое уравнение и возведем его в квадрат. В таком случае мы получим, что уравнение двух прямых х=1 х=-1

-2

Так же необходимо учесть ОДЗ для подкоренных выражений

Теперь возьмем второе уравнение. После небольших преобразований мы получаем, что это уравнение окружности с центром в точке (4;3) и радиусом 5

-3

Таким образом мы получаем, что нам надо найти такие "а", при которых две прямые будут пересекать данную окружность в двух различных точка (при различных "х")

-4

Записали систему с учетом преобразований и ОДЗ

Для этого изобразим все на графике и получим точки пересечения, от которых будет отталкиваться в отыскании интервала

-5

Предельной точки сверху будет у=3, а снизу у=-1. Данные точки мы можем определить по уравнению окружности, если подставим туда вместо х единицу

Таким образом мы из рисунка сразу же получаем готовый интервал

В итоге задача занимает места даже меньше, чем некоторые 12 задачи, а времени даже меньше

В ближайшее время мы продолжим похождения по параметрам и работе с графиками, чтобы они перестали казаться непроходимыми монстрами

До скорых встреч

Иван

Первая рукотворная кружечка)
Первая рукотворная кружечка)