Добавить в корзинуПозвонить
Найти в Дзене

Масштабное внедрение Directum RX в «Газпром инвест»на ОС Linux и СУБД Postgres Pro

ООО «Газпром инвест» — на 100% дочернее общество ПАО «Газпром», единый технический заказчик по реализации инвестиционных проектов. Основные направления работы — проектирование, строительство и ввод в эксплуатацию объектов газовой отрасли промышленного и гражданского назначения. Цели и задачи проекта Компании ООО «Газпром инвест» требовалось заменить информационную систему, которая перестала отвечать текущим потребностям. Ей не хватало функциональности, гибкости, дружелюбного интерфейса. Поэтому в ходе анализа рынка было принято решение о ее замене и переходе на полностью российский продукт для управления цифровыми процессами и документами Directum RX, который отвечал всем заявленным требованиям. Подрядчиком на проекте выступила ГК Innostage, бизнес-партнер Directum. С помощью системы компания ООО «Газпром инвест» планировала: Решение В рамках исполнения поручений ПАО «Газпром» по импортозамещению программных продуктов архитектурное решение Directum RX требовало развертывания на ОС семе
Оглавление

ООО «Газпром инвест» — на 100% дочернее общество ПАО «Газпром», единый технический заказчик по реализации инвестиционных проектов. Основные направления работы — проектирование, строительство и ввод в эксплуатацию объектов газовой отрасли промышленного и гражданского назначения.

  • 5000 пользователей
  • 12 филиалов
  • 650 000 задач в системе за 3 месяца
  • >1,3млн документов в системе за 3 месяца

Цели и задачи проекта

Компании ООО «Газпром инвест» требовалось заменить информационную систему, которая перестала отвечать текущим потребностям. Ей не хватало функциональности, гибкости, дружелюбного интерфейса. Поэтому в ходе анализа рынка было принято решение о ее замене и переходе на полностью российский продукт для управления цифровыми процессами и документами Directum RX, который отвечал всем заявленным требованиям. Подрядчиком на проекте выступила ГК Innostage, бизнес-партнер Directum.

С помощью системы компания ООО «Газпром инвест» планировала:

  • повысить качество делопроизводственных процессов и уровень исполнительской дисциплины за счет настройки «сквозного» контроля работ в разрезе филиалов;
  • выстроить единое информационное пространство компании;
  • нивелировать санкционные риски через внедрение импортонезависимой информационной системы на базе свободного инфраструктурного ПО.

Решение

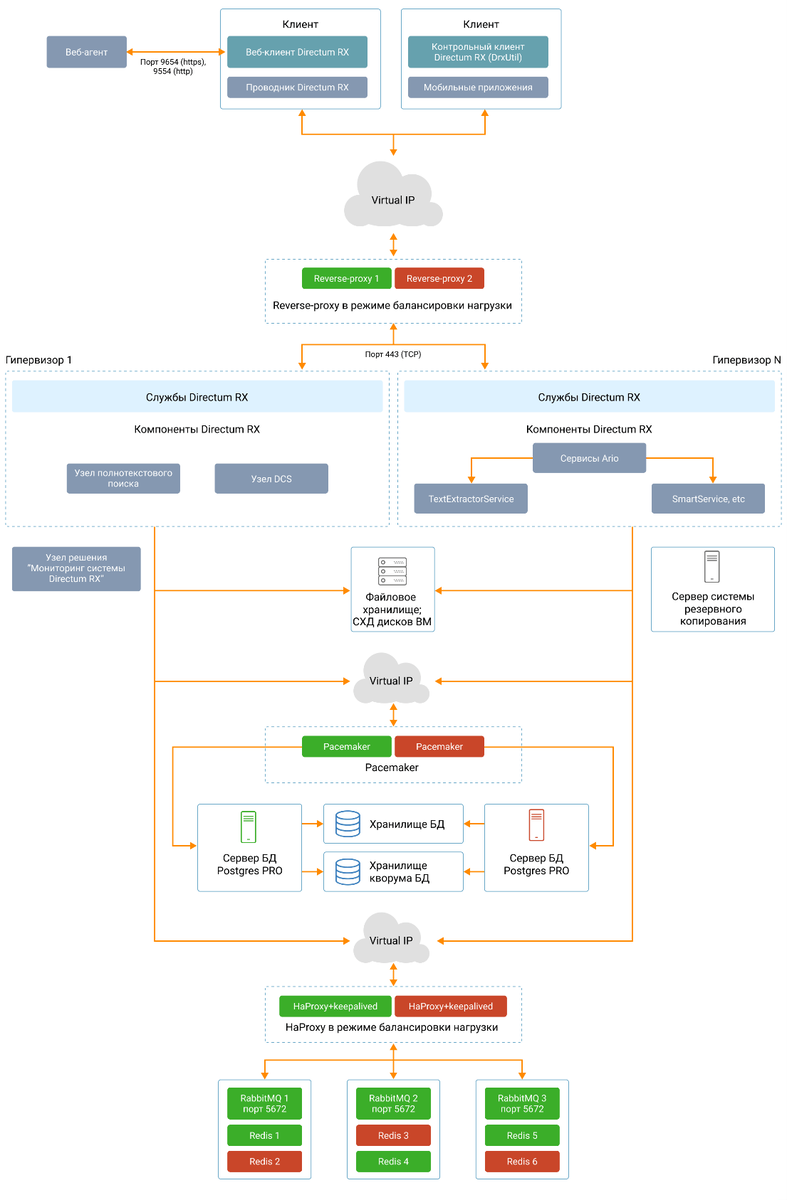
В рамках исполнения поручений ПАО «Газпром» по импортозамещению программных продуктов архитектурное решение Directum RX требовало развертывания на ОС семейства Linux, с СУБД Postgres Pro. Команда исполнителя спроектировала отказоустойчивую архитектуру, развернула тестовый и продуктивный контур. Перед опытно-промышленной эксплуатацией было проведено нагрузочное тестирование системы, конфигурирование сервисов, балансировка серверов, на которых были развернуты пулы приложений.

В качестве операционной системы для сервера СУБД и служб Elastic Search была выбрана Astra Linux, балансировщики нагрузки HaProxy развернуты на РедОС, Directum RX сегодня работает на Microsoft Windows Server 2019. Используемая СУБД — Postgres Pro 13 Standard. В дальнейшем планируется переход на систему виртуализации zVirt, ОС РэдОС, СУБД Jatoba.

-2

Проект внедрения занял 10 месяцев, охватил 12 филиалов по всей стране и 5 тыс. человек, среди них 20 топ-менеджеров компании. Около 3 тыс. пользователей работают в системе одновременно:

  • обмениваются служебными записками, управляют входящей и исходящей корреспонденцией;
  • согласуют и утверждают организационно-распорядительную документацию;
  • совместно редактируют проекты документов;
  • используют поиск документов с удобной фильтрацией;
  • управляют нормативно-справочной информацией и данными организационно-штатной структуры.

Сотрудники компании прошли масштабное обучение работе в системе. Из-за короновирусных ограничений от очных семинаров пришлось отказаться, но на качестве это не отразилось: пользователи могли изучить детальные инструкции по всем процессам, а также просмотреть тематические видеоролики.

Результаты и планы

После внедрения системы Directum RX в «Газпром инвест» увеличилась скорость обработки документов и задач, исполнения поручений, повысилась исполнительская дисциплина сотрудников и прозрачность процессов для руководителей.

«Особенно значимые этапы проекта — миграция данных, проектирование системы, развертывание базы на промышленном стенде и опытно-промышленная эксплуатация (ОПЭ). В ходе ОПЭ система прошла проверку на качество разработанного системного решения, а пользователи познакомились с работой в Directum. В целом наши ожидания от внедрения ПО оправдались».

Ирина Беловаадминистратор проекта, главный специалист отдела развития ИУС по ДТОиР Управления информационно-технического сопровождения филиала ООО «Газпром инвест» «Газпром ремонт».

За первые 3 месяца 2022 года в системе было создано более миллиона документов и отправлено более 650 тысяч задач.

В дальнейшем на базе Directum RX компания планирует цифровизировать кадровые бизнес-процессы, а также внедрить интеллектуальные сервисы Directum Ario.

Источник: https://www.directum.ru/clients/projects/gazprom-invest

#газпром #автоматизация #автоматизациябизнеса #цифровизация #автоматизациябизнес-процессов #управлениепроектами #itтехнологии