Найти в Дзене
ТАНДЕР⚡THUNDER

Мастер на все руки, или Как сделать электрошокер в домашних условиях

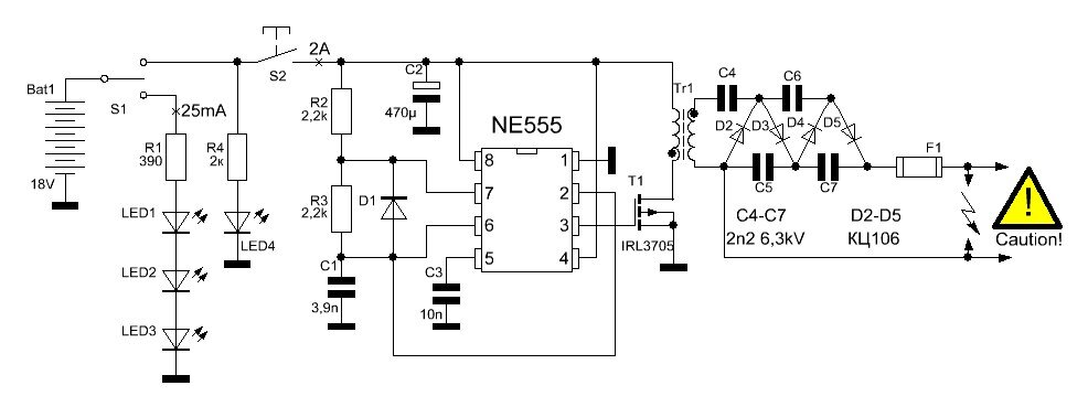
В принципе, сделать электрошокер вполне можно своими руками. Нужно это или нет — другой вопрос, но тема интересная, поэтому давайте разберемся. Что понадобится Итак, электрошокер состоит из источника питания, повышающего преобразователя энергии (инвертора), конденсатора, диодных выпрямителей, высоковольтного трансформатора. Принцип работы прибора следующий: В электрошокерах применяется специальная схема, которая преобразует низковольтные импульсы в высоковольтные. Поэтому перед тем как сделать электрошокер своими руками, стоит подыскать наиболее подходящую схему для сборки инвертора, а также достаточно мощный источник питания. Для основы электрического заряда ЭШУ подойдет высоковольтный преобразователь на 3–6 Вт. Такие готовые блоки часто продаются на специализированных интернет-площадках. В качестве выводных наружных элементов подойдут обжимные гильзы для многожильных проводов. Зарядный модуль для шокера можно позаимствовать из пауэрбанка и запитать это все литий-ионным аккумулятором
Оглавление

В принципе, сделать электрошокер вполне можно своими руками. Нужно это или нет — другой вопрос, но тема интересная, поэтому давайте разберемся.

Что понадобится

Итак, электрошокер состоит из источника питания, повышающего преобразователя энергии (инвертора), конденсатора, диодных выпрямителей, высоковольтного трансформатора.

Принцип работы прибора следующий:

  • при нажатии на кнопку активации источник питания подает электрический разряд;
  • электроразряд проходит через блок преобразователя и поступает на электроды.

В электрошокерах применяется специальная схема, которая преобразует низковольтные импульсы в высоковольтные. Поэтому перед тем как сделать электрошокер своими руками, стоит подыскать наиболее подходящую схему для сборки инвертора, а также достаточно мощный источник питания.

-2

Для основы электрического заряда ЭШУ подойдет высоковольтный преобразователь на 3–6 Вт. Такие готовые блоки часто продаются на специализированных интернет-площадках. В качестве выводных наружных элементов подойдут обжимные гильзы для многожильных проводов. Зарядный модуль для шокера можно позаимствовать из пауэрбанка и запитать это все литий-ионным аккумулятором емкостью, например, 2 500 мА·ч.

Все составляющие нужно соединить в определенной последовательности по схеме. Корпус электрошокера можно сделать из оболочки любого подходящего по размеру прибора: фонарика, приемника, пульта. В качестве предохранителя можно использовать мини-выключатель или кнопку.

В заключение хотелось бы обратить внимание на важный момент: сделать шокер своими руками при желании возможно, но пользоваться самодельным прибором нельзя — это незаконно и небезопасно. Поэтому лучше не участвовать в эксперименте «Очумелые ручки», а приобрести сертифицированное электрошоковое устройство надежного производителя в специализированном магазине.