Добавить в корзинуПозвонить
Найти в Дзене
Radio-дело

Простой частотомер на трех транзисторах.

Здравствуйте, дорогие читатели! В данной статье хотел бы рассказать об простом частотомере, сборка которого под силу начинающему радиолюбителю. Это, конечно, не профессиональный "измерятор", но, всё же настройку таких приборов, как металлоискатель, этим частотомером производить вполне можно. Начнём! Схема прибора не нова, и очень проста, вот она: Транзисторы любые: МП39 - МП42. Микроамперметр 50-100 мкА, я взял вот такой компактный Советский: Печатка, её размеры 71,5 * 45,3мм. Скачиваем архив проекта и делаем печатную плату по инструкции или фоторезистом (хотя, в данном случае это не оправдано). После этого монтируем радиодетали на плату, синяя дорожка - перемычка, далее паяльник, флюс, припой... Обращаться с диодами в стеклянном корпусе нужно осторожно - они легко трескаются, и их можно после этого выбросить, если Вы новичок - берите с запасом. Перед пайкой радиокомпоненты лучше проверять на исправность мультиметром. Также рекомендую лудить выводы радиодеталей перед монтажом - так х

Здравствуйте, дорогие читатели!

В данной статье хотел бы рассказать об простом частотомере, сборка которого под силу начинающему радиолюбителю. Это, конечно, не профессиональный "измерятор", но, всё же настройку таких приборов, как металлоискатель, этим частотомером производить вполне можно.

Начнём!

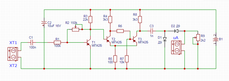
Схема прибора не нова, и очень проста, вот она:

Транзисторы любые: МП39 - МП42. Микроамперметр 50-100 мкА, я взял вот такой компактный Советский:

-2

Печатка, её размеры 71,5 * 45,3мм.

-3

Скачиваем архив проекта и делаем печатную плату по инструкции или фоторезистом (хотя, в данном случае это не оправдано). После этого монтируем радиодетали на плату, синяя дорожка - перемычка, далее паяльник, флюс, припой...

Обращаться с диодами в стеклянном корпусе нужно осторожно - они легко трескаются, и их можно после этого выбросить, если Вы новичок - берите с запасом. Перед пайкой радиокомпоненты лучше проверять на исправность мультиметром. Также рекомендую лудить выводы радиодеталей перед монтажом - так хороший контакт будет обеспечен.

Провода к измерительной головке и щуп - в экране, плюс на "массу", минус на "экран".

Настройка:

Подаём питание, теперь необходимо измерить напряжение на коллекторе транзистора Т1: плюсовой щуп мультиметра на плюс питания, минусовой на коллектор. Должно быть 0,55 В. Если на экране "измерятора" напряжение другое - крутим R2. Подсоединяем измерительную головку. На вход подаём килогерц. Смотрим, где стрелка, если всё работает, идём дальше. Подстроечником R9 устанавливают цену деления шкалы, чем она больше, тем менее "подробности", но больше диапазон можно "уместить" в шкалу микроамперметра, если меньше, то больше "подробности", но меньше диапазон. Я установил 1 кГц на деление - оптимальный вариант.

Готовое устройство выглядит вот так:

-4

Ну, и, некоторые характеристики:

  • Напряжение питания 9 Вольт
  • Диапазон измеряемой частоты 10-30000 Гц.

Ах да, забыл - плату нужно поместить в экранированный корпус, и... можно пользоваться!

Архив проекта: https://disk.yandex.ru/d/kVY3geh75vfQ_A

Всем удачи и здоровья!

#частотомер #начинающим радиолюбителям #своими руками