Найти в Дзене
Паяльник

Стационарный сотовый телефон

Немногие современные школьники видели стационарный телефон с дисковым номеронабирателем, и уж тем более, умеют им пользоваться. Стационарная телефонная связь уходит в прошлое. В статьях: Ретро GSM телефон на Arduino 1958 года, с дисковым номеронабирателем и Учим старый дисковый телефон работать в GSM сетях уже были описаны проекты создания стационарного сотового телефона, но в первой статье, проект собирается на Piranha UNO с так называемыми Shield-ами, а вторая статья содержит ошибки в приведенной схеме и «сырой» скетч. Я попытался обобщить опыт вышеуказанных авторов, и создать простой проект стационарного сотового телефона на базе Arduino Nano, который сможет повторить даже школьник на занятиях радиокружка. Принципиальную схему телефона вы можете увидеть ниже. Как я уже писал выше, основу проекта составляет Arduino Nano и sim-модуль SIM800L. Необходимо отметить, что в проекте можно использовать практически любой сим-модуль, умеющий работать с голосовыми вызовами, так как скетч не сод

Немногие современные школьники видели стационарный телефон с дисковым номеронабирателем, и уж тем более, умеют им пользоваться. Стационарная телефонная связь уходит в прошлое. В статьях: Ретро GSM телефон на Arduino 1958 года, с дисковым номеронабирателем и Учим старый дисковый телефон работать в GSM сетях уже были описаны проекты создания стационарного сотового телефона, но в первой статье, проект собирается на Piranha UNO с так называемыми Shield-ами, а вторая статья содержит ошибки в приведенной схеме и «сырой» скетч. Я попытался обобщить опыт вышеуказанных авторов, и создать простой проект стационарного сотового телефона на базе Arduino Nano, который сможет повторить даже школьник на занятиях радиокружка.

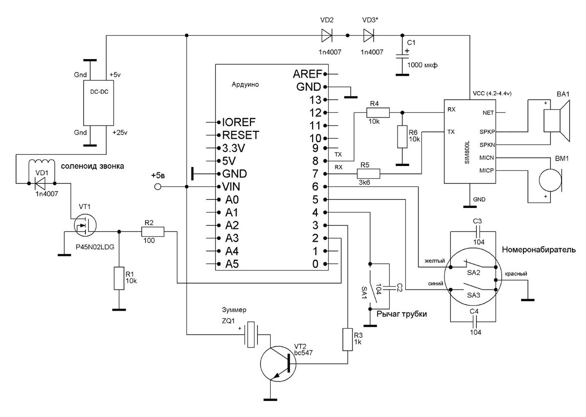
Принципиальную схему телефона вы можете увидеть ниже. Как я уже писал выше, основу проекта составляет Arduino Nano и sim-модуль SIM800L. Необходимо отметить, что в проекте можно использовать практически любой сим-модуль, умеющий работать с голосовыми вызовами, так как скетч не содержит каких-то специальных библиотек, привязанных к конкретному сим-модулю, но следует обратить внимание на организацию питания такого модуля. Для нормальной работы SIM800L требуется 4,2-4,4 вольт; при более низком напряжении (при питании от сетевого источника) модуль работает не стабильно. Так как схема рассчитана на питание от сетевого источника +5вольт (1А), то для понижения питания до необходимых сим-модулю 4,4в применен диод VD2, с подобранным падением напряжения на нем примерно 0,6в. При использовании источника питания с несколько большим выходным напряжением, может понадобиться поставить в схему питания последовательно второй диод VD3 (подбирается при сборке схемы). Для компенсации пиковых нагрузок в цепи питания сим-модуля установлен конденсатор C1 емкостью 1000-2200 мкф. На резисторах R4, R6 собран резистивный делитель напряжения для согласования логических уровней TX-RX ардуино и сим-модуля, на линии RX-TX установлен резистор R5. Если используется сим-модуль с питанием +5вольт, резисторы R4-R6 не ставятся. При достаточном питании и вставленной сим-картой, модуль несколько секунд часто моргает красным светодиодом, а затем, при успешной регистрации в сети, частота моргания светодиода — примерно 1 раз в секунду. В большинстве случаев прекрасно работает штатная антенна-пружинка, для использования телефона в зоне неуверенного приема — установить дополнительную GSM-антенну в штатное гнездо сим-модуля.

-2

SA1 – это штатный концевой выключатель рычага трубки, в котором используются контакты, которые оказываются замкнуты при положенной на телефон трубке. Для подавления дребезга контакты SA1 зашунтированы конденсатором С2. SA2 – тактирующий контакт номеронабирателя (при начальном положении номеронабирателя — нормально замкнут) , SA3 – шунтирующий контакт (при начальном положении номеронабирателя — нормально разомкнут, при наборе номера — замкнут). Контакты SA2, SA3 также зашунтированы конденсаторами, которые припаиваются прямо на контакты номеронабирателя. Следует отметить, что контакты SA1-SA3 необходимо почистить мелкозернистой шлифовальной бумагой, так как они часто бывают сильно окислены.

-3

На зуммере ZQ1 (транзистор VT2, резистор R3) собирается сигнализатор коротких («занято») и длинного («готов к набору номера») гудков телефона.

Для сигнализации о звонке используется «родной» звонок телефона, который в большинстве аппаратов собран на соленоиде (электромагнитной катушке). Питание катушки осуществляется через повышающий DC-DC преобразователь, управление — с помощью N-канального логического MOSFET VT1. Можно использовать любой N-канальный логический на соответствующее напряжение, например с материнских плат компьютеров. Для возврата бойка звонка в исходное положение потребуется установить возвратную пружину на привод бойка, что особых сложностей не создает.

-4

В скетче оставлена возможность использовать в качестве звонка сервопривод или электромотор (см. статью Ретро GSM телефон на Arduino …).

Схема, за исключением динамика, микрофона, рычага трубки, номеронабирателя и DC-DC преобразователя собрана на односторонней макетной плате 8х12 см, которая располагается в удобном месте корпуса телефона, в зависимости от модели. Я использовал корпус телефона "БАГТА-50" 1954 года выпуска.

В трубке смонтирован динамик и электретный микрофон. Динамик 0,5-1Вт на 4-8 Ом, микрофон можно использовать от старого сотового телефона. Для соединения аппарата с трубкой лучше использовать экранированный 4-х жильный провод, экран припаять к «-» питания схемы, в крайнем случае — использовать 3-х жильный провод, соединив MICN и SPKN между собой.

-6

Скетч приведен в приложении к статье. Он не содержит нестандартных библиотек, снабжен комментариями, по ходу выполнения скетча служебная информация о происходящем выводится в монитор порта, что позволяет проконтролировать логику работы всей схемы, и, при необходимости, найти ошибку. Для настройки звонка вызова телефона под свою катушку в функции funcBELL(bool f) подберите значения в операторе delay().

-7

По непонятным причинам, мой экземпляр сим-модуля SIM800L очень плохо усиливал сигнал с микрофона, хотя другие экземпляры данного модуля, которые использовали ребята на радиокружке прекрасно работали (изменение уровня усиления AT-командой не помогало!). Поэтому в схему телефона добавлен микрофонный усилитель на 3-х транзисторах, что решило проблему. Усилитель собран по схеме:

-8

Элементы C2 и R6 монтируются на основную плату, остальные детали - на отдельной плате, вмонтированной в трубку телефона. Для подавления эффекта "самопрослушивания" динамик и микрофон изолируются шумопоглощающим материалом.

Скачать список элементов (PDF)

Прикрепленные файлы:

Автор: DimaVolk