Добавить в корзинуПозвонить
Найти в Дзене
Свел Электрик

Варианты доработки бюджетных лабораторных БП YG-1502DD (часть III)

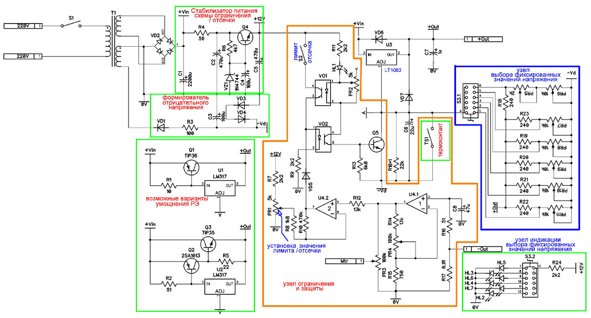
В этой части статьи приводится схема лабораторного источника питания, разработанная для замены оригинальной схемы YG-1502DD или любого другого аналогичного ЛБП (принципиальная схема на рис.8).
Предлагаемая схема проще оригинальной за счет применения мощного регулируемого интегрального стабилизатора напряжения (РИСН) LT1083, способного работать с входным напряжением до 40В, максимальным рабочим током до 7,5А, допустимой рассеиваемой мощностью 60Вт. При этом встроенная защита ограничивает максимальный ток стабилизатора в зависимости от разности Uвх-Uвых на уровне, не допускающем превышения максимальной мощности. В случае, когда появляется потребность в большем диапазоне выходных значений тока и напряжения, РИСН может быть использован в качестве управляющего элемента мощным транзистором (группой транзисторов). В этом случае РИСН работает в облегченном режиме, где функции регулирующего элемента (РЭ) выполняет мощный транзистор (группа транзисторов). РИСН LT1083 в этом случае может быть зам

В этой части статьи приводится схема лабораторного источника питания, разработанная для замены оригинальной схемы YG-1502DD или любого другого аналогичного ЛБП (принципиальная схема на рис.8).
Предлагаемая схема проще оригинальной за счет применения мощного
регулируемого интегрального стабилизатора напряжения (РИСН) LT1083, способного работать с входным напряжением до 40В, максимальным рабочим током до 7,5А, допустимой рассеиваемой мощностью 60Вт. При этом встроенная защита ограничивает максимальный ток стабилизатора в зависимости от разности Uвх-Uвых на уровне, не допускающем превышения максимальной мощности. В случае, когда появляется потребность в большем диапазоне выходных значений тока и напряжения, РИСН может быть использован в качестве управляющего элемента мощным транзистором (группой транзисторов). В этом случае РИСН работает в облегченном режиме, где функции регулирующего элемента (РЭ) выполняет мощный транзистор (группа транзисторов). РИСН LT1083 в этом случае может быть заменен на РИСН меньшей мощности (LM317, например). На рис.1 показана принципиальная схема реального ЛБП на мощном РИСН с вариантами альтернативных комбинированных РЭ (РИСН меньшей мощности с управлением транзисторами большой мощности).
Т.к. схема была разработана в качестве альтернативной «начинки» для китайского ЛБП, выпускаемого различными производителями с префиксом 1502, был сохранен узел выбора фиксированных напряжений. Альтернативный вариант содержит собственно регулируемый стабилизатор на мощном РИСН (U3 - LT1083), стабилизатор +12В для питания
схемы управления и защиты (СУЗ) на транзисторе Q4, СУЗ на сдвоенном ОУ U4, оптронах VO1, VO2, транзисторе Q5. СУЗ представляет из себя узел лимита и отсечки по току, где в качестве датчика тока использован резистор R17. При разомкнутом состоянии контакта S2 СУЗ работает в режиме ограничения тока от 3мА и выше (задается с помощью PR1, R7). При замкнутом контакте S2 СУЗ работает в режиме отсечки (триггерный режим), обесточивая выход ЛБП при достижении заданного значения тока (устанавливается PR1). ОУ U4.1 выполняет функции предусиления сигнала с R17 и так же является усилительным каскадом для штатного измерителя ЛБП 1502.

Рис.8 Принципиальная схема альтернативного лабораторного источника питания для замещения в ЛБП YG-1502DD
Рис.8 Принципиальная схема альтернативного лабораторного источника питания для замещения в ЛБП YG-1502DD

Схема альтернативного ЛБП содержит формирователь отрицательного напряжения (-1,4В), являющийся достаточно важным узлом в данной схеме, если речь идет о регулировке напряжения от нуля, а минимальное значение ограниченного тока не должно превышать единиц миллиампер при том, что минимальное выходное значение РИСН не ниже +1,2В; Несмотря на то, что практически все РИСН снабжены встроенной тепловой отсечкой, дополнительная страховка в виде термостата S2 не помешает. Термостат с нормально открытым контактом и температурой срабатывания 50-60Со может быть типа KSD301 или KSD-01F (ТО-220). Расположение термостата должно быть в максимальной близости от корпуса РИСН или транзистора, выполняющего функции РЭ, как это показано на схемах замещения (в случае применения РИСН меньшей мощности).
Схема была собрана в макетном варианте и проверялась в работе на предмет работы узла ограничения и отсечки при различных входных / выходных напряжениях с подключениями различных нагрузок.
Ограничение и отсечка по току регулируется в диапазоне - 10мА...5А.
Выходное напряжение регулируется в диапазоне - 0В...Uвх-Ureg.