Найти в Дзене
Свел Электрик

Простые генераторы с использованием трансформаторов компьютерных БП

Трансформаторы почивших или потерявших актуальность импульсных компьютерных БП довольно часто остаются бесхозными и забытыми, хотя могут быть применены в любительских конструкциях различной сложности. В данной статье приведены принципиальные схемы простых генераторов с применением трансформаторов (как силовых, так и трансформаторов драйверных каскадов - согласующих) компьютерных БП. Генераторы, описываемые в этой статье, могут найти широкое применение в любительских экспериментах или стать частью конструкции какого-либо устройства. Принципиальная схема первого варианта генератора изображена на рис.1а и представляет собой симметричный мультивибратор на паре мощных МОСФЕТов (Q1, Q4), стоки которых нагружены на первичные обмотки трансформаторов (являющиеся в бытность применения в компьютерном БП - вторичными, служащими для формирования напряжения +5В). Автозапуск при подаче питания и дальнейшая генерация обусловлены наличием симметричных цепей C1, VD1, R6 (C4, VD4, R1) от затвора одного к

Трансформаторы почивших или потерявших актуальность импульсных компьютерных БП довольно часто остаются бесхозными и забытыми, хотя могут быть применены в любительских конструкциях различной сложности. В данной статье приведены принципиальные схемы простых генераторов с применением трансформаторов (как силовых, так и трансформаторов драйверных каскадов - согласующих) компьютерных БП. Генераторы, описываемые в этой статье, могут найти широкое применение в любительских экспериментах или стать частью конструкции какого-либо устройства.

Принципиальная схема первого варианта генератора изображена на рис.1а и представляет собой симметричный мультивибратор на паре мощных МОСФЕТов (Q1, Q4), стоки которых нагружены на первичные обмотки трансформаторов (являющиеся в бытность применения в компьютерном БП - вторичными, служащими для формирования напряжения +5В). Автозапуск при подаче питания и дальнейшая генерация обусловлены наличием симметричных цепей C1, VD1, R6 (C4, VD4, R1) от затвора одного ключа к стоку другого. Запуск производится при подаче питания на клеммы GND/+VCC отпиранием одного из ключей зарядным током одного из конденсаторов (C1 или C4 - "кто быстрей") через дроссель (или перемычку вместо дросселя), первичные обмотки трансформатора T1, ограничительные резисторы R1, R6. Преобразователь без дросселя L1 и конденсатора C3 является обычным мультивибратором с индуктивной нагрузкой, где частота определяется индуктивностью обмоток трансформатора, его габаритной мощностью, емкостью конденсаторов С1, С4, параметрами выбранных транзисторов, напряжением питания и током нагрузки.

Рис.1 Принципиальная схема мощного генератора на полевых транзисторах с использованием силового трансформатора от компьютерного ИИП
Рис.1 Принципиальная схема мощного генератора на полевых транзисторах с использованием силового трансформатора от компьютерного ИИП

Т.е., - практически все изменения в схеме генератора и условия его работы будут влиять на частоту генерации.
Максимальная мощность автогенератора является фактором некоторой стабильности: чем больше мощность генератора (габаритная мощность трансформатора), тем меньший разброс частоты от режима холостого хода до режима максимальной нагрузки (при прочих неизменных параметрах и номиналах компонентов). При отсутствии дросселя L1 и конденсатора C3, на стоках Q1, Q4 после подачи питания присутствуют практически прямоугольные импульсы (рис.1д) с небольшими выбросами по фронту, частота которых при указанных на схеме номиналах и использовании транзисторов IRF3205 составляет около 34кГц в режиме холостого хода. В нагруженном режиме (около 20Вт), частота автогенератора снижается до 32кГц. При наличии дросселя (был использован дроссель из порошкового железа типоразмера 38Х22Х10 с индуктивностью 200uH) и конденсатора С3 емкостью 132nF, частота в режиме холостого хода составила 29кГц, а импульсы на стоках ключей приобретают колоколообразную форму (при измерении относительно общего провода - рис.1г). При измерении между стоками ключей, на осциллографе визуализируется синусоида практически правильной формы. При этом коммутационные выбросы отсутствуют, а любой из ключей Q1, Q4 при таком построении генератора переключается после прекращения тока через него. Такой режим работы называется "мягким" переключением, при котором практически отсутствует сквозной ток, на ключах рассеивается меньшая мощность, а общий КПД преобразователя увеличивается по отношению к преобразователю с "жесткой" коммутацией.
Частоту генератора, которая в большей степени зависит от выбора трансформатора можно изменять в некоторых пределах емкостью конденсаторов С1, С4. Выбор емкости С3 так же влияет на частоту преобразования.
Без резисторов R1, R6 преобразователь не стоит эксплуатировать, т.к. ключи Q1, Q4 без этих резисторов склонны к "защелкиванию" и могут выйти из строя. Не смотря на то, что в схеме применен узел защиты на транзисторах Q2/ Q3, блокирующих затворы силовых ключей при превышении тока через любой из ключей, от эффекта "защелкивания" это не спасет, т.к. затворы при "защелкивании" становятся неуправляемыми до полного обесточивания схемы.
При напряжении питания +12В амплитуда прямоугольных импульсов на стоках относительно общего провода составляет около 14В (точки Т+1, Т-1), в точках Т+2, Т-2 амплитуда импульсов около 34В, на вторичной обмотке трансформатора - около 140В. При "мягкой" коммутации амплитуда импульсов уменьшается на 11...12 %.
Работоспособность преобразователя гарантирована в диапазоне напряжений +6...+15В при стоках Q1, Q4 подключенных к "5-вольтовым" выводам первичной обмотки трансформатора Т1 (Т+1, Т-1). При напряжении питания свыше +15В, стоки ключей следует подключать к "12-вольтовым" обмоткам трансформатора Т1 (Т+2, Т-2). На печатной плате, разработанной для этого преобразователя (рис.1б, рис.1в), такая возможность отсутствует. С помощью резисторов R1`, R6` на печатной плате возможно подключение цепей ПОС к Т+1, Т-1 (R1, R6 при этом не устанавливаются). Частота генерации при этом возрастает. Максимальная мощность преобразователя может достигать 500Вт и зависит от выбора трансформатора, транзисторов, вида и качества монтажа.
Ни один из преобразователей, описанных в данной статье, не испытывался на максимально возможных режимах, а максимальна мощность нагрузки в режиме испытаний всех описанных преобразователей составляла не более 50Вт. Разработанные печатные платы к этому и некоторым описанным ниже преобразователям, рассчитаны на эксплуатацию при нагрузке не более 150Вт.

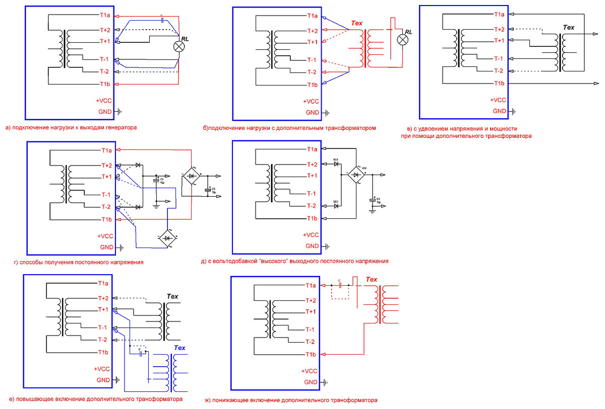
Возможные варианты подключений нагрузки к выходам этого и описанных ниже генераторов показаны на рис.2 (а-ж). Подключение мощной нагрузки желательно осуществлять симметрично, как это показано на рис.2а. Для согласования симметрии, выходного сопротивления генератора с входным сопротивлением нагрузки, уровней напряжения, - можно применить согласующий трансформатор, не меньшей мощности, чем сама нагрузка (рис.2б). При применении дополнительного, идентичного трансформатору преобразователя, как это показано на рис.2в, выходную мощность и напряжение можно удвоить (при использовании соответствующих силовых ключей). Остальные рисунки (рис.2г-ж) в комментария не нуждаются.

Рис.2 Схемы вариантов подключения нагрузки и дополнительных трансформаторов
Рис.2 Схемы вариантов подключения нагрузки и дополнительных трансформаторов

Схема преобразователя на рис.3 является однотактным вариантом предыдущей версии генератора и не имеет каких-либо сравнительных особенностей кроме уменьшенного вдвое количества компонентов и повышенной частоты работы относительно двухтактной версии. Так, частота генерации, при указанных номиналах и резисторе R1, подключенным к Т+1, составляет 46кГц. При подключении R1 (R1`) к Т+2 частота составит 35кГц при нагрузке 20Вт. Схема этого генератора может быть смонтирована на плате, показанной на рис.1б.

Рис.3 Принципиальная схема однотактного генератора на MOSFET с использованием трансформатора от компьютерного ИИП
Рис.3 Принципиальная схема однотактного генератора на MOSFET с использованием трансформатора от компьютерного ИИП

Версия автогенератора, принципиальная схема которого изображена на рис.4, является классической и в особых комментариях не нуждается, т.к. в сети имеется достаточно текста, посвященного этой схеме. В эту схему мною добавлен лишь узел защиты, совершенно уместный для этой схемы, и разработана печатная плата.

Рис.4 Принципиальная схема классического двухтактного генератора на MOSFET с использованием трансформатора от компьютерного ИИП (а) и печатная плата для него (б, в)
Рис.4 Принципиальная схема классического двухтактного генератора на MOSFET с использованием трансформатора от компьютерного ИИП (а) и печатная плата для него (б, в)

В принципиальной схеме автогенератора на рис.5 кроме силового трансформатора использован трансформатор драйверного каскада компьютерного БП (Т2). В данной схеме он используется в качестве коммутирующего трансформатора, поочередно запирая силовые ключи в момент насыщения собственного магнитопровода.

Рис.5 Двухтактный генератор на MOSFET с использованием коммутирующего трансформатора (а) и печатной платой для него (б,в)
Рис.5 Двухтактный генератор на MOSFET с использованием коммутирующего трансформатора (а) и печатной платой для него (б,в)

В результате работы коммутирующего трансформатора, момент времени запирания одного из ключей разделен паузой с моментом открытия второго ключа (dead time). Частота преобразования такого автогенератора в основном зависит от параметров коммутирующего трансформатора и цепи ОС (R, C или RC), ограничивающей ток через его первичную обмотку, подключаемую (как правило) к выходу автогенератора. Ток в первичной обмотке коммутирующего трансформатора можно регулировать не только номиналами цепи ОС, но и варьируя выводы обмоток трансформатора Т1, оптимизируя мощность, рассеиваемую компонентами ОС (резистор R2 – прежде всего). С вторичной обмотки Т2 импульсы управления в противофазе подаются на затворы силовых ключей (Q1, Q3). Запуск преобразователя обеспечивается нажатием на кнопку S1, после чего затворы силовых ключей не нуждаются в подаче отпирающего напряжения. При превышении допустимого тока через ключи происходит срыв генерации, и запуск преобразователя вновь необходимо будет инициировать нажатием кнопки. Вместо кнопки можно использовать перемычку. В этом случае преобразователь будет запускаться после устранения перегрузки, либо осуществлять попытки перезапуска – при неустраненной причине перегрузки. В трансформаторе Т2 для данной схемы задействованы только «выходные» обмотки (с равным количеством витков), в бытность свою управляющие базами биполярных силовых ключей в компьютерном БП. При отсутствии такого трансформатора, аналогичный трансформатор можно выполнить, намотав на ферритовое кольцо проницаемостью 600-3000нн равное количество витков (12...25 - для каждой обмотки) обмоточного или монтажного провода в изоляции диаметром от 0,2мм. Размеры кольца могут быть при этом разными - от 10Х6Х3 до 16Х12Х5 (можно и другие с сечением магнитопровода 0,03-0,5см2) . Возможно применение и Ш-образных магнитопроводов схожих сечений без магнитного зазора.
Для коммутирующего трансформатора (Т2) на печатной плате предусмотрено 2 установочных места (как и для прочих преобразователей с коммутирующим трансформатором, для которых разработана печатная плата). Все дело в расположении выводов трансформаторов. Мною были выбраны 2 наиболее часто встречающиеся версии цоколевок, под которые и были разработаны печатные платы. Отличие цоколевок друг от друга в фазировке одной из "базовых" обмоток. Переставляя трансформатор при монтаже с одного места в другое (при необходимости) - меняем фазу сигнала на выходе трансформатора.
Частота преобразования с емкостью С2=62nF и сопротивлением резистора R2=33Ом составляет 74кГц. Мощность резистора R2 не должна быть менее 3Вт. При нагрузке 20-50Вт частота практически не меняется. Дроссель в данном преобразователе заменен перемычкой для стандартного (для этого типа автогенератора) режима работы.

Рис.6 Принципиальная схема двухтактного генератора с коммутирующим трансформатором и мощными биполярными транзисторами (а); печатная плата генератора (б, в)
Рис.6 Принципиальная схема двухтактного генератора с коммутирующим трансформатором и мощными биполярными транзисторами (а); печатная плата генератора (б, в)

Версия следующего генератора (принципиальная схема на рис.6а) является более дешевой версией предыдущего генератора (рис.5). Принцип переключения ключей так же основан на свойствах коммутирующего трансформатора, но с использованием биполярных транзисторов (Q1, Q4). В этой схеме задействованы все обмотки коммутирующего трансформатора (Т1 - в данном случае) для получения нужного коэффициента трансформации. Частота этого генератора при указанных на схеме номиналах ОС (R1, C2) составляет приблизительно 27кГц.

Рис.7 Принципиальная схема (а) и печатная плата (б,в) мощного двухтактного генератора с низким напряжением питания
Рис.7 Принципиальная схема (а) и печатная плата (б,в) мощного двухтактного генератора с низким напряжением питания

Принципиальная схема следующей модификации генератора показана на рис.7. Особенность этой версии в работоспособности генератора при очень низких напряжениях питания. Минимальное напряжение питания равно значению напряжения, способному вызвать протекание тока через переход база-эмиттер одного из транзисторов Q1, Q3 (+0,5…+0,7В). Частота генератора может быть подобрана с помощью любой из пар симметричных компонентов ОС (С1/С3, R2/R6, R3/R4). Применение резисторов R2/R6 при напряжении питания свыше +5В настоятельно рекомендуется для ограничения тока перезарядки конденсаторов С1/С3, а, значит, - и базовых токов силовых ключей. Без этих резисторов практически гарантировано появление сквозных токов. Однотактная версия этого генератора представляет собой половинку базовой схемы (допустим, без левой ее части: Q1, Q2, C1, R1, R3, R6 - убираем из схемы). Частота "половинки" составляет 47кГц при указанных номиналах компонентов ОС (С3, R2, R4).

Рис.8 Принципиальная схема однотактного генератора, не имеющего цепей смещения
Рис.8 Принципиальная схема однотактного генератора, не имеющего цепей смещения

На рис.8 показана схема несколько "загадочного" генератора, запуск которого возможен без подачи смещения на базу транзистора Q3. Назовем этот способ запуска "атмосферным", т.к. база транзистора соединена с одним из выводов высоковольтной обмотки трансформатора, а запуск производится индуцированием множества различных сигналов, которые, проходя через вторичную обмотку, каким-то образом создают на базе Q3 необходимый для приоткрывания транзистора потенциал. Как бы там ни было, но генератор легко запускается при отсутствии какого-либо смещения даже при нагрузке до 50Вт. Минимальное напряжение питания, достаточное для работы генератора - +1,5В. Частота генерации холостого хода при напряжении питания +12В и указанных на схеме номиналах составляет 260кГц и падает при нагрузке 20Вт до 56кГц, 50Вт - 43кГц. Нагрузка может быть включена (предпочтительно - через конденсатор 33nF-1uF) между свободным выводом высоковольтной обмотки и общим проводом схемы или плюсом питания.

Рис.9 Принципиальная схема двухтактного генератора без цепей смещения (а) и печатная плата для него (б,в)
Рис.9 Принципиальная схема двухтактного генератора без цепей смещения (а) и печатная плата для него (б,в)

Двухтактная модификация генератора с "атмосферным" запуском показана на рис.9а. Схема так же работоспособна при напряжении питания от +1,5В. Частота генерации при указанных на схеме номиналах при напряжении питания +12В составляет в режиме холостого хода 124кГц, при нагрузке 20Вт - 34кГц, 50Вт - 30кГц. При использовании дросселя индуктивностью 0,2мГн и конденсаторе С2, частота ненагруженного генератора составила 132кГц, с нагрузкой 20Вт - 25кГц, 50Вт - 21кГц.

Рис.10 Принципиальная схема мощного генератора на MOSFET с общим стоком и коммутирующим трансформатором
Рис.10 Принципиальная схема мощного генератора на MOSFET с общим стоком и коммутирующим трансформатором

На рис.10 показана принципиальная схема преобразователя с коммутирующим трансформатором, где силовые ключи включены по схеме с общим стоком (по постоянному току). Схема не сильно отличается от предыдущих (с коммутирующими трансформаторами) по энергетическим параметрам, но иногда удобно мощные транзисторы располагать на общем радиаторе без изолирующих прокладок. В случае использования транзисторов с p-проводимостью канала, они могут быть закреплены на радиаторе, электрически соединенным с общим проводом. Дроссель (L1 - если он будет использоваться в данной схеме) можно будет перенести в «плюсовую» цепь питания, либо (если дроссель окажется невостребованным) – установить вместо него перемычку. Частота генератора определяется параметрами коммутирующего трансформатора Т2, цепью ОС (С2, R2) и менее критична к уходу при нагрузке (в отличии от прочих схем с коммутирующим трансформатором). В данной схеме при различных номиналах этих компонентов частота (R2 – прежде всего) частота не нагруженного генератора менялась в пределах 15…34кГц.

Рис.11 Схема мощного генератора на биполярных транзисторах с общим коллектором по включению и коммутирующим трансформатором
Рис.11 Схема мощного генератора на биполярных транзисторах с общим коллектором по включению и коммутирующим трансформатором

Аналогичная и менее сложная (за счет отсутствия стабилитронов и токоограничительных резисторов) схема была выполнена на биполярных ключах (рис.11). Включение силовых транзисторов выполнено по схеме с общим коллектором (по постоянному току).

Рис.12 Мощный генератор на биполярных транзисторах с общим коллектором по включению и возможностью работы от +3В
Рис.12 Мощный генератор на биполярных транзисторах с общим коллектором по включению и возможностью работы от +3В

В схеме на рис.12 частота преобразования определяется главным трансформатора Т1 и емкостью конденсаторов С1, С2. При указанных на схеме номиналах и напряжении питания +12В, частота генерации составляет 75кГц (без нагрузки), 75кГц (с уходом в несколько десятков Гц в меньшую сторону) при нагрузке 20Вт, 73,5кГц – при нагрузке 50Вт. При С1=С2=33nF, частота ненагруженного генератора составляет 104кГц. При отсутствии резисторов R1, R2 (перемычки) генератор срывается в режим практически синусоидальных колебаний с частотой 230кГц. Генератор работоспособен в диапазоне напряжений питания +3В…+18В.
Для версий генераторов по схемам на рис.1 (3), 4, 5, 6,7 (8), 9 разработаны индивидуальные печатные платы (изображены на соответствующих рисунках). Для версий генераторов на рис.1 (2), 4, 5, 6, 7 (8) разработана общая универсальная плата. Принципиальная схема, с нумерацией компонентов, соответствующих универсальной плате, показана на рис.13.

Рис.13 Принципиальная схема "базовой" части генератора (а) и дополнения к ней (б-д) для построения генераторов по схемам на рис.1 (3), 4, 5, 6,7 (8), 9 для монтажа на универсальной печатной плате
Рис.13 Принципиальная схема "базовой" части генератора (а) и дополнения к ней (б-д) для построения генераторов по схемам на рис.1 (3), 4, 5, 6,7 (8), 9 для монтажа на универсальной печатной плате
Рис.14 Вид универсальной печатной платы
Рис.14 Вид универсальной печатной платы

Вид универсальной печатной платы показан на рис.14. На принципиальной схеме к универсальной ПП: 1) Перемычки R2/R11 используются при напряжении питания до +12…15В. При напряжении питания с большими значениями напряжения, - используются перемычки R1/R12. 2) Так же попарно устанавливаются резисторы R3/R10 или R5/R8. 3) Дополнение к принципиальной схеме для варианта на рис.4 показано на рис.13б. При этом не устанавливаются компоненты R3, R5, R8, R10, VD1, VD2, C1, C4. Выбор перемычек R2/R11, R1/R12 справедлив для всех версий генераторов – в зависимости от напряжения питания. 4) Модернизация варианта по схеме на рис.5 показана на рис.13в и исключает установку на плату компонентов R3, R5, R8, R10, R13, R14, C1, C4, VD1…VD4. 5) Дополнение для преобразователя на рис.6 показаны на рис.13г и исключают применение компонентов R3, R5, R8, R10, R13, R14, R16, C1, C4, C16, VD1…VD4. 6) Для модернизации генератора (рис. 7) устанавливаются компоненты, показанные на рис.13д, совместно с которыми используются C1, C4, и пары R3/R10 или R5/R8. 7) На всех печатных платах выводы вторичной обмотки силового трансформатора вынесены за пределы печатных плат для уменьшения габаритов собственно плат. При проектировании устройств, питающихся от вторичной обмотки трансформатора, на печатной плате можно будет предусмотреть отверстия для подсоединения к выводам вторичной обмотки силового трансформатора.

В качестве силовых ключей при испытании схема на рис.1, 3…5 применялись MOSFET IRF460, IRF540, IRF640, IRF3710, IRF3205, IRF3120, IRF4115, IRF4227, 2SK4108, 2SK2995. Большинство из перечисленных транзисторов приобретались у различных продавцов на торговой площадке AliExpress. В результате проверки в схемах автогенераторов были полностью забракованы партии MOSFETs IRF460, IRF540, IRF640, IRF4115, 2SK4108 (массовый необъяснимый выход из строя, защелкивания). Аналогичные транзисторы, приобретенные в «Чип и Дип» (например) или в прочих российских интернет-магазинах (IRF460, IRF540, IRF640), отработали нормально в течении многих часов. Так же хорошо проявили себя транзисторы, изъятые из плат сломанной техники (те же IRF460, IRF540, IRF640, так же 2SK2995). Отлично показали себя транзисторы из числа, приобретенных на AliExpress - IRF3710, IRF3205 (выдержавшие с минимальным нагревом все издевательства), IRF3120, IRF4227. Однако, вовсе не означает, что последняя перечисленная четверка MOSFETs адекватно будет работать при замене в каком-либо аппарате, более требовательному к параметрам этих транзисторов (по частоте, току или напряжению).
В качестве биполярных силовых ключей для испытаний версий генераторов на рис.6…9, 11, 12 использовались транзисторы КТ819Г, КТ8102А (p-n-p), TIP35C, 2SC5200. Все отработали нормально в каждой из перечисленных версий генераторов. При использовании транзисторов КТ819 необходимо учесть «перевернутость» его расположения выводов относительно расположения выводов других перечисленных транзисторов и устанавливать его соответствующим образом.
В качестве коммутирующих были использованы трансформаторы драйверных каскадов от нескольких разных АТ/АТХ компьютерных БП. Практически все трансформаторы имели равную индуктивность соответствующих обмоток.
Силовые импульсные трансформаторы так же были использованы от разных компьютерных БП различной мощности и форм-фактора.
В узле защиты для всех версий генераторов применены транзисторы 2N5551, но испытывались так же КТ503, КТ3117, КТ315Г, BD139.
Все преобразователи, выполненные по схемам без коммутирующих трансформаторов, практически не нуждаются в наладке. Повторяемость параметров при мощности до 50Вт высокая даже при навесном монтаже. При наладке схем с коммутирующими трансформаторами, основной причиной отсутствия запуска может стать неправильное фазирование обмоток коммутирующих трансформаторов. Поэтому перед монтажом следует фазировку обмоток. Это проще всего сделать с помощью L-метра, соединяя обмотки последовательно. При такой проверке меньшее значение индуктивности обмоток укажет на их встречно-последовательное включение («противофазное»); большее значение – индикатор синфазного включения обмоток. При правильно сфазированных обмотках коммутирующего трансформатора и номиналах цепей ОС (для разных схем) проблем с запуском этого типа генераторов быть не должно. Резисторы в цепи ОС такого типа генераторов подвержены достаточно сильному разогреву, поэтому: 1) напряжение, подводимое к цепи первичной обмотки через компоненты ОС, не должно быть очень большим; 2) резистор в цепи ОС должен быть установлен соответствующей мощности (не менее 3Вт). С другой стороны, напряжение, подаваемое на первичную обмотку коммутирующего трансформатора, не должно быть ниже значения, определяющего напряжение полного открывания каналов MOSFETs; не должно быть ниже значения, определяющего ток базы биполярного транзистора, соответствующего насыщению транзистора, - с учетом некоторого возможного уменьшения напряжения питания генератора. В противном случае, как MOSFETs (при недостаточном управляющем напряжении), так и биполярные ключи (при недостаточном токе базы), вынуждены будут в какой-то из моментов времени находиться в линейном режиме, что приведет их к моментальному выходу из строя. Проверку работы генераторов с коммутирующим трансформатором с подбором компонентов ОС следует производить при конкретном напряжении питания с учетом «провалов» и «всплесков» до +/-15…20%.
Номиналы всех компонентов указаны в принципиальных схемах.