Добавить в корзинуПозвонить
Найти в Дзене
Свел Электрик

Универсальный тахометр на МК PIC16F628A

Предназначен для встраивания в панель автомобиля или использования в качестве автономного прибора для измерения количества оборотов в минуту.
Схема тахометра была воссоздана и модифицирована по мотивам авторской схемы многорежимного тахометра - Вадима Корнелюка. В сети предостаточно перепечаток этой статьи и вот ссылка на одну из них: https://volt-index.ru/podelki-dlya-avto/tsifrovoy-tahometr-na-mikrokontrollere-pic16f628.html.
К авторской схеме были добавлены входные узлы для согласования с различными датчиками, был введен входной формирователь, генератор для проверки и калибровки тахометра, несколько изменены цепи питания. В соответствии с модификацией схемы была разработана новая печатная плата.
В результате модификации тахометр приобрел несколько большую универсальность в виде трех входов для работы: с датчиком Холла, с индуктивным датчиком, с выходным ключом коммутатора катушки зажигания. Наличие разных входных узлов предохранит вход МК от случайного попадания импульсов большой а

Предназначен для встраивания в панель автомобиля или использования в качестве автономного прибора для измерения количества оборотов в минуту.
Схема тахометра была воссоздана и модифицирована по мотивам авторской схемы многорежимного тахометра - Вадима Корнелюка. В сети предостаточно перепечаток этой статьи и вот ссылка на одну из них:
https://volt-index.ru/podelki-dlya-avto/tsifrovoy-tahometr-na-mikrokontrollere-pic16f628.html.
К авторской схеме были добавлены входные узлы для согласования с различными датчиками, был введен входной формирователь, генератор для проверки и калибровки тахометра, несколько изменены цепи питания. В соответствии с модификацией схемы была разработана новая печатная плата.
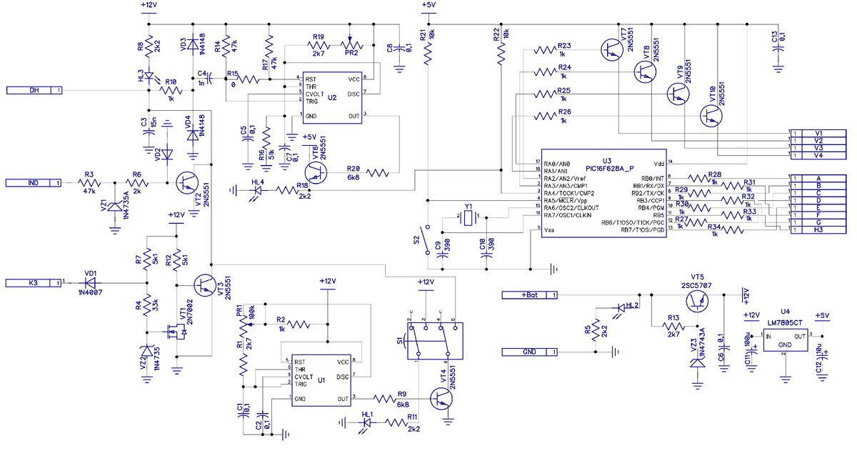
В результате модификации тахометр приобрел несколько большую универсальность в виде трех входов для работы: с датчиком Холла, с индуктивным датчиком, с выходным ключом коммутатора катушки зажигания. Наличие разных входных узлов предохранит вход МК от случайного попадания импульсов большой амплитуды и позволит без проблем произвести необходимое подключение. Введенный в схему тахометра (рис.1) узел формирования импульса, уменьшает вероятность дребезга на входе МК.

Рис.1 Принципиальная схема универсального тахометра на PIC16F628A
Рис.1 Принципиальная схема универсального тахометра на PIC16F628A

Как видно и было написано выше, тахометр имеет три входа - "DH" (для подключения к датчику Холла), "IND" (для подключения к индуктивному датчику), "КЗ" (для подключения к выходному ключу коммутатора). Вход "DH" является объединяющим для прочих входов. Светодиод HL3 индицирует изменения по любому из трех входов, что может быть полезно при проверке работоспособности датчиков и их цепей. Вход "КЗ" работает по замыканию выходного ключа коммутатора и может быть использован совместно с механическим прерывателем или любым другим датчиком, работающим на замыкание. Сигналы с любого из датчиков подаются с объединенного входа на формирователь импульсов U2, выполненном на таймере LM555, формирующем на выходе укороченные по времени относительно входного сигнала импульсы, длительность которых регулируется потенциометром PR2. На транзисторе VT6 выполнен преобразователь уровня для входа МК, т.к. входная часть схемы запитана напряжением 12В и имеет соответствующую амплитуду выходных импульсов. В эмиттерную цепь VT6 включен светодиод HL4, индицирующий импульсы по входу МК. Встроенный в тахометр генератор так же выполнен на таймере LM555 и генерирует импульсы в диапазоне 6-90Гц (приблизительно). Предназначен исключительно для проверки и калибровки тахометра, но при необходимости может быть полезен и в иных ситуациях.
Для включения генератора используется контактная группа кнопки S1, подключающая генератор к входу "DH". Вторая контактная группа кнопки используется для зажигания светодиода HL1, свечение которого и означает подключение генератора.
МК работает в нескольких режимах (определяемых прошивкой), допускающих использование тахометра с ДВС различной конфигурации (тактность-количество цилиндров-количество катушек зажигания). Режимы работы тахометра выбираются с помощью кнопки S2 и последний выбранный режим запоминается, автоматически запуская тахометр при следующем включении питания именно в этом режиме. Т.к. автор оригинальной версии тахометра предложил к использованию сразу три версии прошивки ("базовая", "исправленная", "новая"), мною были проверены все три. Принцип использования тахометра при использовании любой из них - не меняется. Однако время счета и индикации в "исправленной" прошивке уменьшено (по сравнению с "базовой"), введено большее количество режимов, несмотря на избыточное количество режимов в "базовой" прошивке. "Новая" прошивка пытается тестировать исправность входных цепей. Ввиду переизбытка режимов в "исправленной" прошивке и довольно частым мельканием цифр, бесполезностью функции проверки входных цепей (в "новой" прошивке) при наличии буферных цепей между датчиками и МК, решено было воспользоваться "базовой" прошивкой.
Режимы работы тахометра, содержащиеся в меню, следующие (при использовании резонатора 8МГц):
количество цилиндров - количество катушек зажигания - тактность
1. Р.1.0 – 4-1-4
2. Р.1.5 – 6-1-4
3. Р.2.0 – 8-1-4
4. Р.2.5 – 10-1-4
5. Р.3.0 – 12-1-4
6. Р.3.5 – 14-1-4
7. Р.4.0
8. Р.4.5
9. Р.5.0
10. Р.5.5
11. Р.6.0
12. Р.6.5
13. Р.7.0
14. Р.7.5
15. Р.8.0
16. Р.0.5 – 4-2-4 / 6-3-4 / 8-4-4
Так, например, если счет в режиме 1 (Р.1.0/4-14) соответствует 4200об/м, то в режиме 2 (Р.1.5/6-1-4) количество об/м составит 2800; для режима Р.2.0 – 2100; для Р.2.5 – 1680 и т.д.
С одним датчиком на валу выбирается режим Р.1.0 – 4-1-4. При использовании кварцевого резонатора на 4МГц результат измеренных тахометром показаний возрастает вдвое.
Итак, всего 16 режимов, из которых первые 4 довольно часто бывают
востребованными, остальные же из указанных (и, тем более, - не указанных) являются достаточно редкими.
Что же касается явно указанных (цилиндры-КЗ-такт) режимов, то они могут быть использованы в прочих конфигурациях (так же, как и не отображенные режимы), где экспериментально выяснится или документально подтвердится совпадение количества оборотов в минуту с режимом счета. В случае, если указанный режим не соответствует реальному количеству оборотов, следует режим подобрать из прочих имеющихся, т.к. (еще раз отмечаю) конфигурация датчиков и ДВС на разных авто могут быть различными. Так, например, количество оборотов в минуту для ДВС в конфигурации 4-2-4, 6-3-4 и 8-4-4 (без учета прочих их особенностей) будут одинаковыми.
Выбор пунктов меню осуществляется "по кругу" и МК начинает работать в выбранном режиме практически сразу после отпускания кнопки. Однократное нажатие кнопки - просмотр текущего режима. Двукратное нажатие - переход на следующий режим.
Для тахометра разработана печатная плата, изображенная на рис.2.

Рис.2 Плата универсального тахометра на PIC16F628A
Рис.2 Плата универсального тахометра на PIC16F628A

Дисплей может быть применен любой семисегментный 4-разрядный с общим анодом и располагается вне печатной платы. Для проверки и демонстрации работы платы тахометра на макетной плате был собран адаптер для однотипных (по цоколевке) достаточно популярных 0,36-, 0,56-дюймовых дисплеев. Адаптер стыкуется с разъемами, расположенными на плате тахометра, что может стать одним из способов расположения дисплея относительно платы.
Предварительна настройка тахометра (перед встраиванием в панель авто, например) может быть выполнена с помощью встроенного генератора (что очень удобно) и подключенного внешнего осциллографа или частотомера. При подаче сигнала (кнопка S1) на вход тахометра, измеряется частота сигнала, сопоставляемая с показаниями на дисплее тахометра. Частота генератора выставляется при необходимости с помощью потенциометра PR1. Длительность импульсов на выходе формирователя необходимо установить в пределах 1,5-3мс для предотвращения сбоев счета при высоких оборотах коленчатого вала.
Выбор подходящего режима для конкретной конфигурации ДВС можно произвести по формуле: F=N*I/30*U*G, где F - частота Гц, U - тактность, G - число катушек зажигания, N - обороты в минуту, I - число цилиндров. Сопоставимые показаниям измерения показаны на рис.3.

Рис.3 Соответствие показаний (об/мин) тахометра частоте входной импульсной последовательности
Рис.3 Соответствие показаний (об/мин) тахометра частоте входной импульсной последовательности

При питания от бортовой сети автомобиля потребление прибора с четырех-разрядным светодиодным дисплеем 0,56" ток потребления прибора, при указанных на схеме номиналах резисторов в цепи питания дисплея, не превышает 50мА. Погрешность показаний тахометра не превышает +/-50об/м.
Резисторы R15, R16 предназначены для альтернативной версии схемы формирователя и не используются в схеме.
Внешний вид смонтированной печатной платы универсального тахометра на PIC16F628A приведен на рис.4.
Тахометр на PIC16F628A был использован в составе заказного прибора для проверки автомобильного оборудования. Внешний вид платы прибора показан на рис.5, внешний вид прибора, - на рис.6.

Рис.4 Печатная плата универсального тахометра в сборе (без установленного МК)
Рис.4 Печатная плата универсального тахометра в сборе (без установленного МК)
Рис.5 Плата комбинированного прибора с тахометром на PIC16F628A и точечной шкалой-тахометром на CD4067
Рис.5 Плата комбинированного прибора с тахометром на PIC16F628A и точечной шкалой-тахометром на CD4067
Рис.6 Внешний вид комбинированного прибора с тахометром на PIC16F628A и точечной шкалой-тахометром на CD4067
Рис.6 Внешний вид комбинированного прибора с тахометром на PIC16F628A и точечной шкалой-тахометром на CD4067

Видео работы тахометра: https://disk.yandex.ru/d/f2R6JDePL9kovg