Добавить в корзинуПозвонить
Найти в Дзене
Свел Электрик

Компактные настольные часы

Авторская схема часов и прошивка, использованные для модификаций, описанных в данной статье, приведены здесь: http://www.kaligraf.narod.ru/kaligraf_narod_002.html
и использованы без всяких изменений.
Автору, чьи плоды труда были использованы для данной модификации, выражаю благодарность за качество работы неоднократно повторенной мною конструкции в разных вариантах. Схема имеет все функции и свойства, описанные автором в его статье.
Результатом модификации часов является переработанная печатная плата, добавление в конструкцию литий-ионного аккумулятора большой емкости с USB-модулем заряда, установочное место для которого предусмотрено на печатной плате часов. Часы смонтированы в небольшом пластмассовом корпусе с подставкой (для настольного расположения) и магнитом на задней стенке корпуса (для крепления к любой металлической поверхности).
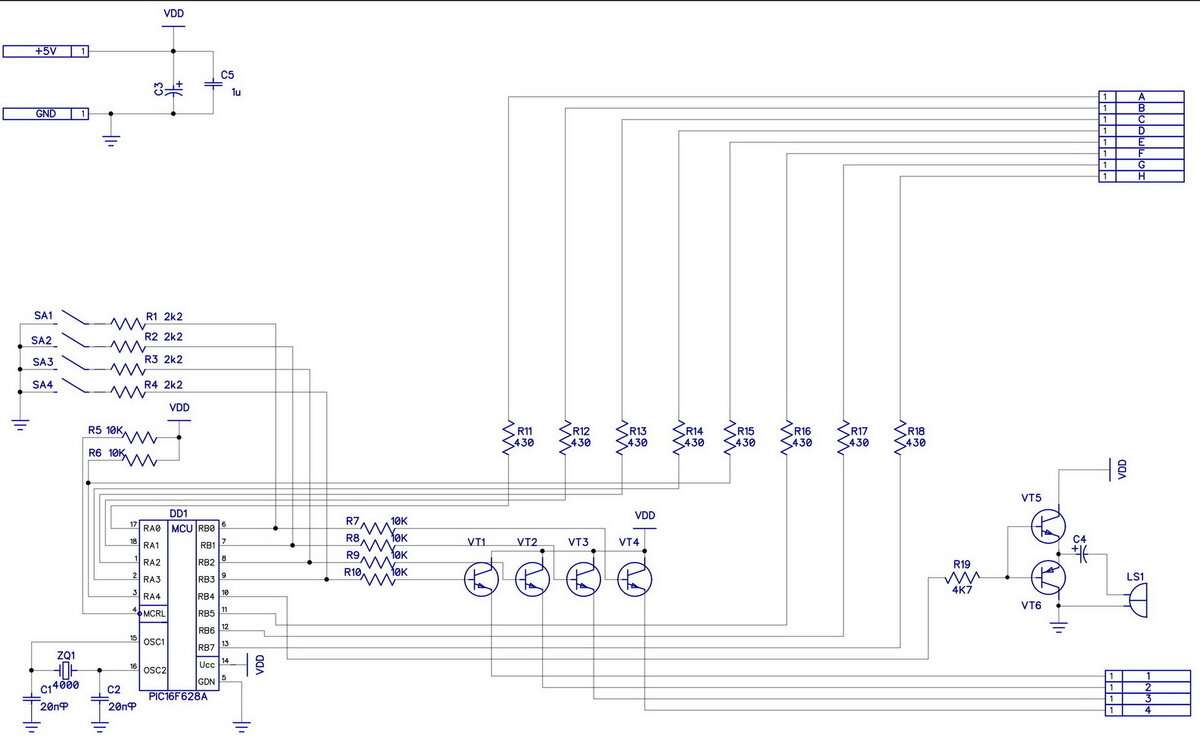
Схема часов приведена на рис.1, фото смонтированной печатной платы и внешнего вида часов показана на рис.2.
Модификация часов с RGB-индикатором опис

Авторская схема часов и прошивка, использованные для модификаций, описанных в данной статье, приведены здесь: http://www.kaligraf.narod.ru/kaligraf_narod_002.html
и использованы без всяких изменений.
Автору, чьи плоды труда были использованы для данной модификации, выражаю благодарность за качество работы неоднократно повторенной мною конструкции в разных вариантах. Схема имеет все функции и свойства, описанные автором в его статье.
Результатом модификации часов является переработанная печатная плата, добавление в конструкцию литий-ионного аккумулятора большой емкости с USB-модулем заряда, установочное место для которого предусмотрено на печатной плате часов. Часы смонтированы в небольшом пластмассовом корпусе с подставкой (для настольного расположения) и магнитом на задней стенке корпуса (для крепления к любой металлической поверхности).
Схема часов приведена на рис.1, фото смонтированной печатной платы и внешнего вида часов показана на рис.2.
Модификация часов с RGB-индикатором описана здесь:
https://zen.yandex.ru/media/id/62ce7456bd5f802af1981e4e/chasy-s-indikatorami-na-svetodiodnyh-lentah-62d694b738d8913c45534274
Проверенное время работы часов в автономном режиме составляет не менее 6 дней при токе потребления не более 10мА и использовании аккумулятора 2000мА/ч. В повседневном режиме часы питаются от сети посредством стандартного USB-адаптера.

Рис.1 Принципиальная схема компактных часов
Рис.1 Принципиальная схема компактных часов
Рис.2 Внешний вид компактных часов и вид смонтированной печатной платы
Рис.2 Внешний вид компактных часов и вид смонтированной печатной платы