Найти в Дзене
RADIO INFO

Маломощный FM передатчик, какие есть DIY Kit (наборы для сборки) для радиолюбителей

Добрый день дорогие друзья У меня, как и наверное у многих из Вас, давно зреет мысль собрать небольшой маломощный FM передатчик, например для озвучивание дачного участка. И сегодня мы начнем рассматривать, что в этом плане нам могут предложить наши китайские друзья, а после этого я дам им русский ответ на их предложения, и выставлю на всеобщее обозрение собственную конструкцию FM передатчика, собранную на наших советских радиодеталях, доступную для повторения начинающим и малоопытным радиолюбителям, и по всем параметрам превосходящую китайские предложения. Рассматривать мы будем от простого и самого дешевого к более сложному и дорогому. Китайцы большие мастера создавать все дешевое и простое, вот такой набор FM передатчика на Aliexpress продают по цене приблизительно 50 руб. А это его схема Проще не бывает, и самое интересное в отзывах на радиолюбительских сайтах и форумах пишут, что FM передатчик, собранный по такой схеме даже неплохо работает. Но покупая и собирая такое устройство,

Добрый день дорогие друзья

У меня, как и наверное у многих из Вас, давно зреет мысль собрать небольшой маломощный FM передатчик, например для озвучивание дачного участка. И сегодня мы начнем рассматривать, что в этом плане нам могут предложить наши китайские друзья, а после этого я дам им русский ответ на их предложения, и выставлю на всеобщее обозрение собственную конструкцию FM передатчика, собранную на наших советских радиодеталях, доступную для повторения начинающим и малоопытным радиолюбителям, и по всем параметрам превосходящую китайские предложения.

Рассматривать мы будем от простого и самого дешевого к более сложному и дорогому.

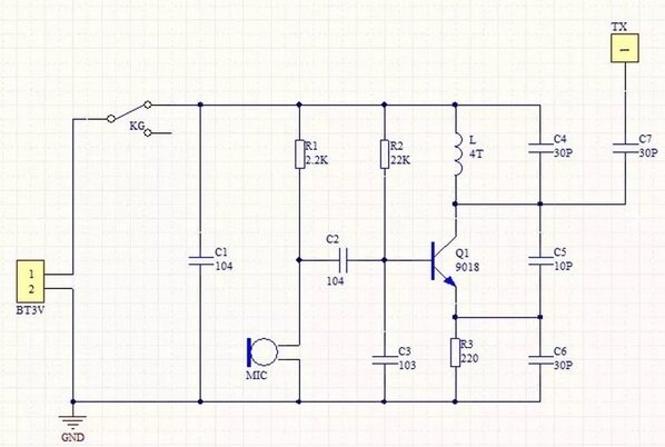
Китайцы большие мастера создавать все дешевое и простое, вот такой набор FM передатчика на Aliexpress продают по цене приблизительно 50 руб.

А это его схема

-2

Проще не бывает, и самое интересное в отзывах на радиолюбительских сайтах и форумах пишут, что FM передатчик, собранный по такой схеме даже неплохо работает.

Но покупая и собирая такое устройство, нужно знать, что оно ассоциируется со шпионским оборудованием, а за это можно получить наказание вплоть до лишения свободы, и никакой судья не будет выслушивать Ваши аргументы, что Вы об этом не знали.

Еще один похожий наборчик для сборки FM передатчика, но немного посложней и дороже (на Aliexpress стоит около 100 руб.)

-3

Так он выглядит в собранном виде

-4

А это его схема

-5

Как видите он может работать как от микрофона, так и от ауди входа.

Очень похожий по схеме и конструкции на предыдущий передатчик, но стоит по дороже, более 200 руб с доставкой.

-6

Вид в сборе

-7

Схема FM передатчика

-8

В следующей публикации мы продолжим рассматривать FM передатчики, но уже более сложные и на специализированных микросхемах. И еще чуть позже, я расскажу о FM передатчике моей конструкции на советской элементной базе.

На этом у меня сегодня все.

Подписывайтесь и следите за новыми публикациям на моем канале.
Важная информация
На дзене сейчас работает рейтинговая система отображения публикаций. Это значит, что если Вы посмотрели мою статью или видео, и не поставили лайк, то они будет меньше отображаться в рекомендательной ленте, и их меньше увидят и ознакомятся с ними Ваши коллеги – радиолюбители. И мой труд донести до Вас интересную и нужную информацию будет пустым и напрасным. Большая просьба не ленитесь, щелкните по значку. А если Вы еще не подписаны, то обязательно подпишитесь на мой
канал, чтобы не пропустить самую важную и нужную информацию для радиолюбителей, и всех тех, кто интересуется техникой и самоделками.

Рекомендую также посмотреть Каталог публикаций моего канала, где Вы найдете статьи по рассмотренной выше теме и множество других материалов, которые могут быть Вам интересны и полезны.

Ставьте лайки, комментируйте, подписывайтесь и заходите на мой канал, есть много интересной и нужной информации для радиолюбителей.