Найти в Дзене
ДКО Электронщик

Радиомодули RXQ2-433 для передачи цифровых данных

Радиочастотные приемопередающие модули RXQ2-433 компании Telecontrolli обеспечивают надежную беспроводную связь для передачи данных с гауссовской частотной манипуляцией, манчестерским кодированием, скоростью передачи данных до 100 кбит/с. Их узкополосный режим работы и возможность выбора пользовательского канала в сочетании с отличным подавлением помех делают модули оптимальным выбором для большинства приложений. Приемопередатчики имеют функции полноценного радиомодема. Для передачи данных достаточно подать входной CMOS/TTL сигнал на один трансивер, чтобы получить его на другом (рис. 1). Преамбула и циклический избыточный код (CRC) автоматически генерируются и добавляются к передаваемому сигналу. Работая в диапазоне 433 МГц, модули позволяют выбрать любой канал с шагом 100 кГц. Для стабилизации частоты применяется кварцевый резонатор, обеспечивающий узкополосную модуляцию, имеющую ряд преимуществ по сравнению с широкополосными решениями на основе ПАВ (SAW). Возможные прил

Радиочастотные приемопередающие модули RXQ2-433 компании Telecontrolli обеспечивают надежную беспроводную связь для передачи данных с гауссовской частотной манипуляцией, манчестерским кодированием, скоростью передачи данных до 100 кбит/с. Их узкополосный режим работы и возможность выбора пользовательского канала в сочетании с отличным подавлением помех делают модули оптимальным выбором для большинства приложений.

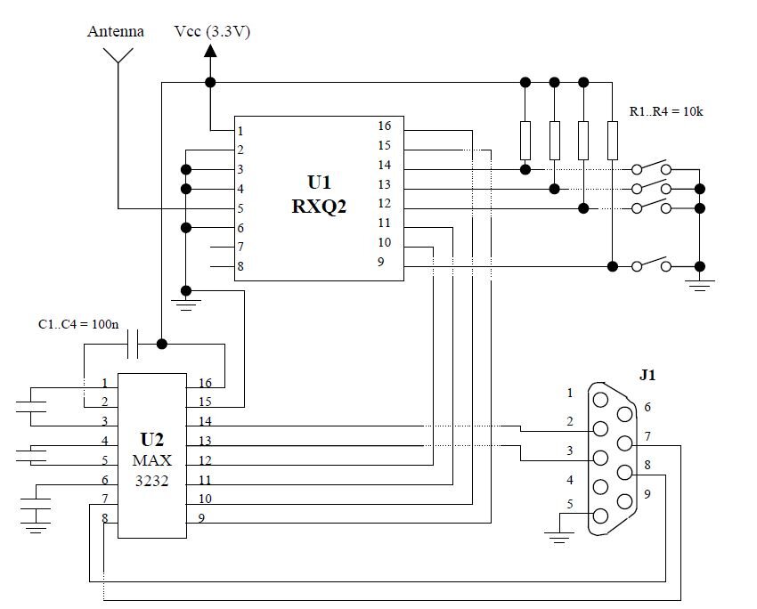
Приемопередатчики имеют функции полноценного радиомодема. Для передачи данных достаточно подать входной CMOS/TTL сигнал на один трансивер, чтобы получить его на другом (рис. 1). Преамбула и циклический избыточный код (CRC) автоматически генерируются и добавляются к передаваемому сигналу. Работая в диапазоне 433 МГц, модули позволяют выбрать любой канал с шагом 100 кГц. Для стабилизации частоты применяется кварцевый резонатор, обеспечивающий узкополосную модуляцию, имеющую ряд преимуществ по сравнению с широкополосными решениями на основе ПАВ (SAW).

Возможные приложения включают в себя беспроводные соединения точка-точка и многоузловые в таких сферах, как безопасность автомобилей и зданий, отслеживание запасов, удаленный мониторинг промышленных процессов и компьютерные сети. Благодаря миниатюрному размеру и минимальному энергопотреблению RXQ2-433 отлично подходят для применения в портативных приложениях с автономным питанием.

Технические параметры:

  • Напряжение питания: 1.9...3.6 В;
  • Потребляемый ток: прием 12.5 мА, передача 11…30 мА, power down 125 мкА;
  • Рабочая частота: 430...440 МГц;
  • Чувствительность: -100 дБм;
  • Выходная мощность: 10 дБм;
  • Девиация: ±50 кГц;
  • Скорость передачи GFSK Manchester: 100 кбит/с;
  • Время включения: 30 мс;
  • Время перехода из режима Standby в рабочий: 1 мс;
  • Рабочая температура: -20…70 °C;
  • Размеры: 22.86х20.32 мм
 
Рис. 1. Схема включения RXQ2 для интерфейса RS232
Рис. 1. Схема включения RXQ2 для интерфейса RS232
Рис. 2.  Радиочастотный приемопередающий модуль RXQ2-433 компании Telecontrolli
Рис. 2. Радиочастотный приемопередающий модуль RXQ2-433 компании Telecontrolli

Производители: Telecontrolli

Разделы: Приемо-передатчики