Добавить в корзинуПозвонить
Найти в Дзене
Shema_Tehnik

Германиевый Усилитель Raido Pulsar

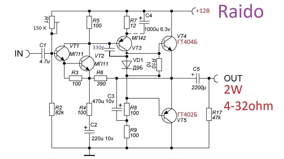
Уважаемые коллеги, представляю вам усилитель для наушников Raido Pulsar. Такое выразительное название усилитель получил из-за особого характера звучания. Такой особенный характер звука задает редкое сочетание 2 мегагерцовых транзисторов мп11 и комплементарной пары гт402-404 на выходе. Звук яркий, сочный, хлёсткий. Тракт очень короткий. Прям пульсирующее звучание получается. Схему смело можно нагрузить на 4-8 омные высокочувствительные колонки или 32 омные наушники. Выходным транзисторам требуются радиаторы. Для качественного результата, рекомендую применить все конденсаторы Epcos. Могу выложить и lay' файл для повторения схемы в домашних условиях. Мп11 можно заменить на МП37Б или МП10Б. Резистор R10 подстраивает ток х.х. его стоит выставить 5-10мА. Можно смело впаять 10-12 ом и запускать. R1 - 150к им выставляем половину напряжения питания на эмиттерах транзисторов VT4, VT5. Выходные транзисторы греются не повредят небольшие радиаторы. Усилитель прекрасно звучит, развивая мощность до

Уважаемые коллеги, представляю вам усилитель для наушников Raido Pulsar. Такое выразительное название усилитель получил из-за особого характера звучания. Такой особенный характер звука задает редкое сочетание 2 мегагерцовых транзисторов мп11 и комплементарной пары гт402-404 на выходе. Звук яркий, сочный, хлёсткий. Тракт очень короткий. Прям пульсирующее звучание получается. Схему смело можно нагрузить на 4-8 омные высокочувствительные колонки или 32 омные наушники. Выходным транзисторам требуются радиаторы. Для качественного результата, рекомендую применить все конденсаторы Epcos. Могу выложить и lay' файл для повторения схемы в домашних условиях.

Мп11 можно заменить на МП37Б или МП10Б. Резистор R10 подстраивает ток х.х. его стоит выставить 5-10мА. Можно смело впаять 10-12 ом и запускать. R1 - 150к им выставляем половину напряжения питания на эмиттерах транзисторов VT4, VT5. Выходные транзисторы греются не повредят небольшие радиаторы. Усилитель прекрасно звучит, развивая мощность до 2W.

-2
-3

-4